我是靠谱客的博主 天真飞鸟,这篇文章主要介绍数字电路基础与Quartus-II入门之——D触发器一、简说D触发器二、原理图实现D触发器及时序仿真三、调用D触发器及时序仿真四、Verilog语言写一个D触发器并仿真五、总结参考文献,现在分享给大家,希望可以做个参考。
录
- 一、简说D触发器
- 二、原理图实现D触发器及时序仿真
- 2.1 新建项目
- 2.2 创建原理图
- 2.3 编译原理图
- 2.4 创建vwm格式波形文件
- 2.5 时序波形仿真
- 三、调用D触发器及时序仿真
- 3.1 新建项目
- 3.2 创建原理图
- 3.3 编译原理图
- 3.4 创建vwm格式波形文件
- 3.5 时序波形仿真
- 四、Verilog语言写一个D触发器并仿真
- 4.1 新建项目
- 4.2 新建Verilog文件
- 4.3 编写文件并查看电路图
- 4.4 仿真测试
- 五、总结
- 参考文献
一、简说D触发器
- D触发器是一个具有记忆功能的,具有两个稳定状态的信息存储器件,是构成多种时序电路的最基本逻辑单元,也是数字逻辑电路中一种重要的单元电路。
因此,D触发器在数字系统和计算机中有着广泛的应用。触发器具有两个稳定状态,即"0"和"1",在一定的外界信号作用下,可以从一个稳定状态翻转到另一个稳定状态。- D触发器有集成触发器和门电路组成的触发器。触发方式有电平触发和边沿触发两种,前者在CP(时钟脉冲)=1时即可触发,后者多在CP的前沿(正跳变0→1)触发。
- D触发器的次态取决于触发前D端的状态,即次态=D。因此,它具有置0、置1两种功能。
对于边沿D触发器,由于在CP=1期间电路具有维持阻塞作用,所以在CP=1期间,D端的数据状态变化,不会影响触发器的输出状态。- D触发器应用很广,可用做数字信号的寄存,移位寄存,分频和波形发生器等等。
- 更多可见:百度百科:D触发器
二、原理图实现D触发器及时序仿真
2.1 新建项目
- 点击 file → New Project Wizard…

- 一个next后,指定文件保存路径以及文件名:

- 一个next后,选择开发板

- EDA工具的 Simulation选中None,使用波形文件仿真

- 然后finish就完成了.
2.2 创建原理图
- 点击:file → New → Block Diagram/Schematic File

- 双击页面中,弹框中输入nand2,右边会出现对应的两输入的与非门,依次添加4个与门nand2和1个非门not,及输入input与输出input各两个


- 最后连线好如下:

2.3 编译原理图
- 保存电路图
- 启动分析与综合,编译原理图文件,如出现错误,需修改原理图。

- 得到硬件电路图,如下

2.4 创建vwm格式波形文件
- 选择 file → new → University Program VWF

- 选择Edit → Insert → Insert Node or Bus

- 添加Node or Bus

- 再点击一个OK即可

- 编辑输入Clk,产生时钟信号

- 选择D,修改波形

- 先编译一下



2.5 时序波形仿真
- 点击进行仿真

- 仿真结果:

可以看到波形变化有时延,整个波形也满足D值影响Q值
三、调用D触发器及时序仿真
3.1 新建项目
- 同前面1.1
3.2 创建原理图
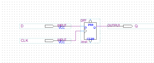
- 同样 file → New → Block Diagram/Schematic File
- 调用触发器:

- 最后效果

3.3 编译原理图
- 编译原理图文件,查看硬件电路图

- 结果如下

3.4 创建vwm格式波形文件
- 创建文件方法同上: file → new → University Program VWF
- 编辑好的波形如下:

- 先保存,然后仿真
- 会出错,这时我们再去编译一下,如果不先仿真不会出现 simulationqsim 这个文件夹
- 先 Tool → Launch Simulation Library Compiler 打开,配置同样和上文一样:

- 编译结果如下

3.5 时序波形仿真
- 回到仿真界面,重新仿真,仿真结果:

四、Verilog语言写一个D触发器并仿真
4.1 新建项目
- file → New Project Wizard…,同上文
4.2 新建Verilog文件
- file → New → Verilog HDL File → OK

4.3 编写文件并查看电路图
- 写入内容
//dwave是文件名
module dwave(d,clk,q);
input d;
input clk;
output q;
reg q;
always @ (posedge clk)//我们用正的时钟沿做它的敏感信号
begin
q <= d;//上升沿有效的时候,把d捕获到q
end
endmodule

- 保存为dwave.v

- 编译后查看电路图(方式同上文)

4.4 仿真测试
- 先创建vwm格式波形文件,保存,然后仿真会出错,这时我们再去编译一下,如果不先仿真不会出现 simulationqsim 这个文件夹
- 同样编译,同上文一致
- 仿真:

- 结果

五、总结
-
整个实验步骤比较多,但是很多都是重复的,只是内容稍有不同。
-
D触发器:SD和RD接至基本RS触发器的输入端,它们分别是预置和清零端,低电平有效。当SD=1且RD=0时(SD的非为0,RD的非为1,即在两个控制端口分别从外部输入的电平值,原因是低电平有效),不论输入端D为何种状态,都会使Q=0,Q非=1,即触发器置0;当SD=0且RD=1(SD的非为1,RD的非为0)时,Q=1,Q非=0,触发器置1,SD和RD通常又称为直接置1和置0端. (取自百度百科——D触发器,更多可自行了解)
参考文献
- Quartus-II13.1三种方式实现D触发器及时序仿真
- Modelsim SE版本的安装及使用方法
- 【Quartus II】D触发器
- Quartus-II之D触发器
最后
以上就是天真飞鸟最近收集整理的关于数字电路基础与Quartus-II入门之——D触发器一、简说D触发器二、原理图实现D触发器及时序仿真三、调用D触发器及时序仿真四、Verilog语言写一个D触发器并仿真五、总结参考文献的全部内容,更多相关数字电路基础与Quartus-II入门之——D触发器一、简说D触发器二、原理图实现D触发器及时序仿真三、调用D触发器及时序仿真四、Verilog语言写一个D触发器并仿真五、总结参考文献内容请搜索靠谱客的其他文章。
本图文内容来源于网友提供,作为学习参考使用,或来自网络收集整理,版权属于原作者所有。
发表评论 取消回复