组合逻辑电路——编码器
概念
编码的概念:在数字系统中,常需要将有特定意义的信息编成二进制代码,这一过程称为编码。
编码器:实现编码的数字电路被称为编码器
二进制编码器
这里我们采用与非门来设计二进制编码器。二进制编码器输出端数量不定,可以根据需要来确定。
这里我们以三位(三输出端)二进制编码器为例,并将这三个输出端规定为A0、A1、A2
注:由于编码的唯一性,8个输入电平中只能有一个为低电平,所以不允许出现输入端00000000等含有多个0的情况(00000000仅是其中一个例子,还有其他情况)
- 则原理图如下:

- 其真值表如下:
)
- 由原理图可很轻易的写出其表达式:
A 0 = I 1 ⋅ I 3 ⋅ I 5 ⋅ I 7 ‾ A_0 = overline{I_1cdot I_3cdot I_5cdot I_7} A0=I1⋅I3⋅I5⋅I7
A 1 = I 2 ⋅ I 3 ⋅ I 6 ⋅ I 7 ‾ A_1 = overline{I_2cdot I_3cdot I_6cdot I_7} A1=I2⋅I3⋅I6⋅I7
A 2 = I 4 ⋅ I 5 ⋅ I 6 ⋅ I 7 ‾ A_2 = overline{I_4cdot I_5cdot I_6cdot I_7} A2=I4⋅I5⋅I6⋅I7
优先编码器
相对于二进制编码器,优先编码器允许同时在几个输入端加入有效信号,但是它根据设计编码器时已规定好的信号优先编码级别,选择其中优先级最高的输入信号进行编码。
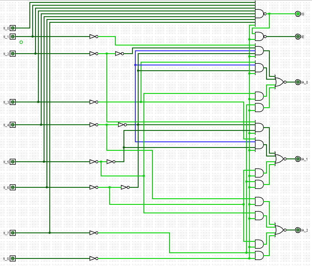
本文以74LS148优先编码器为例
74LS148电路及真值表
- 74LS148的原理图如下:

- 74LS148真值表如下:

74LS148原理
- !I_0~!I_7为输入端,优先级依次升高
- !I_S为控制端,只有当此端电平为低电平编码器才能正常工作
- !E为扩展端,用于扩展
- !S为选通输出端
- !A_0~!A_2为输出端
- 当无信号输入时,!A_0~!A_2输出全为1
- 由真值表可看出,输出为反码形式,比如7对应!I_7,且7的二进制应为
111,其反码为000,输出结果为000
最后
以上就是包容黑夜最近收集整理的关于组合逻辑电路——编码器组合逻辑电路——编码器的全部内容,更多相关组合逻辑电路——编码器组合逻辑电路——编码器内容请搜索靠谱客的其他文章。
发表评论 取消回复