设计并实现计时长度为60秒的秒表,计时单位为百分秒。
一、logisim:
1.分频器的实现:
设定输入时钟信号为4.1KHz,设计分频器,产生百分秒输出时钟信号;
首先看分频器在整个电路中的作用,秒表计时低位从百分秒开始计,因此需要百分秒周期的信号输入,既100Hz的时钟信号,要将logisim输入的4.1KHz分频为100Hz,可知需要设置分频系数为1/41的分频器,对原频率进行41分频。
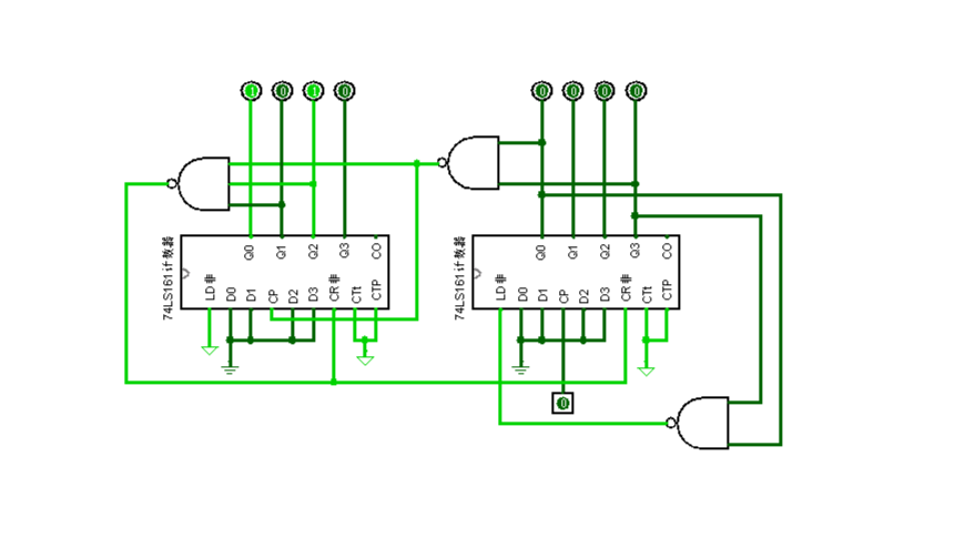
分频器由计数器组成,首先需要设计带有进位功能的模41计数器:

如图为logisim中设计的模41计数器,采用两片封装的74161进行级联,低位片采用置数法构成模10计数器,每计10个数通过与非门向高位片产生CP信号,使高位片计1。当高位片计到4低位片计到1时通过与非门产生低电位作用于CR非进行整体清零,并同时产生一个向高位的进位信号。由此构成了从0计到40的模41计数器。

以4分频为例,原输入频率通过m4计数器产生的进位信号波形如图所示,要进位4分频,必须在每个进位信号时使得输出信号反转,如图CLK_OUT波形所示。

然后需要设计两个计数相同的计数器,一个由上升沿驱动,一个由下降沿驱动,将输出信号进行或运算,既可以得到50%占空比的奇数分频器。设计的电路如下图所示:

将前面设计的模41计数器进行封装,将它的进位输出连接到JK触发器的CP端,JK触发器的JK端同时接高电平,这样就实现了每当计数器计满输出进位信号使得JK触发器的输出进行翻转。

上下两个M41计数器,本身为上升沿触发方式,给下面的计数器输入端添加了非门构成了下降沿触发的计数器。最后将上下两个输出信号通过或门,构成了输出信号为50%占空比的奇数分频器。 最后将logisim中分频器进行封装,如上边右图所示。
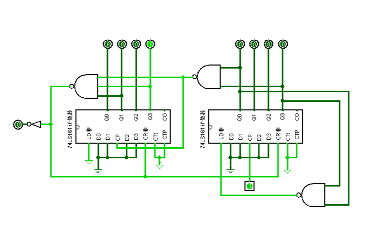
2.M100计数器的实现:
设计模100的BCD码计数器,以百分秒时钟为输入,产生秒信号(1Hz)输出;
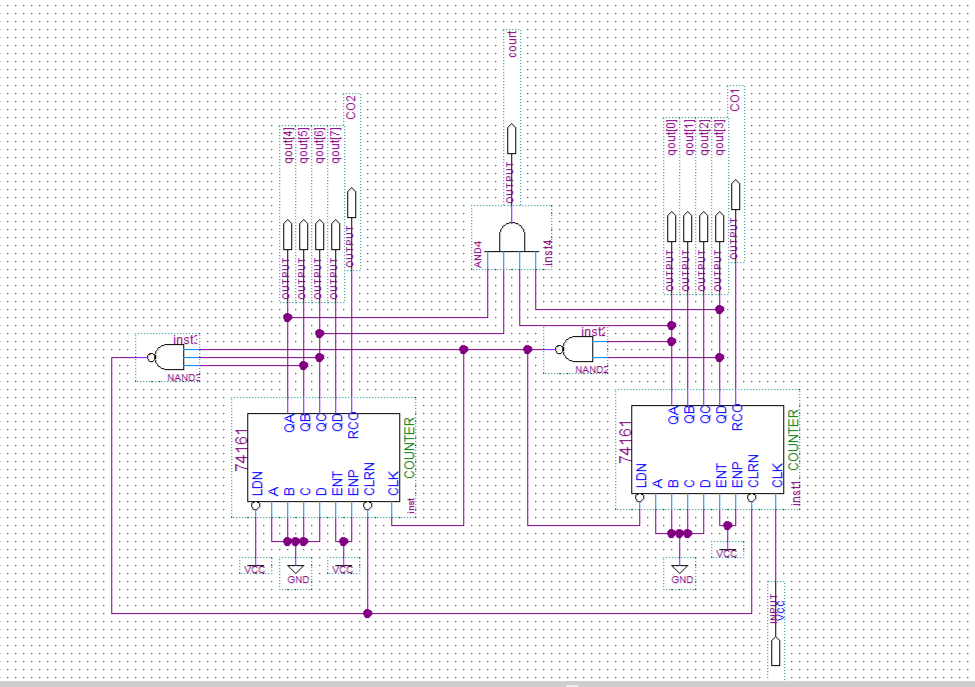
首先在logisim中设计74161计数器。将74161封装,加载到主电路中进行级联:

设计的带有进位功能的M100 BCD码计数器如图所示,两个74161进行级联,低位片使用反馈置数法构成模10计数器,低位片每计数10次向高位片发送CP信号,使高位片计1,当低位片记到9产生进位使高位片正好为10时通过3输入与非门产生了低电位的清零信号,作用于两片74161的CR非,使整体清零,同时通过非门产生了一个进位信号,构成了带走进位功能的M100 BCD码计数器。
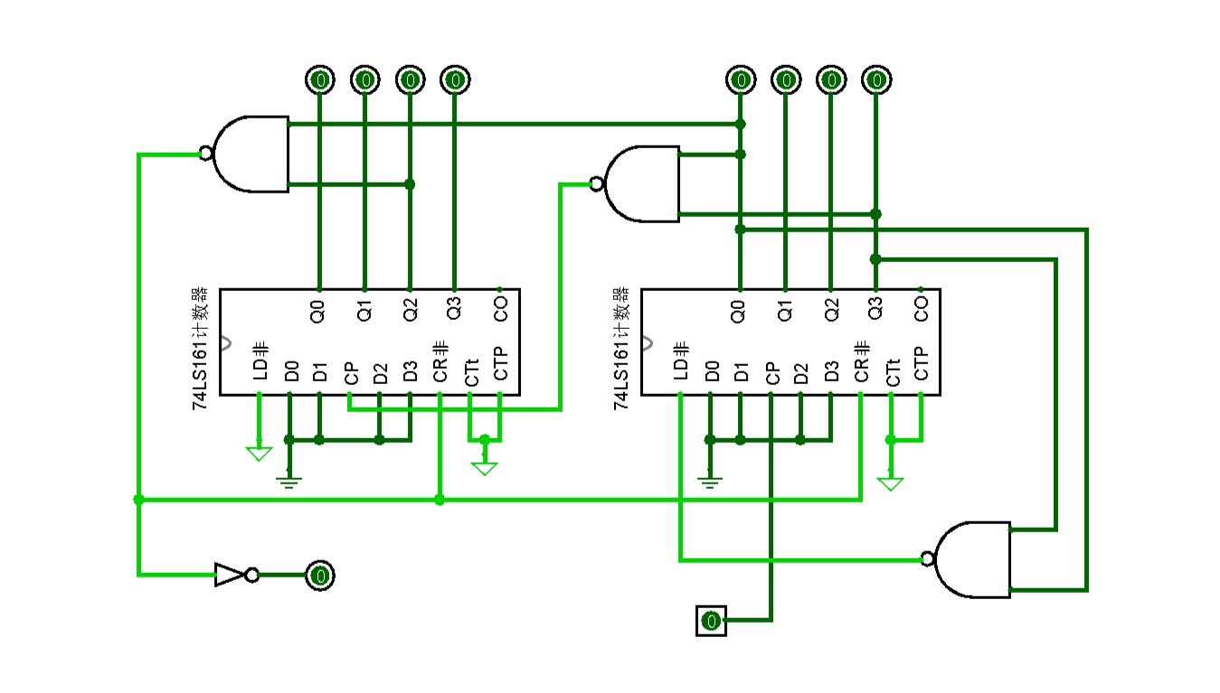
3.M60计数器的实现:
设计模60的BCD码计数器,进行60秒计数;

设计的M60计数器如图所示,使用了前面封装的74161计数器,低位片采用置数法,计数到9时置数为0,同时通过与非门向高位产生CP信号使高位片计1,当低位片计数到9进位使高位片正好为6时通过3输入与非门产生了低电平清零信号,作用于两片76161的CR非,使计数清零,再开始下一轮计数,构成了M60的BCD码计数器。
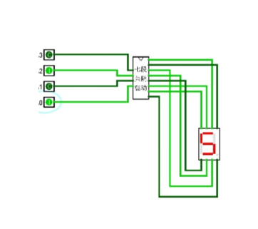
4.七段共阴驱动的实现:
使用logisim的真值表功能构建电路如图:


封装后连接七段数码管测试:

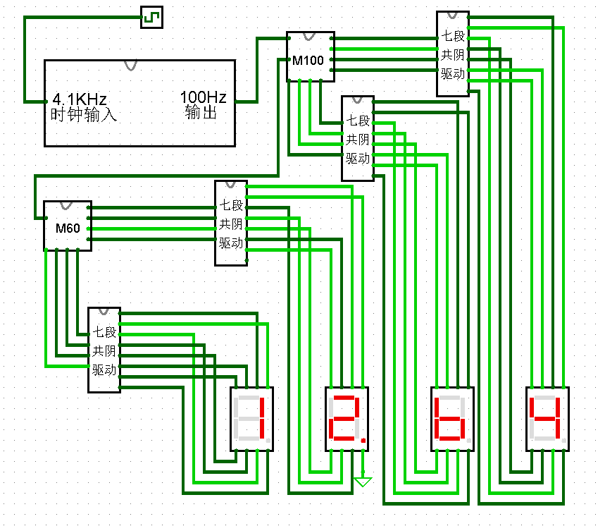
5.所有模块完成之后,进行总装:
4.1KHz时钟信号输入通过41分频器进行分频,输出100Hz时钟信号到M100计数器,M100计数器计数满后向M60计数器进位。M100BCD码计数器通过两片七段共阴驱动连接两片七段数码管,表示百分秒计时。M60BCD码计数器通过两片七段共阴驱动连接两片七段数码管,表示秒钟计时。
最后点击logisim菜单栏的模拟—>时钟频率设为4.1KHZ—>启用时钟模拟,秒表就跑起来了:

logisim使用了41分频的分频器,但实际测试中发现计时速度很慢,没有达到正常秒表的计时速度,分析原因为logisim软件自身产生的输入频率不对,远远没有达到4.1KHz,本质上可能是与电脑自身产生的时钟频率有关。采用的解决方案为,从41开始不断降低分频数,当降到6分频时,秒表工作速度接近正常。
二、quartus:
1.分频器的实现:
选择50MHz的时钟频率作为输入,秒表需要的时钟频率为100Hz,因此需要进行500000分频。首先,通过verilog代码完成quartus下的N分频的分频器:
module experiment4 //N分频器(fre_div)
(
input clk,
input rst_p,
output reg clk_out
);
// 参数 :位宽和分频系数
parameter width = 4;
parameter N = 5;
reg [width-1:0] cnt;
// count edge
always @(posedge clk or posedge rst_p)
begin
if(rst_p)
begin
cnt<=0;
clk_out<=1'b0;
end
else if(cnt==N-1)
begin
clk_out<=~clk_out;
cnt<=0;
end
else
cnt<=cnt+1;
end
endmodule
代码如图所示,通过parameter设置了参数N,可以通过修改N的值来改变分频器的分频系数,将文件封装成子电路加入到电路图中:

由于500000分频数字非常庞大,因此我采用了多个分频器级联的方法。如上图所示,第一个分频器分频系数为1/5,后面连接的五个分频器分频系数为1/10,通过这样的级联构成了分频系数为1/500000的分频器。
最后将分频器封装成子电路:

2.M100计数器的实现:

仿真:


从波形图可以观察到,低位每一个周期相当于高位的半个周期,从qout0到qout7都满足这一情况,当计数器从0计数到99时,再来一个CP信号,计数器清零,开始下一轮的计数,计数器工作正常。
3.M60计数器的实现:

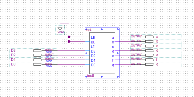
4.七段共阴驱动的实现:
module cy4(input LE,BL,LT,//输入端口声明
input D3,D2,D1,D0,//输入端口声明
output reg a,b,c,d,e,f,g//输出端口及变量的数据类型声明
);
always @(*)
begin
if(LT == 1) {a,b,c,d,e,f,g} = 7'b111_1111;//让显示器的7段都发光,显示8
else if(BL == 1) {a,b,c,d,e,f,g} = 7'b000_0000;//让显示器的7段都熄灭,显示0
else if(LE == 1) {a,b,c,d,e,f,g} = {a,b,c,d,e,f,g};//锁存显示
else
case({D3,D2,D1,D0})//根据输入的8421BCD码,实现显示译码器的功能
4'd0: {a,b,c,d,e,f,g} <= 7'b111_1110;
4'd1: {a,b,c,d,e,f,g} <= 7'b011_0000;
4'd2: {a,b,c,d,e,f,g} <= 7'b110_1101;
4'd3: {a,b,c,d,e,f,g} <= 7'b111_1001;
4'd4: {a,b,c,d,e,f,g} <= 7'b011_0011;
4'd5: {a,b,c,d,e,f,g} <= 7'b101_1011;
4'd6: {a,b,c,d,e,f,g} <= 7'b001_1111;
4'd7: {a,b,c,d,e,f,g} <= 7'b111_0000;
4'd8: {a,b,c,d,e,f,g} <= 7'b111_1111;
4'd9: {a,b,c,d,e,f,g} <= 7'b111_1011;
default: {a,b,c,d,e,f,g} <= 7'b000_0000;//非8421BCD码输入时,不显示
endcase
end
endmodule
电路封装:

5.所有模块完成之后,进行总装:

quartus仿真:

结合数码管构造来看,当第三个数码管的abcdef为011000就表示计时到一秒钟,观察和第三个数码管连接的s1s2s3s4s5s6s7的波形。


如上图所示,0.1纳秒的CP输入,当仿真波形到10纳秒时正有第三个数码管s1s2s3s4s5s6s7=0110000,表示数字1,既计时到1秒。其他三个数码管道理相同,电路工作非常完美。
三、扩展:
计数与分频有什么区别?
分频器的时钟脉冲CP一定是周期信号,则输出信号也是周期性,输出信号的周期是输入信号周期的M倍,反过来输出信号的频率是输入信号频率的M分之一。分频器的目的是通过分频产生需要的频率信号来给电路使用。
计数器的时钟脉冲CP不一定是周期信号,可以是随机脉冲,称为计数脉冲,则输出信号也不一定是周期性。计数器工作目的是纪录计数脉冲个数(递加或递减)以及产生溢出(进位或借位)信号。
资源下载链接:
Github资源下载
觉得不错的话请点个赞吧,感谢!
最后
以上就是高大铅笔最近收集整理的关于logisim、quartus分别实现数字秒表的全部内容,更多相关logisim、quartus分别实现数字秒表内容请搜索靠谱客的其他文章。
发表评论 取消回复