VHDL组合逻辑-时序逻辑练习
- 一、在QuartusII 中用原理图输入法设计 4 位加法器
- (一)新建项目
- (二)创建原理图
- (三)仿真
- (四)硬件下载测试
- 1.引脚绑定
- 2.硬件测试
- 二、应用QuartusII 完成基本组合电路设计
- (一)二选一多路选择器mux21a
- 1.Verilog语言
- 2.VHDL语言
- 3.硬件仿真
- (二)双二选一多路选择器muxk
- 1.Verilog语言
- 2.VHDL语言
- 3.硬件仿真
- 三、QuartusII 完成基本时序电路的设计
- (一)设计触发器
- 1.新建项目
- 2.创建VHDL文件
- 3.编译仿真
- 4.硬件仿真
- (二)设计锁存器
- 1.新建项目
- 2.创建VHDL文件
- 3.编译仿真
- 4.硬件仿真
- 四、总结
- 五、参考资料
一、在QuartusII 中用原理图输入法设计 4 位加法器
(一)新建项目
1.File->New Project Wizard

2.点击Next

3.设置工程的存储位置和项目名称

4.选择Next

5.选择目标芯片:cyclone IV E系列的EP4CE115F29C7
6.EDA Tool Setting设置,直接Next

7.点击finish

之后界面上会出现顶层文件名和项目名:

(二)创建原理图
1file->new

2.Design Files->Block Diagram/Schematic File ->OK

3.点击按纽 Symbol Tool或直接双击原理图空白处

4.从Symbol窗中选择需要的符号,或者直接在name文本框中选择上次实验生成的一位全加器(.bsf文件)元件


注意:这里添加半加器和1位全加器的源文件到当前目录下,否则会报错
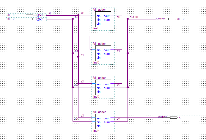
5.分别调入元件full_adder和输入输出引脚input和output。并如图用点击拖动的方法连接好电路。输入各引脚名:a[3…0]、b[3…0], c和s[3…0],并设置总线和命名线路。
(1)设置总线

(2)命名,点击需要命名的线,Properties


(3)最终原理图

6.保存文件,选择菜单File - Save As,选择刚才为自己的工程建立的目录…adder下,将已设计好的原理图文件取名为:half_adder.bdf(注意默认的后缀是.bdf),并存盘在此文件夹内

7.编译,点击图标进行编译,若无错误则可进行下一步,若有错进行原理图修改


(三)仿真
1.新建波形文件file→new→university program VWF,选择后点击OK

2.点击空白处,选择insert node or bus→node finder


3.点击List,左面出现则触发器中所有的输入输出引脚。再在该界面上点击>>,则把左边所有的端口都选择到右边,点击两次OK,进入波形,


4.设置波形后保存


5.点击仿真编译按钮

最终结果如图

输入输出满足表达式
S=A+B+CI,C1=‘1’(‘0001’)
S>15时进位C为‘1’
| a[3…0] | b[3…0] | c | s[3…0] |
|---|---|---|---|
| 0000 | 0000 | 0 | 0001 |
| 0001 | 0001 | 0 | 0011 |
| 0010 | 0010 | 0 | 0101 |
| 0111 | 0111 | 0 | 1111 |
| 1100 | 1100 | 1 | 1001 |
| 1101 | 1101 | 1 | 1011 |
| 1010 | 1010 | 1 | 0101 |
| 1011 | 1011 | 1 | 0111 |
(四)硬件下载测试
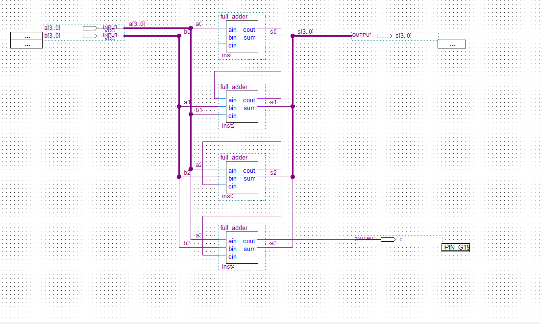
1.引脚绑定
(1)硬件设计好后,还需要查引脚图(引脚图见附录)进行引脚绑定。


(2)从菜单中选择assignments→pin planner

(3)调出引脚绑定窗口,然后从下拉窗口中选择相应的输入输出端口,再在location栏填入对应的 FPGA 引脚即可,如图

(4)选定了引脚之后原理图文件一定要再编译一次,才能真正把引脚绑定上。引脚绑定好并编译过的文件如图:

2.硬件测试
(1)下载到硬件
把开发板接上电源,USB 接口接电脑。打开电源开关(注意不用下载时请一定关闭开关,以免烧坏板子)。点击软件工具栏上的按钮

(2)则出现下载界面。第一次下载需安装硬件。即在下载界面中点击按钮“hardware setup…”,然后在弹出的对话框中选择“USB blaster”,再点击“ok”,则硬件被安装上

(3)安装好硬件的界面如图。然后在下载的.sof 文件后面的复选框中打勾,再点击”start”,
当进度条达到 100%时,即下载成功,可以进行硬件观测

4.硬件观测图

(1)观察图一
| a[3…0] | b[3…0] | c | s[3…0] |
|---|---|---|---|
| 1001 | 0010 | 0 | 1100 |

(2)观察图二·
| a[3…0] | b[3…0] | c | s[3…0] |
|---|---|---|---|
| 1101 | 1010 | 1 | 1000 |

(3)观察图三
| a[3…0] | b[3…0] | c | s[3…0] |
|---|---|---|---|
| 0111 | 1111 | 1 | 0111 |
![]() | |||
| (4)观察图四 | |||
| a[3…0] | b[3…0] | c | s[3…0] |
| – | – | – | — |
| 1000 | 1111 | 1 | 1000 |
![]() |
(5)观察图五
| a[3…0] | b[3…0] | c | s[3…0] |
|---|---|---|---|
| 0111 | 1111 | 1 | 0111 |
![]() |
二、应用QuartusII 完成基本组合电路设计
(一)二选一多路选择器mux21a
1.Verilog语言
(1)File->New->Verilog HDL File

(2)写入代码后保存
module mux21a(a,b,s,y);
input a,b,s;
output y;
assign y=(s?a:b);
endmodule
(3)编译,点击图标进行编译,若无错误则可进行下一步,若有错进行修改

(4)查看硬件电路图,Tools→Netlist Viewers→RTL Viewer

(5)波形仿真图

2.VHDL语言
(1)新建VHDL文件,FIle->New ->VHDL File

(2)写入文本语言后保存
Entity mux21a is
port (a , b : in bit;
s : in bit;
y : out bit);
end entity mux21a;
architecture one of mux21a is
begin
y<=a when s ='0' else b;
end architecture one;

(3)编译

(4)原理图

(5)波形图

3.硬件仿真
(1)管脚绑定

(2)测试结果
s为0时,a路导通; s为1时,b路导通

A。观察图一
| a | b | s | y |
|---|---|---|---|
| 1 | 1 | 0 | 1 |

B。观察图二
| a | b | s | y |
|---|---|---|---|
| 1 | 0 | 1 | 1 |
![]() |
(二)双二选一多路选择器muxk
在当前目录下新建项目同上

1.Verilog语言
.(1)新建文件File->New->Verilog HDL File

(2)写入代码后保存
module muxk(a1,a2,a3,s0,s1,outy);
input a1,a2,a3;
input s0,s1;output outy;
wire tmp;
mux21a u1(.a(a2),.b(a3),.s(s0),.y(tmp));
mux21a u2(.a(a1),.b(tmp),.s(s1),.y(outy));
endmodule
(3).编译仿真

(4)查看硬件电路图,Tools→Netlist Viewers→RTL Viewer

(5)波形仿真图

2.VHDL语言
(1)新建VHDL文件后,写入代码
LIBRARY IEEE;
USE IEEE.STD_LOGIC_1164.ALL;
USE IEEE.STD_LOGIC_UNSIGNED.ALL;
ENTITY muxk IS
PORT ( a1,a2,a3,S0,S1:in STD_LOGIC;
outy : OUT STD_LOGIC);
END muxk;
ARCHITECTURE BHV OF muxk IS
COMPONENT mux21a
PORT(a,b,s:IN STD_LOGIC;
y :OUT STD_LOGIC);
END COMPONENT;
SIGNAL tmp : STD_LOGIC;
BEGIN
u1 : mux21a PORT MAP(a2, a3, S0, tmp);
u2 : mux21a PORT MAP(a1, tmp, S1, outy);
END BHV;
3.硬件仿真
(1)绑定引脚

(2)测试结果
s0为0时,a2路导通; s1为1时,a3路导通
s1为0时,上一个选择器的输出结果作为a路导通; s1为1时,a1路导通

A.观察图一
| a1 | a2 | a3 | s0 | s1 | outy |
|---|---|---|---|---|---|
| 1 | 1 | 1 | 1 | 1 | ! |

B.观察图二
| a1 | a2 | a3 | s0 | s1 | outy |
|---|---|---|---|---|---|
| 1 | 0 | 0 | 0 | 1 | ! |
![]() |
三、QuartusII 完成基本时序电路的设计
(一)设计触发器
1.新建项目
同上新建项目
2.创建VHDL文件
(1)File->New ->VHDL File

(2)添加如下’
LIBRARY IEEE ;
USE IEEE.STD_LOGIC_1164.ALL ;
ENTITY trigger IS
PORT (CLK : IN STD_LOGIC ;
D : IN STD_LOGIC ;
Q : OUT STD_LOGIC );
END trigger;
ARCHITECTURE bhv OF trigger IS
SIGNAL Q1 : STD_LOGIC ;
BEGIN
PROCESS (CLK,Q1)
BEGIN
IF CLK'EVENT AND CLK = '1' THEN Q1 <= D ; END
IF;
END PROCESS ;
Q <= Q1 ; END
bhv;
(3)保存
4yqCu-4jw==,size_15,color_FFFFFF,t_70,g_se,x_16)
3.编译仿真
(1)编译

(2)原理图

(3)波形仿真

4.硬件仿真
(1)绑定引脚

(2)仿真结果

(二)设计锁存器
1.新建项目
同上新建项目
2.创建VHDL文件
(1)File->New ->VHDL File

(2)添加如下’
LIBRARY IEEE ;
USE IEEE.STD_LOGIC_1164.ALL ;
ENTITY lock IS
PORT (CLK : IN STD_LOGIC ;
D : IN STD_LOGIC ;
Q : OUT STD_LOGIC );
END lock;
ARCHITECTURE bhv OF lock IS
BEGIN
PROCESS (CLK, D) BEGIN
IF CLK = '1'
THEN Q <= D ;
END IF;
END PROCESS ;END
bhv;
(3)保存

3.编译仿真
(1)编译

(2)原理图

(3)波形仿真

4.硬件仿真
(1)绑定引脚

(2)仿真结果

四、总结
本次实验用到了上传1位全加器的内容,了解了四位全加器的工作原理。理解了二选一多路选择器和和双多路选择器的工作原理。认识了D触发器和锁存器各自的功能特点。也学会了VHDL语言的基本用法。
五、参考资料
实验1 应用QuartusII完成基本组合电路设计
最后
以上就是陶醉雪碧最近收集整理的关于VHDL组合逻辑-时序逻辑练习一、在QuartusII 中用原理图输入法设计 4 位加法器二、应用QuartusII 完成基本组合电路设计三、QuartusII 完成基本时序电路的设计四、总结五、参考资料的全部内容,更多相关VHDL组合逻辑-时序逻辑练习一、在QuartusII内容请搜索靠谱客的其他文章。






发表评论 取消回复