同步计数器和异步计数器的区别
1.同步计数器的外部时钟端都连在一起,而异步计数器没有
2.同步计数器在外部信号到来时触发器同时翻转,而异步计数器的触发器为串行连接,工作频率较低
3.异步计数器输出状态的建立,要比CP慢一个传输时间,容易存在竞争冒险
竞争冒险:当信号通过导线和门电路,将会产生时间延迟,到达门输入端的时间有先有后这就叫竞争;逻辑门因输入端的竞争而导致输出产生不应有的尖峰干扰脉冲现象就冒险;
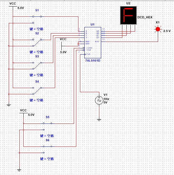
同步二进制计数器--74LS161集成计数器

ABCD:并行数据预置输入端
QA QB QC QD:数据输出端
ENP、ENT:计数控制端
CLK:时钟脉冲输入端
RCO:进位端(进位输出高电平)

在两个计数控制端都为1时,输出数据由数码管(可以显示从0到F)体现,并且当数据到F时,进位端会输出高电平使灯亮
任意进制计数器
1.直接选用已有的计数器
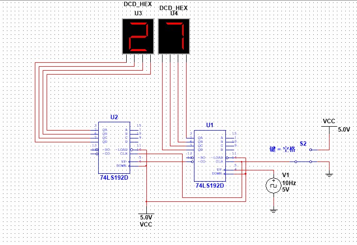
2.有两个计数器串接(如下,两个同步十进制串联成100进制的)

3.利用反馈法改变原有计数长度
这种方法是,当计数器计数到某一数值时,由电路产生的置位脉冲或复位脉冲,加到计数器预警数控制端或各个触发器清零端,使计数器恢复到起始状态,从而达到改变计数器模的目的。(N进制计数器可以利用在N-1时将预置数控制端置0,这就是反馈置0)
最后
以上就是凶狠山水最近收集整理的关于数电:计数器的全部内容,更多相关数电内容请搜索靠谱客的其他文章。
本图文内容来源于网友提供,作为学习参考使用,或来自网络收集整理,版权属于原作者所有。
发表评论 取消回复