一、实验任务及要求
1. 设计要求
设计一个模10的计数器,其变换规律为:1、3、5、7、9、0、2、4、6、8,间隔时间为1S,如此反复,并将数字显示在一个数码管上。要求电路具有:
1)启动开关,当该开关断开时,数码管没有显示,当开关闭合后,电路开始运行;
2)暂停键,在电路运行过程中按下此键,数码管显示停在此时正在显示的某一个数值上并保持,当再按下此键,电路继续计数显示;
3)复位按钮,当按下此按钮时,数码管显示初值为1,合上启动开关后,电路按照要求的顺序进行显示。
二、思考题
1. 设计过程中遇到过哪些问题?是如何解决的?
2. 通过此次时序逻辑电路实验,谈谈你对时序逻辑电路设计的认识
三、模10的计数器设计
第一种思路:
实验电路仿真如下 :

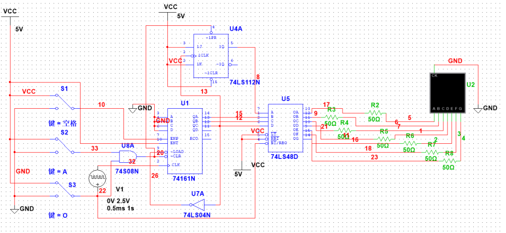
(1)此次实验主要用到的芯片有74161N计数器,74LS48D和JK触发器。
(2)其变换规律为:1、3、5、7、9、0、2、4、6、8。写出二进制可知,13579末位都为1,前三位按000,001,010,011,100排列。02468也一样,只是末位为0.所以末位从0到1可用触发器的计数功能来实现。当时钟信号(由计数器计数到0100时翻转)实现翻转,即8->1,9->0。
(3)74161N计数器设置从0000到0100计数,当0100时重新置数0(返回load端)。
(4)启动开关(O)后接RBO灭0,使得当该开关断开时,时钟断开,而且数码管没有显示(RBO灭零),当开关闭合后,电路开始运行。
(5)暂停键(空格)是利用74161N的ENP端,当低电平时,计数保持。
(6)复位(A)是异步清零实现的,同时利用JK触发器的PR端置1,使其初始状态为0。
(7)另外加上了启动开关与上复位开关,使得启动开关每次打开都是以1为初始态。
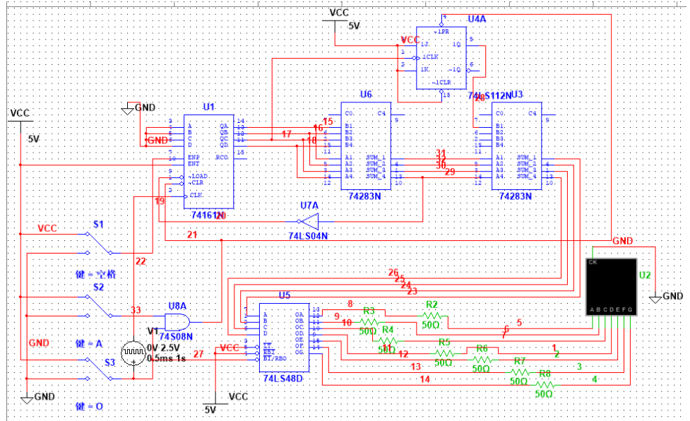
另一个思路

所有开关与前面设计一致,只是在计数方面前面的移位变成用了加法器(自身加法器,如0+0=0,1+1=2),而此时的JK触发器变成了一个加数,即图中有两个加法器。其他设计基本与前面一样。
总结
由于仿真器材完善,所以此次两个小实验均无悬空的无用输入端,基本上都是现有芯片和门电路构成。
1.对于高电平有效输入的与门,可以将该端置1
2.对于高电平有效输入的或门,可以将该端置0
3.计数器控制端的异步清零不需要时钟,而置数需要等到下一个时钟。
Multisim仿真文件: 设计一个模10的计数器两种思路-嵌入式文档类资源-CSDN下载
百度云:链接:https://pan.baidu.com/s/18pvu59nwVP65v_ZgdhMrAw?pwd=8888
提取码:8888
最后
以上就是心灵美水蜜桃最近收集整理的关于时序逻辑电路的设计(一) -- 模10的计数器电路(附Multisim)的全部内容,更多相关时序逻辑电路的设计(一)内容请搜索靠谱客的其他文章。
发表评论 取消回复