声明:本文来自于微信公众号 电商报Pro(ID:kandianshang),作者:李响,授权热心网友转载发布。
一切才刚刚开始。
视频号计划测试品牌专区
风格变了,视频号做电商已不再克制。
上个月,微信在内部发布了一项重要公告,指出视频号直播电商将正式融入微信开放平台,实现与小程序等交易相关团队的深度整合。同时,原有的微信视频号直播电商团队将交由微信开放平台的负责人统一领导和管理。
这一大动作,将视频号在直播带货领域的雄心壮志暴露无遗。
紧接着,视频号又被曝出测试优选联盟(选品中心)品牌专区的消息。据了解,该专区早在去年春季便在视频号的规划中,今年5月经历架构调整后,更是被明确纳入品牌商家权益之中,预计近期将正式上线。

图源:视频号小店官网
前脚全面押注直播电商,后脚火速推进品牌化,视频号已不再像以往那般拘谨,其在电商领域的步伐迈得越来越快了。
话又说回来了,视频号全面押注直播电商,无疑是希望能够最大化地发挥其作为国民级应用所拥有的庞大流量优势,进一步挖掘用户价值,实现流量变现的新高度。
就像马化腾说的那样,“我们用户群体的消费能力很强,但多年来我们缺乏的电商知识还是要补的,所以我们今年能够全力发展的就是视频号直播电商,电商和广告是相辅相成的。”
那么,视频号推出优选联盟品牌专区,开始大搞品牌是为了什么?
要想知道原因,得先知道优选联盟的用处。据了解,优选联盟是视频号为商家与达人提供的货品撮合服务平台,2023年10月新增爆款商品榜,2024年5月进一步增设了四大特色推荐商品专区,涵盖高口碑、高销量、高佣金以及低价商品,以满足不同用户群体的需求。

图源:视频号
而此次增设的品牌专区是为各类品牌量身定制的板块,意在更好地连接品牌和达人,简化货品撮合过程,从而有效提升品牌商家的货品分销能力。
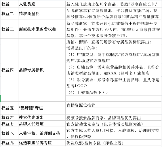
在这个专区中,平台会给品牌提供入驻奖励、精准流量池、商家技术服务费权益、品牌专属标识、“品牌馆”专栏、搜索优先露出、品牌大促通道和入驻审核/治理侧支持等多项扶持和激励政策。
根据视频号发布品牌引入激励计划升级公告显示,本次激励的参与主体为品牌商家和服务商,其中,品牌商家指已通过视频号小店或微信小程序视频号交易组件开设官方旗舰店、旗舰店,且同时满足品牌力、影响力以及本激励计划要求的商家。

图源:视频号
而这些商家只需通过视频号的品牌力评估成为“品牌商家”,即可享有本计划规定的权益。
简单来说,通过品牌入驻减佣金奖流量等激励手段,视频号将吸引更多知名品牌入驻,进一步丰富平台的商品种类,提升用户体验。
回到原因,视频号通过设立专区大力推进品牌化,其根本原因在于要实现规模的显著扩张,就必须高度重视并精心布局品牌的货盘。
据《电商新模式创造新品牌、激发新消费的机制和政策研究》报告预测,到2025年,我国消费率将有望达到60%,最终消费规模将达到或突破90万亿元。而这份增长与不断涌现的新品牌在电商新模式下呈现出紧密的联系。
换言之,品牌化极大地推动了消费市场的巨大潜力和持续的增长空间,在电商领域占据重要地位。
从这一角度看,视频号大力推进品牌化战略,显然是顺应市场趋势的必然之举。
阿里京东做白牌,拼多多视频号做品牌
放眼整个行业,有的电商平台在向下做白牌,有的电商平台在向上做品牌。
在向下做白牌的电商巨头中,阿里、京东是典型代表。
阿里这边,去年9月,1688正式推出了会员制PLUS会员店,为付费买家PLUS会员提供山姆平替、名创优品平替、无印良品平替等商品选择,因此也被广大消费者称为“白牌超市”。与此同时,淘宝推出了“淘宝星产地”,开始挖掘产业链上优质的白牌产品。

图源:1688
至于京东,从推出“春晓计划”大力扶持中小商家入驻京东,到上线“百亿补贴”频道,重拾低价心智,再到扶持“不收坑位费、不收达人佣金,就是更便宜”的京东采销直播间,无一不是在为白牌铺路。
对于阿里和京东来说,他们的品牌优势已经稳固确立,向下做白牌是平台自身寻求增长突破的重要手段。
相比之下,拼多多和视频号则选择了与阿里和京东不同的道路。
拼多多方面,小米及其旗下红米、荣耀、华为、vivo及其旗下的iQOO、OPPO及其旗下一加,均以官方品牌的身份入驻了拼多多。此外,诸如iPhone、戴森吹风机、五粮液、海蓝之谜等顶尖品牌单品,通过拼多多的持续补贴策略,实现了热销。

图源:拼多多
不仅如此,阿迪达斯、百利集团等众多顶尖品牌也纷纷传出入驻的消息,平台还出现了正价售卖的香奈儿、罗意威等奢侈品牌的箱包品类。
拼多多在品牌化上可谓下足了功夫。数据显示,今年第一季度,拼多多品牌GMV同比增长48%,占公司总营收的35%。其中大品牌GMV同比增长高达130%。
从中不难看出,拼多多的品牌化策略已取得显著的成效。
视频号方面,除了即将上线的品牌专区,早期已启动品牌商家认证,并推出品牌商家激励计划,持续激励品牌商家的积极性。同时,视频号还积极引入产业带服务商,为白牌商家提供了入驻指导。
对拼多多和视频号而言,品牌化是当下更为重要的一项任务。在电商道路上,视频号和拼多多是殊途同归的。
电商下半场,白牌与品牌并重
最近两三年来,由于消费降级,白牌商品越来越受欢迎。
以量贩零食行业的佼佼者零食有鸣为例,其店铺内销售的15个品类中,“白牌”商品的数量占到77%,并且这些商品贡献了约73%的销售额。
与大品牌相比,白牌商品虽然在知名度上稍显逊色,但它们凭借超高的性价比,在市场上占据了不可忽视的地位。
但盛极必衰,白牌商品崛起到一定程度,其增速势必会放缓。数据显示,今年拼多多的白牌商品增速稳定在5%至10%的范围内,相较于过去的高增长有所下滑。
同样的,在抖音平台上,曾经日常销售动辄百万的白牌产品,在大促期间却集体表现平平。青眼情报榜单显示,今年618大促期间,抖音美容护肤榜的TOP10主要由国货知名品牌和国际大牌占据,前三名分别是韩束、珀莱雅和赫莲娜。

图源:青眼情报
由此可见,白牌商品在带来增长机会的同时,其增长路径往往充满不确定性,难以确保稳定的增长表现。而品牌化则相反,其建立在消费者对品牌的信任和忠诚度之上,可以通过有效的市场策略和品牌建设,为平台带来更稳定的增长动力。
通俗来讲,普通白牌一般是“赚一波就跑”,而大品牌却是“赚完一波接着一波”。
值得注意的是,品牌化也存在一些固有的缺点,如构建、传播和维护品牌需要投入大量的时间、金钱和精力,成本较高等。
不过,站在电商平台的角度看,顾此失彼并非明智之举,平衡发展白牌与品牌才是关键。尤其在2024年的电商战局中,白牌和品牌二者并重显得更为重要。
(举报)
发表评论取消回复