靠谱客6月22日消息,今年高考的语文科目已经落下帷幕,高考作文题目依旧是网友最为关心的话题之一,其中人工智能更是登上试卷,首次成为新课标I卷的作文题目。
那么各大厂商的AI产品又会根据这个话题写出什么样的作文来呢,让我们来看一下实际测试结果。
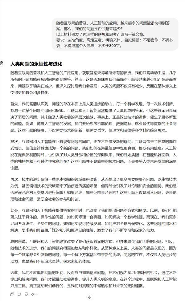
首先是ChatGPT:

依个人来看,ChatGPT的这篇作文,即便不是满分,也能获得相当高的分数。
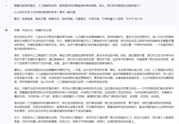
百度文心一言:

大家觉得文心一言生成的这篇怎么样?
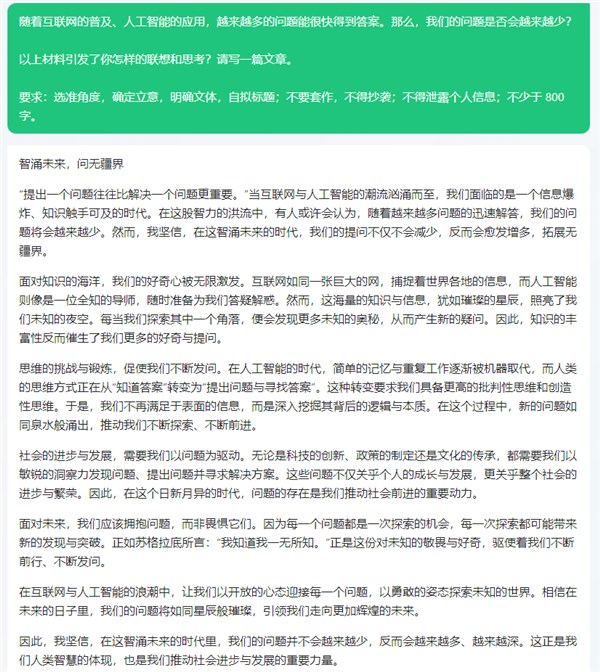
阿里通义千问:

通义千问生成的这篇就是很标准的总-分-总结构。
腾讯元宝:

暂且不提生成的文章如何,在使用的时候不知道为什么整个网页特别的卡,上下滑动都很难。
字节跳动豆包:

讯飞星火大模型:

星火大模型在第二段就提出了前面那些没有提到的观点,确实给人一种耳目一新的感觉。
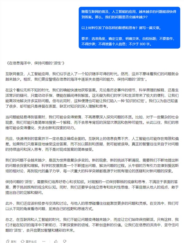
月之暗面Kimi:

Kimi生成的这篇文章,个人觉得是层层递进、有理有据。
各位阅卷老师”们,看了这么多考生”的作文,你觉得哪篇最好,哪篇最差呢?
(举报)
发表评论取消回复