靠谱客5月25日消息,比亚迪正式涉足保险领域,已在其官方APP中设立了保险服务入口。
尽管目前该功能还不支持在线投保,但已标志着比亚迪在金融服务领域的新探索。

深圳比亚迪财产保险有限公司(简称比亚迪保险”),作为中国四家互联网保险公司之一,得到中国银保监会的批准成立,于2016年2月6日正式开业。
这家位于深圳的公司拥有40亿元的注册资本,完全隶属于比亚迪汽车工业有限公司。
比亚迪保险的服务范围相当广泛,包含7个主要类别及15个细分的车辆保险产品。

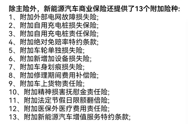
除了强制性交通事故责任保险和商业保险外,还提供多达13种附加险种,甚至包括了自用充电桩的保险,显示出其在保险服务上的全面性和细致度。
面对新能源汽车保险市场价格上涨、保险拒保等问题,比亚迪保险的推出为使用比亚迪汽车的消费者提供了更多的保障选择,增强了车主的信心。

(举报)
发表评论取消回复