靠谱客5月28日消息,今年早些时候,理想汽车停止发布每周二固定更新的销量榜单。而这份榜单从去年主动发起到今年主动停止,差不多整整一年时间,期间雷打不动。
至于为何停止发榜,理想汽车并未给出理由。但暂停数周后,理想于昨日下午重新发布了销量榜,数据显示,在新势力中,理想以0.53万辆超越问界位居第一。
那么为何要重新发榜呢?在评论区,理想汽车进行了回应,其表示:
停发榜单后很多用户进店买车都会询问一线伙伴的理想汽车的销量情况,产品的销量是很多用户做出购买决策的重要依据,一线伙伴需要真实的数据,向用户进行说明。
此外,我们停发榜单的这段时间市场出现各种销量信息,导致我们需要处理很多相关问询。
出于对外沟通的一致性的考虑,我们决定恢复发布销量榜。

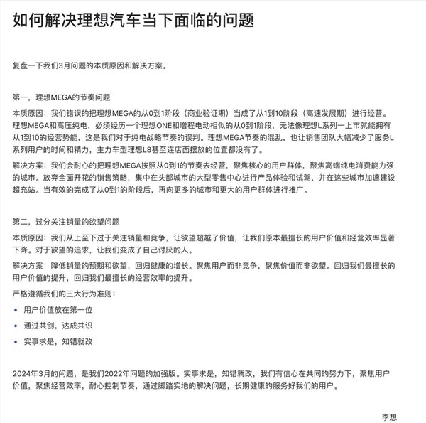
值得一提的是,在3月份理想汽车CEO李想曾发布过全员信,就公司遇到的问题进行了复盘,并提供相对应解决方案。
其中着重提到了过分关注销量的欲望问题,我们从上至下过于关注销量和竞争,让欲望超越了价值,让我们原本最擅长的用户价值和经营效率显著下降。对于欲望的追求,让我们变成了自己讨厌的人。”
随后其还提出了解决方案:降低销量的预期和欲望,回归健康的增长。聚焦用户而非竞争,聚焦价值而非欲望,回归我们最擅长的用户价值的提升,回归我们最擅长的经营效率的提升。”

(举报)
发表评论取消回复