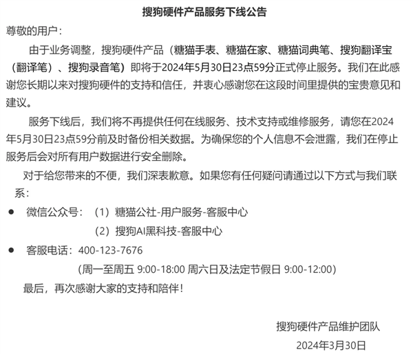
靠谱客6月5日消息,根据搜狗硬件产品维护团队发布的公告,由于业务调整,搜狗硬件产品将于2024年5月30日23点59分正式停止服务。

公告显示,这些搜狗硬件产品包括糖猫手表、糖猫在家、糖猫词典笔、搜狗翻译笔、搜狗录音。

服务下线后,官方将不再提供任何在线服务、技术支持或维修服务,请在2024年5月30日23点59分前及时备份相关数据。

也就是说,搜狗的硬件产品未来出现故障无法使用时,用户将无法寻求售后服务。

搜狗硬件今日全线关停:搜狗翻译笔、录音笔等服务下线

另外,为确保用户的个人信息不会泄露,该维护团队在停止服务后会对所有用户数据进行安全删除。

公开资料显示,搜狗成立于2004年8月,此前是搜狐公司旗下的子公司,2013年9月,腾讯宣布以4.48亿美元入股搜狗,将搜搜和QQ输入法业务与搜狗现有业务进行合并。

2021年10月,时任搜狗CEO的王小川宣布公司正式并入腾讯。

因公司业务调整,2022年搜狗地图、搜狗搜索App、搜狗游戏中心、搜狗联盟网盟产品、搜狗科学百科等相继停服或下架。

(举报)

点赞(99)

评论列表共有 0 条评论

立即
投稿
返回
顶部