靠谱客3月2日消息,据央视新闻报道,3月2日9时30分,编号为B-919F的东航第五架C919国产大飞机,执行MU2999调机航班,从上海浦东国际机场起飞,于9时51分抵达上海虹桥国际机场,正式入列东航机队。

自此,东航在2021年签订的首批5架C919机型已经全部到位。

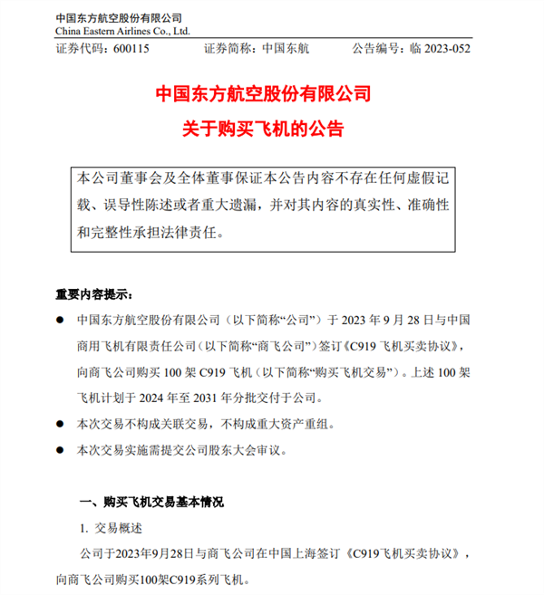
值得一提的是,东航在2023年9月28日再次与中国商飞签署购机协议,再增订100架C919大型客机。

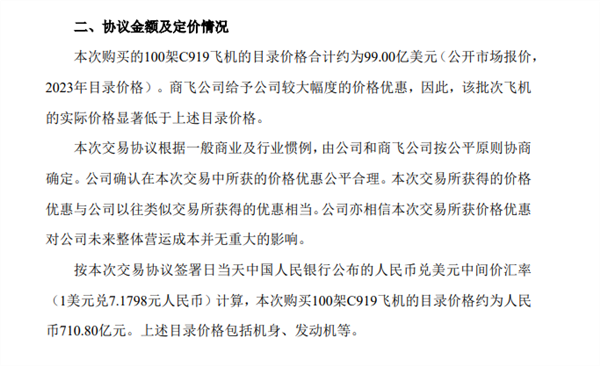
根据当时东航的公告,本次购买的100架C919飞机的目录价格合计约为99.00亿美元(公开市场报价,2023年目录价格)。

商飞公司给予东航较大幅度的价格优惠,因此,该批次飞机 的实际价格显著低于上述目录价格。

按本次交易协议签署日当天中国人民银行公布的人民币兑美元中间价汇率(1美元兑7.1798元人民币)计算,本次购买100架C919飞机的目录价格约为人民币710.80亿元。

上述目录价格包括机身、发动机等。

东航方面称,此次购买的C919将于2024年至2031年分批交付。

其中,2024年计划交付5架,2025年至2027年每年计划交付10架,2028年至2030年每年计划交付15架,2031年计划交付20架。

东航第五架c919大飞机交付入列:首批订单全就位

东航第五架c919大飞机交付入列:首批订单全就位

(举报)

点赞(94)

评论列表共有 0 条评论

立即
投稿
返回
顶部