声明:本文来自于微信公众号 头号AI玩家(ID:AIGCplayer),作者:卷毛,授权热心网友转载发布。

奥特曼”胜诉了!

近日,广州互联网法院生效了一起生成式AI服务侵犯他人著作权判决,某AIGC网站因生成了与”奥特曼“形象相似的图片被判侵权,这也是全球范围内首例AIGC平台侵权责任判决

本案中,被告某AI公司经营的Tab网站(化名)提供AI绘画服务,用户输入文字“生成一个奥特曼”,即生成与奥特曼形象图片;输入“奥特曼融合美少女战士”,即生成奥特曼身体拼接美少女战士长发形象的图片等。

奥特曼是全球知名IP,其作品自进入中国以来,在爱奇艺、腾讯、哔哩哔哩等各大视频网站的热播排名均名列前茅,具有广泛的影响力和知名度。

其著作权人圆谷制作株式会社与原告签订了《授权证明》,将奥特曼系列形象的著作权独占授权给原告,并授予原告维权权利。

从2024年1月5日立案到2月8日一审判决,历时34天,广州互联网法院最终认定,该AI公司侵犯了原告的复制权和改编权(同时侵犯了信息网络传播权,但法院未在判决中明确作出评价),并责令其停止侵权行为,赔偿原告经济损失10000元(含合理开支)。

图片

完整判决书请在“头号AI玩家”公众号后台回复“奥特曼”

法院认为,生成式AI服务提供者应采取一定的技术性措施来避免生成与权利人作品实质性相似的图片。同时,AIGC平台应尽到合理的注意义务,包括建立投诉举报机制、提示潜在风险、进行显著标识等。

AIGC维权热潮正席卷全球,“头号AI玩家”去年底曾分析讨论了国内首例“AI文生图”著作权案,前者是“人侵权AI”,盗用了作者原创的AI绘图作品,而如今这起案子是“AI侵权人”,AI平台未经授权训练模型并生成了相似图片。

虽然判决目前已生效,但业内仍对仍AIGC服务的合规问题存在许多不同看法,值得我们进一步关注、探讨。

AI生成“奥特曼”图片是否侵权?

本案案情比较简单,可以通过以下这张图了解要点。

图片

争议焦点首先在于,该AI公司是否侵犯了原告的复制权、改编权和信息网络传播权?

在司法实践中,著作权侵权的判定一般需要满足“接触”和“实质性相似”的两个条件。

法院经审理认为,奥特曼作品享有较高的知名度,被告存在接触该特摄作品的可能性。同时,通过Tab网站生成的案涉生成图片,部分或完全复制了奥特曼作品这一美术形象的独创性表达,并在多个关键特征与作品具有极高的相似度,构成实质性相似。

另外,Tab网站也可生成包含奥特曼局部特征或具有特殊风格(如插画风)的图片,这种AIGC二创构成违法“改编”。

因此,该AI公司生成的奥特曼图片侵害了原告对作品的复制权和改编权。而对于是否侵犯信息网络传播权,法院以侵权行为纳入复制权、改编权控制范畴为由,未进行评价。

那么在构成侵权的情况下,该AI公司应当承担什么责任?

AI公司表示在应诉后已经采取关键词屏蔽措施,阻断Tab网站生成奥特曼相关形象,当输入包含“奥特曼”的提示词,网站会弹出“您发送的信息包含不合规的内容”,无法生成图片。

然而,庭审中,在Tab网站输入其他相关的关键词如“迪迦”,仍可生成与迪迦奥特曼复合型原图高度相似的图片。

法院要求AI公司应进一步防止生成奥特曼相关图片,防范程度应达到:“用户正常使用与奥特曼相关的提示词,不能生成与案涉奥特曼作品实质性相似的图片”。

而对于原告将案涉侵权素材从训练数据集中删除的诉求,法院认为该AI公司是AIGC服务提供者而不是大模型开发者,未实际进行模型训练,所以不支持删除训练数据。

关于AIGC平台侵权案的不同解读

这起AIGC平台侵权案最近在业内引起热议,我们梳理了多位律师和研究者的不同观点,以供参考。

1. AI生成相似的图片=复制吗?

阿里研究院经济研究中心副主任傅宏宇认为,法院从最终生成图片的结果“近似”推导出AIGC对原作品进行了“复制”,但扩散模型对原始图像的“还原”或“再现”与版权法长期以来禁止的直接“拷贝”式的复制差异明显。

同样的,“改编”在传统版权法含义里指的是利用原作品进行的“再创作”,有先后的顺序之分,但在AIGC技术中并没有此类差别。

使用扩散模型生成的奥特曼可能有一定出入,但肖飒团队认为,在本案中,只要奥特曼的形象被基本还原、再现,就足以认定复制行为的发生。此外,输入奥特曼相关的指示词,可被认为是在保留原作品基本表达的前提下作出改变,所生成的图片即是再创作的新作品,因此符合改编行为的构成要件。

2. AI模型训练的素材是否属于合理使用?

北京市天元律师事务所合伙人李昀锴告诉我们,这个案件支持了著作权人的请求,为相关权利人提供了一个维权思路。但这个判决没有从根本上探讨和解决AIGC进行数据训练的法律问题:

数据训练是否构成著作权法项下的合理使用?

如何举证证明相关数据被纳入AIGC的数据模型中?

如训练模型存在侵权应如何停止侵权?

……

我国《著作权法》第24条列举了13种合理使用情形,比如“个人使用”、“适当引用”、“学习研究使用”等等。

因为被告并不涉及AIGC模型训练,在庭审中没有提及合理使用,但是,AI模型训练的素材是否属于合理使用,是当下颇受关注的AI前沿法律问题之一。

3. 大模型删除特定数据有可操作性吗?

按照“避风港原则”,互联网内容平台对于侵权内容只要履行“通知-删除”义务即可,但本案中AI公司屏蔽相关关键词后仍可以生成奥特曼图片。

从技术角度看,在大模型中删除特定数据似乎是个复杂的问题,因为可能无法定位到奥特曼图片在训练完成后变成了何种数据。

北京市京师(上海)律师事务所数据合规与交易研究中心主任郭贺依提到,目前的技术办法通常包含重新训练、干扰学习、反向传播删除、知识蒸馏、差分隐私等,但这些方法并不能完全保证删除侵权数据的效果。

其中,重新训练是最为直接的方式,即更新整个训练数据集重新进行模型训练,但这一方式成本较高,也可能会导致模型性能下降。

4. 如何平衡AI技术发展与知识产权保护?

傅宏宇表示,法院依据《生成式人工智能服务管理暂行办法》认定被告存在未尽版权注意义务的“过错”,将版权注意义务和人工智能合规责任混同,其内在原因和适用边界还待进一步探讨

在AI技术竞争的背景下,李昀锴认为法院判决还是要考虑权利人的利益保护及新技术的发展之间的平衡,这个判决是不是会有利于我国AI行业的长远发展,他表示持观望态度。

法院判决强调,考虑到生成式AI产业正处于发展的初期,需要同时兼顾权利保障和产业发展,不宜过度加重服务提供者的义务。在技术飞速发展过程中,服务提供者应当主动积极履行合理的、可负担的注意义务。

AIGC平台如何避免侵权?

中国首部生成式AI法案《生成式人工智能服务管理暂行办法》(以下简称《办法》)已于2023年8月15日生效。《办法》对于生成式AI服务提供者提出了一系列合规要求。

凡是利用生成式AI技术提供相关服务的主体,包括基础模型层公司、中间层公司、顶层应用层公司、全栈或端到端的垂直公司等,皆应遵守《办法》的规定。

首例AIGC平台侵权案的判决强调了对原创作品的尊重和保护,也为AIGC服务提供者敲响了警钟:未经授权生成知名IP的图片可能涉嫌侵权

AIGC服务提供者需要注意哪些合规要点?

本案法院列举了三点:

第一,建立便捷的投诉举报机制。AIGC提供服务的网站应当建立相关投诉举报机制,让权利人可以便捷通过投诉举报机制来保护其著作权。

第二,使用用户协议等方式充分提示潜在风险。AIGC提供服务在用户服务协议中应该着重提示用户不得侵害他人著作权。

第三,生成内容中体现显著标识。AIGC服务提供者应当显著标识案涉生成图片,更好地保护权利人权利,尊重公众知情权。

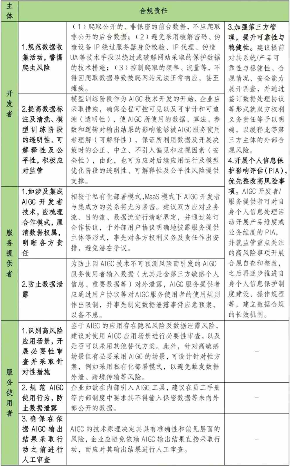
此外,郭贺依律师还梳理了AIGC全生命周期的数据合规责任,详见下表。

图片

AIGC服务提供者可以参考行业的最佳实践,如采取数据审查、数据删除、关键词过滤、服务协议风险提示等措施,以降低知识产权侵权、违法或不良内容等风险。

(举报)

点赞(128)

评论列表共有 0 条评论

立即
投稿
返回
顶部