靠谱客5月10日消息,小米SU7上市后热度爆表,每天都会有不同的话题登上热搜,吸引了非常多的关注和讨论。

近日,小米汽车副总裁李肖爽发布微博称:

近期我们发现,不少假借米粉名义搅动舆论的现象背后,有一些不怀好意的人一直在挑弄是非。同时,我们还发现,有人在公然向KOL派发抹黑小米SU7的商单

李肖爽还表示,这些行为,实在令人不齿,他们已初步掌握部分证据,将坚决追究其法律责任

小米汽车副总裁:有人向kol派发抹黑小米su7的商单

小米SU7有多受欢迎?官方数据显示,该车上市24小时后,大定单量达到了88898辆,刷新了国产新能源的记录,去看车的消费者里三层外三层,需要排很长的队伍才能近距离观摩感受,门店工作人员甚至忙到凌晨3点

小米汽车副总裁:有人向kol派发抹黑小米su7的商单

不过SU7上市后,也出现了一些不和谐的声音,尤其是新车开启大定后,网络上传出定金不可退”的言论。

对此,小米官方对此也进行了回应:

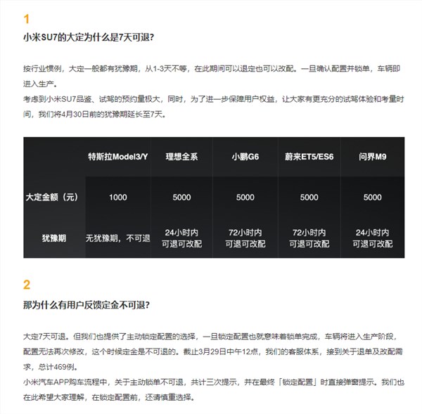
大定7天可退,但我们也提供了主动锁定配置的选择,一旦锁定配置也就意味着锁单完成,车辆将进入生产阶段,配置无法再次修改,这个时候定金是不可退的。

截止3月29日中午12点,我们的客服体系,接到关于退单及改配需求,总计469例。

小米汽车APP购车流程中,关于主动锁单不可退,共计三次提示,并在最终「锁定配置」时直接弹窗提示。我们也在此希望大家理解,在锁定配置前,还请慎重选择。

小米汽车副总裁:有人向kol派发抹黑小米su7的商单

(举报)

点赞(286)

评论列表共有 0 条评论

立即
投稿
返回
顶部