靠谱客4月6日消息,苹果公司在加拿大同意iPhone电池门”和解,将支付1440万加元(约合7718.4万元)和解金,终于结束这起集体诉讼案件。
目前苹果已经专门制作了一个退款页面,受影响的用户最高可以获得150加元(约804元)。
符合条件的iPhone用户可以在9月2日之前,访问理赔网站。
然后根据受影响情况以及后期统计理赔用户人数等信息,每位用户可以获得17.50加元到150加元的赔偿。
需要注意的是,符合条件的用户必须是加拿大(不包括魁北克省)的现任或前任居民,并且在2017年12月21日之前拥有、曾经拥有安装或下载了iOS 10.2.1或更高版本。
回顾一下整个电池门”事件:
自2016年8月份以来,众多苹果用户反映自己的苹果手机会突然断电关机,遇到此问题的手机涉及多个型号,尤以苹果6s居多。
对于部分已投诉的消费者,苹果公司承诺将采取更换电池的方式来保障消费者的正常使用。
2017年12月,苹果公司被爆出在用户不知情的情况下,暗自将电池老化的iPhone处理器的速度调慢。
12月20日,苹果承认让旧iPhone变慢以避免意外关机,延长使用寿命。
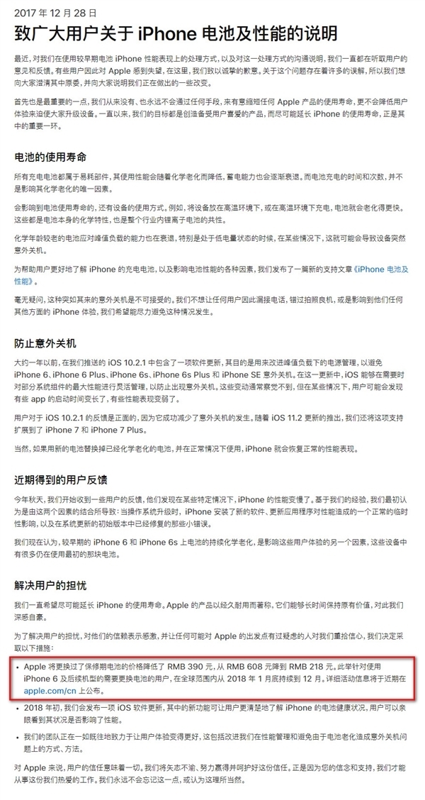
12月29日,苹果公司对外正式发布公开信,对该事件致歉。
对于过保的iPhone 6及后续机型,更换电池价格将从608元降低到218元,其更换周期为2018年1月底至12月。

(举报)
发表评论取消回复