声明:本文来自于微信公众号 数字生命卡兹克,作者:数字生命卡兹克,授权热心网友转载发布。

“数学,是人类知识活动留下来最具威力的知识工具,是一些现象的根源。”

——爱因斯坦

上上周末是kimi上线一周年,于是月之暗面开了个线下媒体会。在现场,kimi发布了他们全面对标o1的数学推理模型,k0-math。

从kimi官方的测试结果来看,除了高难竞赛题,k0-math在数学的表现上,超过了o1-mini和o1-preview。

图片

我那天其实也想写来着,但是没写的原因是,咱们还是个体验派,如果不是那种非常炸裂的东西,所有的东西还是尽量自己深度体验完,再做成内容分享给大家。

当天我就问Kimi的人,啥时候能用,他们说,再等两天,快了,上线了一定第一个先给我内测。

我就等啊等。

终于,在上个周末的早上收到他们的消息。

打开Kimi,发现左边的侧边栏上,出现了个戴眼镜的小登西,直接开冲!

图片

这就是,K0-math了。

图片

迫不及开始测试,和kimi数学版聊了两天。

我看到了,kimi想继续领先的野心。

先说结论:k0-math在数学能力直接拉满,在推理、逻辑能力上非常强。不过因为极度强化数学能力,所以导致有种偏科的好玩,用上去就感觉像是一个刻板印象上的“直男理科大拿”在用数学给你解决生活中一切问题。

另一个最难能可贵的是,Kimi把完整思维链全部放了出来,思考逻辑和那个自言自语上非常的像人,甚至会有些,“通人性”的感觉。

目前的测试里,kimi数学版在每轮对话中只能在第一次发起对话时被调取,也就是说目前还不能追问kimi数学版,这个还是非常期待后面更新的。

先上来,随手用两道普通的高数题测测,比如2024年的考研数学题。

图片

回答起来没啥难度,这个层次的题目应该是kimi的舒适区,我试了几次正确率挺高。

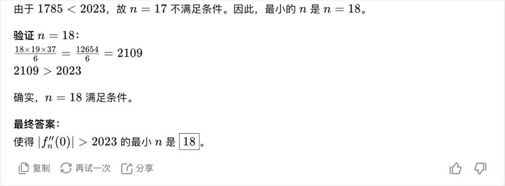
再然后,o1刚出来时在群里看到的群友测试的这道题。

图片

图片

答案18,也是对的。

但是后面我跟@涂津豪测更高难度的竞赛题,也就是AIME的时候,发现离o1的正确率还是差了一点。

正确率大概也就50%。

图片

涂津豪也测试了一些o1的其他考题,kimi的正确率也会差一点。

图片

在超高难度的竞赛题上,相对的能力不足是客观事实,毕竟Kimi官方自己测的AIME的评分上,也确实比o1低个几分。

不过Kimi已经是在我们测过的AI大模型里,数学题答得仅次于o1的了。

但这回的kimi数学版,最让我觉得有趣的,不是本身“做数学题的能力”,而是kimi强大的数学逻辑和思维,以及那很“通人性”的感觉。

毕竟,把答案背下来谁都能回答数学题,但比起对错,“思考”的能力才是能够让AI突破训练数据不足的桎梏,也只有能思考的AI才称得上真的拥有“智能”。

我在测试过程中,用一个最简单的问题,获得了最抽象的一个结果。答案正确,但过程完全超出我的预料。

不是互联网搞抽象的那个抽象,是真的思维层面,kimi好像有一点“抽象”思维的能力了。

我问了它一句:1+1=?

图片

它一上来,居然怀疑这个问题是不是一个陷阱。这个真的笑死,我感觉一个问题给kimi整PTSD了。

不过它也很快给了回答:1加1无疑是2。

图片

但它紧接着来了个“且慢”,事情也变得有趣了起来。

kimi打出这两句话的时候,我完全没预料到,知识会莫名其妙入侵我的大脑。

如它自己所说,kimi从“多”个角度,思考了这个问题。

它先是思考了各种进制。

图片

我以为二进制都被考虑到了,够严谨了。没想到kimi只是刚开始。

它从维度入手,思考用空间向量计算1+1。

图片

接着它又思考到了哲学、形式数学和集合论。

图片

它一边思考一边验证。先是排除了哲学的可能性,然后又用皮亚诺公理和集合验证之前得到的“1+1=2”是否正确。

当它说“一个怀疑的念头闪过我的脑海”,我唰地一下有点恍惚。kimi在我心里突然有了特别具体的形象。

它好像不是在电脑的另一端,而是站在我面前,戴着眼镜拿着粉笔和草稿纸,在巨大的黑板上不断进行数字的推演和验算。一边想一边喃喃自语:

“等等,让我们从皮亚诺公理重新推导一遍...”

“且慢!在不同维度下,1+1的结果会不会有变化?”

每次得出一些进展,就又因为严谨,迅速开启反思。

像是,一个执拗严谨的,热衷批判和反思的,正在探索奥秘的,狂热数学家。

在当时,脑子里,莫名浮现出了,韦神的形象。

再接着,数学家kimi似乎被自己的推演和验证说服了。

图片

它又用了数轴可视化、乘法、递归加法、减法等等方式验证1+1=2。甚至回忆起了过往的研究,想寻找是否有证伪的案例。

对于我这个数学不咋地的人来说,kimi能从这么多维度思考,已经够惊讶了。很多方法我甚至都没听过。更难得的是它会在计算是思考和自我怀疑,每一轮kimi想到新方式,验证,阶段性确认答案,都让我莫名起鸡皮疙瘩。

自己怀疑自己,自己反思自己,自己再驱动自己。

数学界的条条定理,不就是在无数位数学家们这样不断的思考—反思—再思考的循环中,一点一点接近的吗。

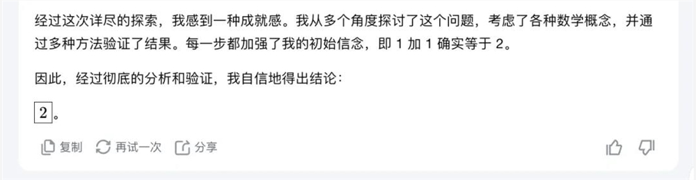
kimi经过数次验证后给出结果时,我甚至真的透过文字感受到了它的开心。

图片

“详尽的探索”、“成就感”、“我自信地得出结论”。。。

莫名被这种劲儿戳到了,又燃又可爱。

脑子里浮现过好多好多电影的画面,那些孤独的数学家们,最终推理出来的那些公式,然后,在那些伟大的定理前,振臂高呼。

kimi真的,很通人性。

围观kimi自己思考,自己博弈,自己判断,最后获得结果。一整套下来,我感觉自己在看三体人做数学题。

绕是绕了点,但kimi边思考边回答的过程,真的让我感觉最后这个“1+1=2”的结果,不是从过往的数据库里直接抓到答案丢出来。

是它自己,经过一步步推理和验证,计算解答出来的。

就像人答对数学题的能力可以通过训练获得,但这种“训练”的前提,是人本身有足够的“思考”能力。

“数学是人类知识活动留下来最具威力的知识工具,是一些现象的根源。”

这种思考,是人类能研究自然科学的基础。

高数、竞赛、数学定理之类的话题说多了容易头晕,我们来点接地气的。你大概就更能get到我说的这种有趣的“数学思维”,是什么感觉了。

k0-math的回答,真的很独特,很有趣。

甚至有种“万物皆能数学”的感觉。

比如,如何科学地计算“拼夕夕砍一刀成功率?”。它哐哐给我用公式算了一大串。

图片

kimi在第一次运算发现“无法通过有限次的砍刀达到目标”后,又“自我怀疑”了。于是它重新换了个方案和思路,又算了一次。

图片

“这在现实中是不可能的”。笑死,kimi你也感受到我砍一刀的无助了吧。

试了三四个方案后,kimi应该也是服了,所以最后结论。。。

图片

理论上无限多。所以就算全球的人都来砍一刀,也拿不到这一百是吧。

果然,砍一刀,成功是不可能成功的。。。

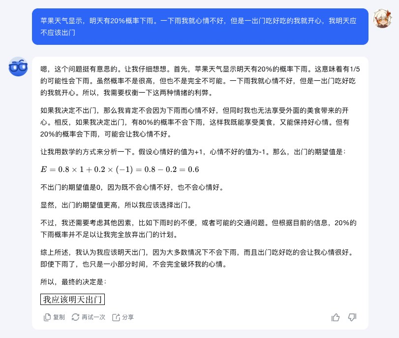
更好玩的是,除了带数字的运算,k0-math甚至连帮我判断明天要不要出门玩,都是用数学公式算出的答案。

图片

真的,数学公式一出来我有点被说服了。有理有据,比我用微信扔骰子看点数靠谱。

又比如,最近全平台网友关注的《再见爱人4》。

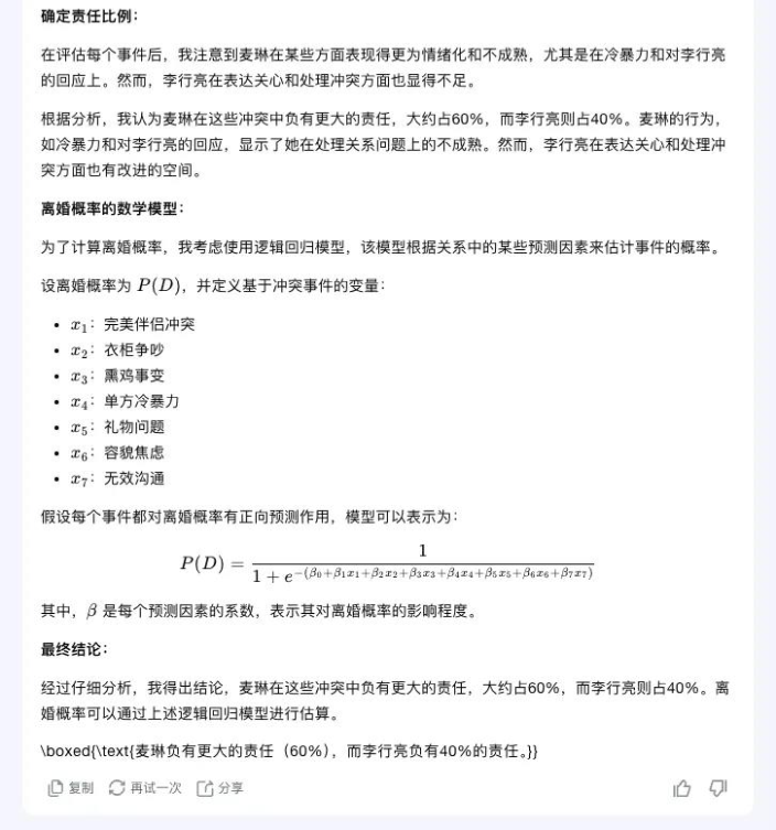
我给k0-math喂了麦琳和李行亮在综艺里的几次争议事件,让它当回“清汤大老爷”,推算这俩人的离婚概率。

图片

一顿操作猛如虎,给麦琳的过错比例是60%,就让我说我觉得Kimi还是轻了,但是整个数学思维和方程计算,真的贼有意思。

再比如,让kimi用二元二次方程表达古诗的意境。

图片

以及道家“道生一,一生二,二生三,三生万物”的数学表达。

图片

突然就理解以前中学老师说,数学蕴含美学和哲学,是什么感觉了。

用一个不太恰当但是形象的比喻:现在的k0-math,像一个充满探索欲的数学家。

在整个思维链的絮絮叨叨里,也能明显感觉到Kimi的个性,而这种个性,我只在Claude身上,看到过。

不断的独白,不断的思考,不断的反思。

很多年前,我们刚开始牙牙学语的时候,我们学会了1+1=2,但,我们可能就是单纯地记住答案。

但随着学习深入,在理解知识后,某天我们就能自己思考:为什么?在什么条件下成立?还有没有其他可能?还有没有类似的情况?

在不断的追问下,人类才发现了科学的奥秘,并不断探索着真理的边界。

过去的大模型更像是一个答案库,你问什么它搜什么。但现在,无论是GPT还是Kimi,都在尝试让AI学会真正的思考。

数学对宇宙的解释,在于它“能表达已知,更能推理未知”。

而数学,也正恰恰就是,这把打开思维之门的钥匙。

爱因斯坦如是说:

纯数学在某种意义上,是逻辑思想的诗篇。

我期待着,看到AI大模型。

与我们人类,一起书写这首诗的一天。

(举报)

点赞(87)

评论列表共有 0 条评论

立即
投稿
返回
顶部