声明:本文来自于微信公众号科技新知,作者:林书,授权热心网友转载发布。
不少AI企业追求“大而全”,面临商业上的挑战和市场规模的限制。尽管深度推理具有长远价值,但敢于投入和坚持的企业为数不多。
最近,字节在AI方面又搞了个大新闻。
一个字节的实习生,因为对团队资源分配不满,用恶意代码把模型训练过程给投了“毒”,字节这边损失不小。
尽管“资源分配问题”这个说法还没完全坐实,但既然一个实习生,都能随便对训练中的模型下毒手了,那至少说明,字节对文本模型的训练方面重视度不够,因此才会出现“把关不严”的情况。
与文本大模型相比,字节在视频方向上可谓打得火热,推出了两款最新的视频模型PixelDance1和Seaweed2。
这种资源上的倾斜,反映的是国内大厂在当下LLM发展岔路上的关键分歧:算力资源有限的情况下,未来的大模型到底是要往视频方向冲,还是继续在文本上发力?
这样的分歧,在OpenAI推出了能搞深度推理的o1模型后,显得愈发棘手和关键。
01.
AI视频硬伤,遭遇市场冷眼
在这样的关键抉择上,百度CEO李彦宏前两天放了个大招,直接撂话说“百度不碰Sora类的视频生成”。
原因就在于,在百度看来,现在的视频大模型还不成气候,离能真正进行商用还早着呢。用李彦宏的话来说,“10年、20年都可能拿不到业务收益”。
而这样的判断,也并非空穴来风。
据SimilarWeb统计,位居全球前列的AI视频生成企业Luma AI网站在9月的总访问量仅为1181万次,环比下跌38.49%。
同样地,身为AI视频生成领域的“老大哥”的Runway在9月流量仅755.8万次,不及ChatGPT的1/400;
用户不买账,首先得从产品上找原因。
以国内AI视频生成模型为例,尽管从今年2月Sora出现后,国内的大厂如快手、字节、智谱清言等,都推出了各自的视频模型,但平心而论,目前所有的视频模型都存在两个难以掩盖的短板:
其一,是难以做到成本、质量二者兼具。

图源:可灵
以快手的可灵为例,虽然其生成的效果,在国内视频模型中已算翘楚,但从成本上来说,其生成一个5秒的视频,需消耗10个灵感值(1灵感值=1元),生成时间大约为2~5分钟。
按照这样的成本估算,如果要生成一分钟的短视频,用户至少要花费十余元,等上半个小时左右。
而且,这还没算上由于AI理解不准确,需要重新生成的情况,实际成本只会更高。

图源:可灵
相较之下,身为国内“AI六小虎”之一的智谱清言,虽然开放了可免费使用的视频模型“清影”,但其生成效果实在不敢恭维,其生成的画面有一股浓浓的“90年代3D动画”的感觉。
况且,虽然免费了,但其生成时长还是没打下来,用户生成一个5秒的片段,照样要等3~5分钟。

图源:智谱清言
AI视频生成的另一大短板,便是那股始终挥之不去的“AI”味。
这几乎是所有视频模型的通病。
无论人物或物体的外观,看起来多么真实、多么形似,可观众总觉得哪儿不对劲儿。有一种活生生的“恐怖谷”效应,看着就觉得浑身不自在。
说白了,这就是一种技术不到位的表现。
因为大多数AI视频生成算法,背后虽然在很努力地模仿现实世界的物理规则,模仿人和动物的运动方式,但仍无法完全理解数据背后的语义和情感。因此生成的内容,在某些细节上显得缺乏“灵性”。
而这明显的“AI”味,也成了当下大众对AI作品怀有偏见的重要原因。
由于上述短板的存在,目前火爆于各大视频平台的AI视频,大都以“玩梗”“搞笑”为主,因为只有这类“不正经”的视频,才不会对生成的成本、效果有太高要求。
更悲哀的是,当下的AI视频赛道虽未大火,但早早面临“未火先卷”的情况,多家AI视频生成厂商都对功能进行密集迭代,但大多是“锦上添花”而缺乏跃进式体验升级。
以快手的可灵为例,其推出的运镜控制、高清生成、图生视频等功能,国内的各大视频生成类AI,例如智谱的清影、字节的即梦也都有。

图源:可灵
而这种同质化的、聊胜于无的功能,并未能给用户体验带来大幅度的改善。
说到底,视频生成类赛道的内卷,本质上是现在的LLM遇到瓶颈后,一种为了延续“AI故事”的无奈之举,但悲哀的是,这样的故事目前还没有一个大厂能讲好。
02.
数据枯竭下,深度推理或是救星
在各种训练数据行将耗尽的当下,LLM的scaling law的神话该怎样继续?
在OpenAI 的o1模型发布后,人们意识到,这个问题的答案,就是强化学习。
对此,月之暗面的CEO杨植麟分析道:决定这一代AI技术的上限,核心是文本模型能力的上限。
从技术上来看,杨植麟此言非虚。
因为即使在多模态任务中,文本层面的理解和推理也是必不可少的。以Sora为例,其训练数据包含了大量“视频-文本对”,每个视频片段都有对应的详细文本描述,这种配对方式,让模型能够建立文本语义和视觉表现之间的映射。
同时,倘若视频模型要想取得更大进展,例如发展出完整的叙事结构,就要求文本模型有执行复杂逻辑推理的能力。

如果文本模型无法规划复杂叙事,视频模型也难以突破这个上限。
因此,LLM未来的方向实际上已十分明了:文本模型决定了多模态的上限,而深度推理又决定了当前文本模型的上限。
正因如此,在o1推出后,国内的诸多大厂如字节、智谱清言、月之暗面等,都纷纷在自家的大模型中开通了“深度搜索”功能,这算是深度推理功能的联网版本。
但从实际表现来看,并非所有厂商都在这方面表现得尽如人意。
在这里,我们以一个较为考验深度推理和分析能力的问题,来对字节、智谱清言、月之暗面各自的大模型进行一番对比。
这个问题是:分析近三年全球智能手机市场的发展趋势,包括各大品牌的市占率变化、技术创新,以及消费者偏好的变化。

图源:豆包
首先测评的,是字节的豆包大模型。
可以看到,虽然在整体的水准上,确实有一些切中要害的关键点,但在进行回答时,整体的内容、结构显得十分臃肿、凌乱,并没有做太多结构化、精细化的处理,使用户在阅读时,仍感到很大的阅读负担和压力。

图源:智谱清言
接下来测评的,是智谱清言的智谱AI。
可以看到,与豆包相比,智谱AI在进行深度推理时,结构明显比豆包更清晰、更有条理,且针对苹果、三星、vivo等不同的品牌,具体列出了不同的市场表现、市场份额。
但从整体上来看,每一部分的总结与分析,仍显得过于简略。

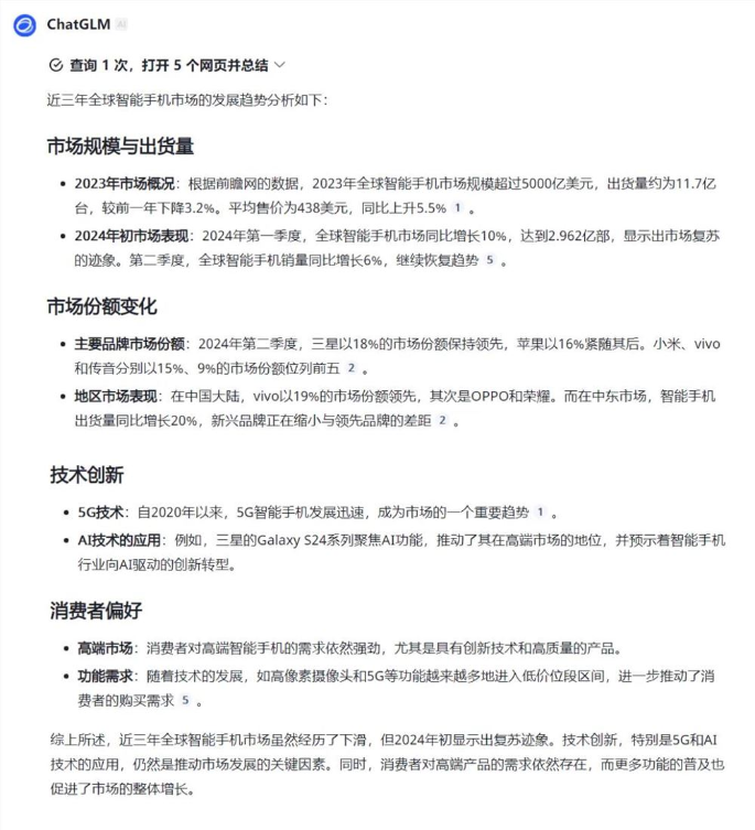
图源:KIMI
最后登场的,是月之暗面的kimi。
在开启深度搜索功能后,Kimi在信息的分析、总结上,表现出了更加细致、深入的特点,不仅以不同的年份,详细展示了不同品牌在市场中的份额变化,以凸显趋势,且在对技术创新方面进行分析时,十分具体、细致地展示了不同年份中,不同品牌推出的具体技术。
综合来看,Kimi在进行复杂问题分析时,其推理的深度、精细度,要显著优于豆包、智谱AI。
由此可见,目前在“深度推理”这一颇为考验LLM“内功”的分水岭上,国内厂商已经显示出了显著的差距。
03.
追求大而全,陷入战略困境
如前所述,自从OpenAI推出o1后,当下大模型的发展,已经到了一个进行战略选择的分岔口。
而在这关键的战略分叉点上,国内的部分大厂如字节,由于自身布局于短视频业务的巨大惯性,并未在深度推理方向进行深耕,只是靠着低价竞争,以及“多而不精”的庞杂功能,才硬挤上国内大模型排行榜的头部。

图源:豆包
据火山引擎总裁谭待介绍,“豆包主力模型在企业市场的定价只有0.0008元/千Tokens,比行业便宜99.3%。”
但一味地降价追求“性价比”,某种程度上透露出的是自身模型缺乏核心竞争力的表现。
与字节类似,“AI六小虎”之一的智谱清言,也走上了一条追求“大而全”的路线。简言之,目前的智谱,也成了那种“绘画、视频、搜索都要一揽子拿下”的AI企业。

图源:智谱清言
但实际上,这种“大而全”的追求,反映的是一种商业上的“困兽犹斗”。
这是因为,目前国内企业主对软件购买意愿偏低,To B端大模型给企业带来的价值仍处在割裂状态,2023年国内大模型市场规模仅有50亿元,2024年也仅增加到120亿元。
在B端市场狭窄、C端又尚未打开的情况下,任何做大模型的企业,唯有不停地融资、烧钱,横向地扩展用户,才能让自己的模型活下来。
但这种跑马圈地的逻辑,本质上仍是互联网时代的思维,这并不能真正地“救活”AI。因为与互联网不同,AI产品的边界,并不是由用户数决定,而是由实打实的技术力决定。

一个有些反直觉的现实是:与视频生成这类耀眼的、更容易令人遐想联翩的技术相比,真正能在C端带来突破的,也许是深度推理这类既难啃又不性感的技术。
原因就在于,视频生成主要服务创意表达,应用场景相对固定,用户群体、变现模式都较为单一,其价值体现在内容产出,ROI相对直观。
从本质上来说,它更像是一个效率工具,而不是一个能带来颠覆性改变的技术。
相较之下,深度推理则属于基础认知能力,可以赋能各类应用,其突破可带来各方向的普遍提升,且其能力可以迁移复用,更易于产生协同效应。
更重要的是,随着这项技术的发展,它对用户的理解会越来越深入,提供的建议会越来越个性化和精准。
这种持续学习和进化的特性,让其很难被简单的工具或服务所替代,这正是某些短命的“爆款应用”所需要吸取的教训。
可惜的是,在这条难而正确的道路上,真正敢于坚持并做出成就的企业,目前仍屈指可数。
(举报)
发表评论取消回复