声明:本文来自于微信公众号 见实(ID:jianshishijie),作者:见实,授权热心网友转载发布。
淘宝新近发布了一则变更《淘宝网关于违背承诺实施细则》的公示通知。看完详细内容后,许多从业者长叹一声,曾经熟悉的开放世界、引流玩法,在迅速关闭。

新规针对商家的售后服务进行了更为严格的规范。特别是第三条,似乎在暗示着要整治当前备受关注的电话外呼引流,尤其是AI外呼引流服务。曾经通行的又一个引流方式,也可能要面临风险。
需要提及的是,这并非是新的动作。此前其他平台早有类似规则出现。只是让业界烦忧的是,加上前不久天猫禁止商家使用包裹卡引流,私域引流的操作空间进一步被压缩,大部分做私域的人,开始面临新考验。
01
相似的平台新规来了
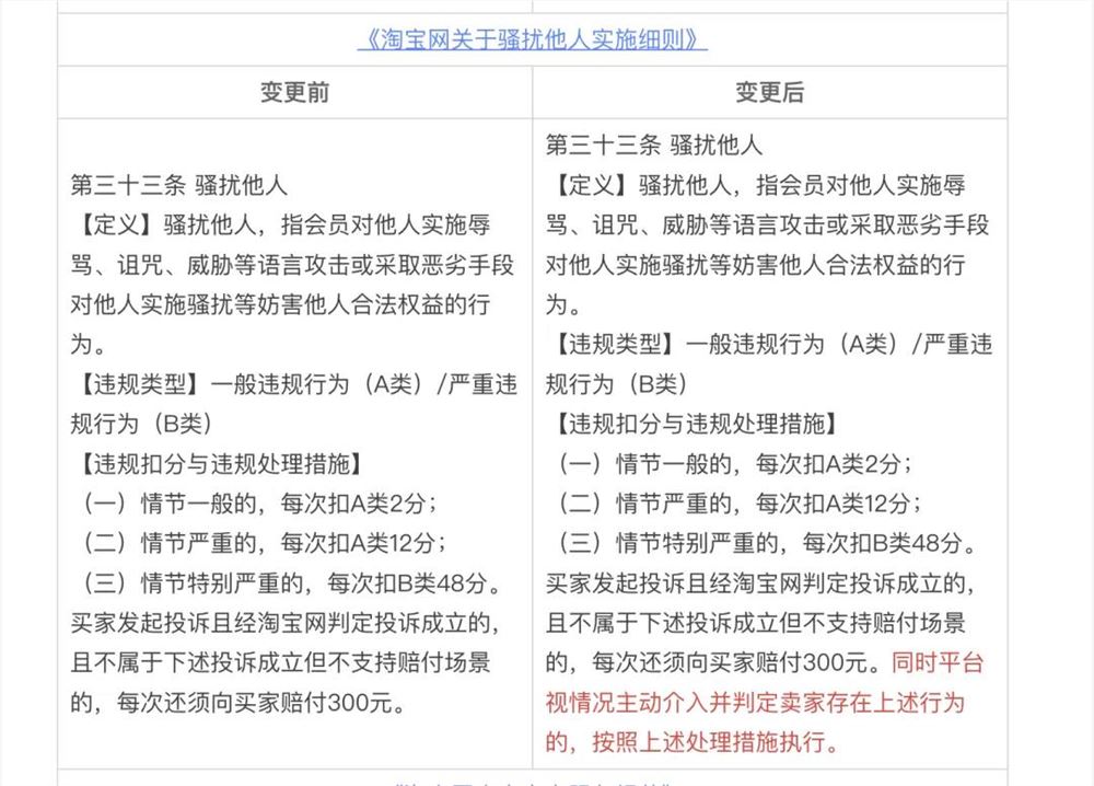
熟悉淘宝规则的从业者指出,这并非淘宝新规,早在2023年底就已有相关规定。
这次改动,平台在原有基础上增加了平台主动介入并判定卖家行为的新条款。如原文这样提到:“情节特别严重的......同时平台视情况主动介入并判定卖家存在上述行为的,按照上述处理措施执行。”
平台的主动介入,无疑是对商家行为的更严格规范。

同时,平台也对“骚扰他人”情节进行了认定,如通过电话、短信、阿里旺旺、邮件等方式向他人发送垃圾讯息(如不明验证码等)、联系频次异常、或多次在深夜、凌晨等不适宜交流的时间段内联系他人,造成他人反感的行为属于骚扰他人的行为。

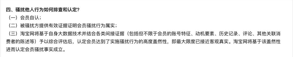
在排查认定骚扰行为中,平台此前也对主动介入的细节进行了描述:
“淘宝网将基于自身大数据技术并结合各类间接证据(包括但不限于会员的账号特征、动机要素、历史记录、评论、其他关联消费者的陈述等)予以综合评估后,认定会员达到了实施骚扰行为的高度盖然性,即最大限度已接近客观真实。淘宝网将基于该盖然性进而认定会员骚扰事实成立。”

新规在7月15日公示,并在22日开始实施。平台留给商家的调整时间并不多,仅仅一周时间。
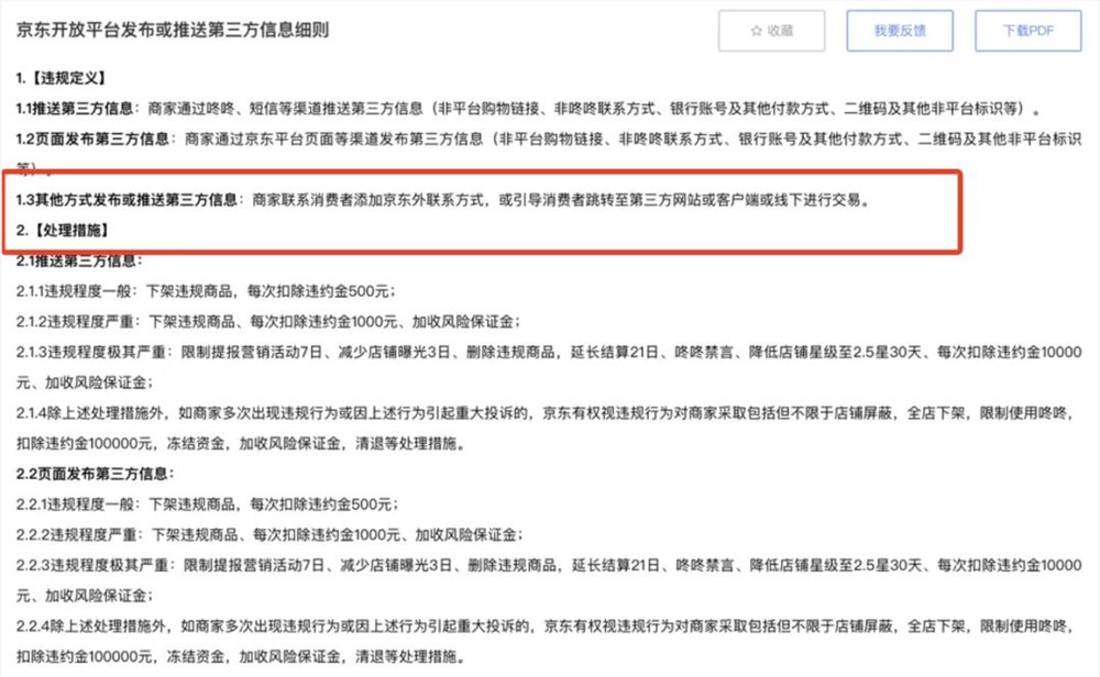
除了淘宝对商家引流行为的重度打击外,其他电商平台,如京东、抖音也有类似的行为和规定,如下图所示。


如果细究文字,会发现其中约束大同小异。
而针对商家骚扰用户的行为,通过罚款激励用户自主举报,似乎已成为各大平台的统一做法。有商家认为这一举措是在引导消费者积极举报,会在一定程度上危害商家利益。

另外,各大平台近期也更新诸多细节,类似于平台主动介入的功能在逐步上线,将进一步规范商家行为。
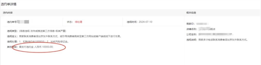
也已经有商家称,受到了平台的主动介入并被严厉惩治。如京东的一位商家告诉见实,他们拥有10家店铺,上个月还在使用虚拟号码进行外呼,但这个月就收到了6万元的罚单,甚至严重到单店铺被罚款1万元的地步。

其中值得注意的是,与过往违规单不同,该罚单并没有提供申诉途径。平台没有给予商家解释的机会,而是会直接从店铺保证金中扣除罚款。
02
为什么这样做
有被查京东商家透露,他们的员工当时通过手机主动联系客户,但仍然被平台监测并处罚。而在罚单下发时,连对应的小二都不知道。反复查询内部之后,才发现罚单是由“平台生态部”开出。
同样,淘宝的另一家品牌向见实透露,他们近期在使用虚拟号码外呼时,发现通话会被自动录音。询问平台客服后,却得到了否定的答复:

这些细节指向了平台如何检测商家的外呼行为,即:
在用户手机号,混入了许多虚拟号码,当商家不论是人工拨打,还是AI外呼,都会进入到平台系统中去被记录、被识别,再到开除罚单之举。
其中一家电商平台高层告诉见实,这样做的原因,正是对《个保法》的延伸和落实。
期间,许多商家也曾探讨,是否可以在平台上采买对方服务,将用户引流至私域?因为到此时,全域这个概念和趋势下,用户虽然沉淀在私域,但却在全网成交。
如我们会见到不同说法:“引流在私域,成交在全域。引流在微信,成交在天猫”等等等等。不同案例中,成交的平台随着用户行为习惯而变。
但上述平台高管明确表示,不可。
对应的服务只能在对应的平台上完成订单。引流出去的做法都不在支持之列。也都在被打击和处罚之列。
03
商家喜忧参半
在见实的交流群内,大家对新规的反应十分强烈,主要分为两种态度。
一种态度比较悲观。认为近期的各大平台新规是彼此之间相互竞争内卷的结果,即平台担心商家通过拨打电话等方式将用户引流到私域,抢走平台客源。因此,平台通过加强监管来限制商家的私域引流,以保护平台流量。
电话外呼(尤其AI外呼)作为私域引流的常规手段,在这一变动下,会受到严重冲击。
结合不久前天猫对包裹卡的管控通知,可以看出平台对于私域引流的管控逐渐严厉(拓展阅读:天猫新规后,包裹卡还能继续放吗?),私域运营的难度正在增加,未来的商家私域或会越来越难做。
另一种态度则认为这有利于私域的长期发展。
私域行业经过长时间的运营,问题和矛盾逐渐增多,亟需相关政策进行规范。尤其早期从微商优化而来的私域更是问题重重。
其中,「如何保护消费者个人信息安全」是重中之重,平台此举则是对《个保法》的延伸和落实。
在这种情况下,提高私域门槛,将一些只追求转化的简单私域排除在外,突出那些真正正规的私域,让私域运营规范化,有利于市场环境的长期正向发展。
更重要的是,对于那些已经积累了巨大私域池的品牌和商家来说,市场开始奖赏早起的鸟儿。
他们也将获得更高的价值的回报。
难做的私域,并让很多实力不济的团队自然退出,也会让现有的团队享受时间红利。以及:
私域将从此开始进入慢速时代。在品牌眼中,每一个新增的私域粉都将变得更可爱、更亲切。
另一个角度看,平台的反复管控也从侧面证明了私域的价值。虽然现在经营私域的挑战更大,难度更高,但懂得经营私域的人将会更有价值,懂得经营私域的团队将更为珍贵。
针对平台对外呼、包裹卡等各项政策的收紧,大家有何应对方法呢?
欢迎评论区一起聊聊。
(举报)
发表评论取消回复