声明:本文来自于微信公众号见实,作者:高祥容,授权热心网友转载发布。
7月22日,抖音于深夜发布《抖音关于虚假人设的治理公告》(下文称“新规”)。看完详细内容后,许多业内人士倒吸一口气:
新规的出台,意味着抖音开始重点整顿人设型IP账号,各类无法证实的标签将被全面治理,与个人IP强关联的知识付费行业亦将面临着巨大考验。

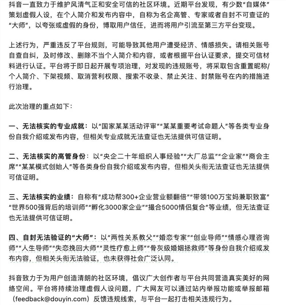
截图来自抖音官方
01
抖音剑指知识付费
根据新规所示,抖音不仅拒绝虚假标签背书,甚至是真有数十年教学经验的老师,如无法提供有效证明,也不能在抖音上发布相关教学内容。
而就在同一天,抖音连发两条相关公告,同样剑指知识付费:

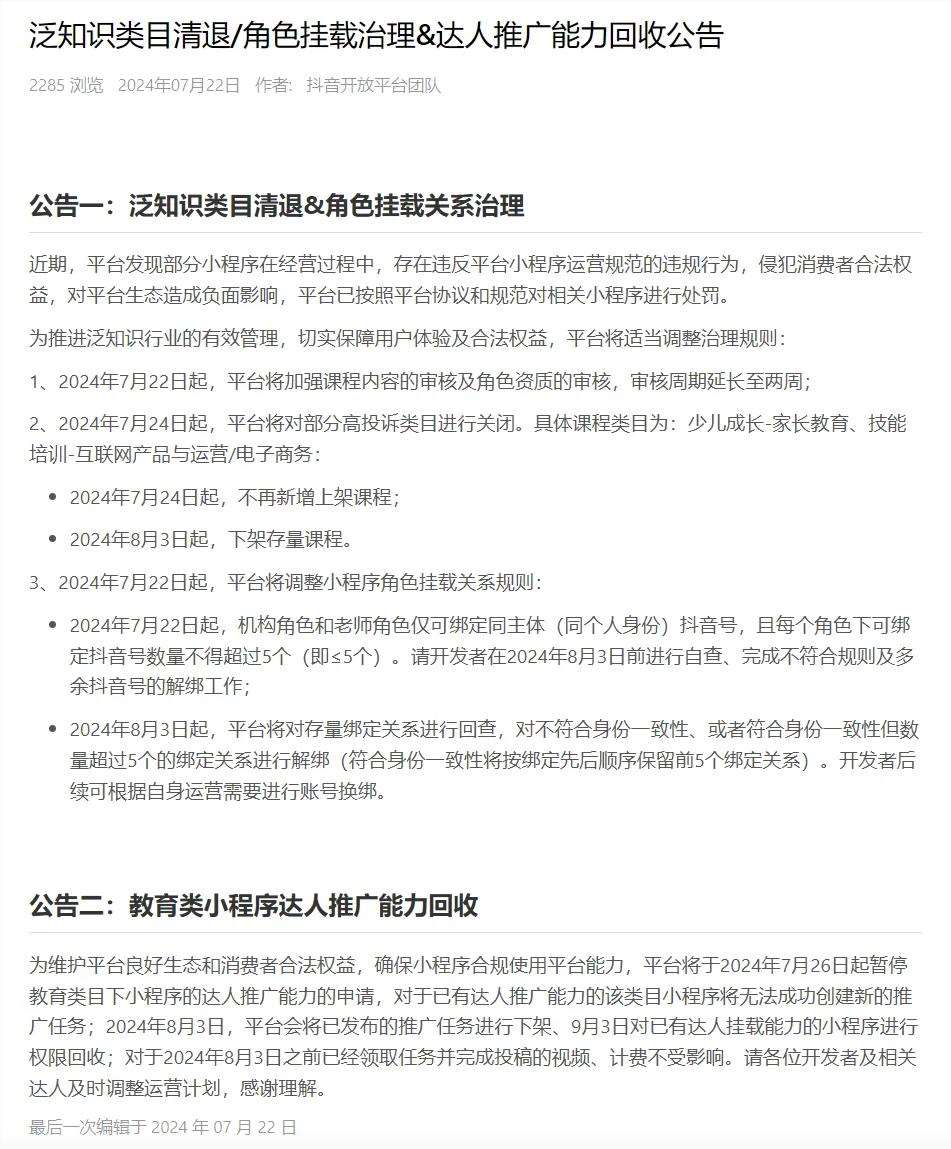
截图来自抖音官方
根据公告可以看到,一方面,抖音严格把控泛知识类目的内容并加强对角色资质的审核。
另一方面,对于已有的教育类小程序达人推广能力进行回收。
同一天连发三条公告,足可以看出抖音对于知识付费行业规范的决心。
而这并不是抖音第一次针对知识付费行业进行整治。
今年3月份,抖音曾发布《抖音关于开展“厚黑学”“伪成功学”专项治理的公告》(下文称“旧公告”),专门治理“自媒体”炒作社会焦虑,无底线吸粉引流牟利问题。

截图来自“抖音黑板报”
结合旧公告,此次新规是抖音响应有关部门一些专项行动的延续,继续进行平台的环境肃清。
而新规相比旧公告能够看出,抖音对整治人设型IP的力度有所增大,将从根本上开始封杀不实的个人IP人设标签,拒绝虚假信息背书等行为,审核周期的延长也同样拒绝虚假人设及不实资格,提升了人设型IP的门槛。
而回收教育类目达人的推广能力这一措施,在给当下所谓IP热潮兜头一盆冷水的同时,或进一步压缩知识付费的生存空间。
02
虚假人设亟需整治
前段时间关于抖音学浪、腾讯课堂、淘宝大学的关闭事件在网络上闹的沸沸扬扬,许多行业人士倍感惋惜,彼时人们就认为知识付费时代即将落幕。
造成这一现象的相当一部分原因是原有的教学内容分类规则已经被如今丰富的个人付费教学打散,行业超级细分的时代下,平台难以将知识付费的相关内容准确归类和投放。
同时,由于市场庞杂,平台在上述归类困局之下,很难对知识付费进行合理且有效的监管,因此知识付费行业乱象频出。
这不仅影响平台用户体验,同时也增大了平台监管成本,影响了平台口碑,且因为教学内容缺乏实际应用场景,知识付费逐渐成为一锤子买卖。
根据新规中提到的内容,平台加大了对个人虚假人设标签的治理处罚力度。
例如前不久,百万粉丝网红“老陶说真话”被封号就成为热点,此后,这个被批为虚假摆拍的账号就被平台无限期封禁。

截图来自抖音
其实日常生活中,人设类IP在抖音上非常常见,如“某医院主治医师”,“某部门XX负责人”,“某行业XX讲师”等身份标签,又或“带领100+宝妈致富”,“帮300+企业实现业绩增长”等业绩标签,又或此专家,彼大师的称号,令人眼花缭乱,难以区分真假。
不仅用户在网络查找相关信息寻求帮助时可能会被虚假信息所误导,造成财物,健康,精神等损失,对应行业的官方试图从纷繁复杂的信息洪流中分享真实信息的难度也有所增加。
可以预见的是,此次平台新规落实之后,此类虚假人设账号将被严打,用户体验将有所提升,不止知识付费行业,其他更好更真实的信息也能更快更精准地出现在用户面前。
不过也有人认为,这一举措或许会促进激活一波灰色办证产业。
03
引流私域似乎更难了
我们注意到,新规中着重提到此类违规账号多通过引流第三方平台进行变现,暗指引流私域的行为。
见实的行业交流群中讨论起这个新规,认为商家通过知识付费的形式,将用户引流第三方进行交易,做训练营,私董会等,抖音无法从中获利,用户与流量流失成为抖音痛点。
因此抖音新规明面上是整顿账号,其实也在同步整顿引流私域的行为。

而结合见实近期跟进的抖音流量自闭环正在加速中等动作,也能够看出抖音在杜绝引流私域上态度坚决。
其实不仅抖音,淘宝,京东,天猫等公域平台都在以各种方式截断商家引流私域的行为。
对于此,大多数人的看法分为两面。
从商家角度出发,平台缩紧引流私域入口是因为近期市场持续紧缩,用户归属权、用户数据资产等话题的讨论,也开始逐步提上日程,平台更希望用户在平台内部转化,如此能够将用户,也就是利润把握在自己手中。

从用户角度,则更加希望平台内部能够完善链路,用户能够在平台内更为丝滑地进行付费转化,少了不同平台间频繁跳转的烦恼。
有趣的是,在过往经验中,通过为用户提供产品相应知识是品牌在抖音上触达及引流用户的常用方式。在平台严打包裹卡,AI外呼的情况下,如果人设型IP都被打击,商家在公域平台运营及引流或将更加困难。
(举报)
发表评论取消回复