声明:本文来自于微信公众号 Tech星球(微信ID:tech618),作者:任雪芸,授权热心网友转载发布。
“最多的一年,我在闲鱼上出掉了上百件闲置物品”,作为闲鱼的资深用户,李丽一度很满意闲鱼的交易场景。她认为,在这里卖家通过闲置物品变现得到了回血,而买家则用划算的价格得到了便宜。
高频、天然、免费的交易场景,让闲鱼吸引了千千万万李丽这样的卖家,他们为闲鱼共同构筑用户生态。根据数据平台QuestMobile最新报告显示,2024年4月,闲鱼月活用户已达到了1.62亿。
相比其他电商以成交为底层逻辑,过去闲鱼的业务主线围绕闲置资源的循环利用展开,它是个人卖家与个人买家之间的桥梁,通过算法推荐,在海量买卖需求中实现高效匹配。
但随着用户规模不断做大,近几年,从个人闲置、职业卖家到线下循环商店,再到增加房屋租赁、简历、跑腿等服务类内容,闲鱼的业务枝桠进一步延展。
加速键在去年11月中旬被按下。
彼时,阿里CEO吴泳明在阿里财报会上将闲鱼和1688、钉钉、夸克一同列为了阿里第一批战略级创新业务。闲鱼因此成为了淘天集团的重要业务之一,随之而来的是,闲鱼需要更多承担起流量变现的重任。
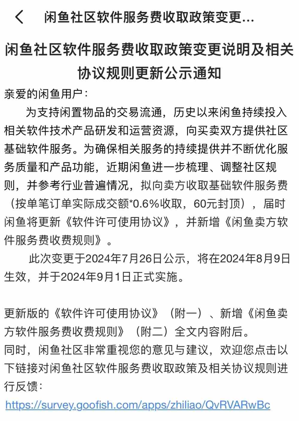
于是,2023年6月,闲鱼宣布对特定商家施行收费政策。今年7月26日,闲鱼进一步发布公告,宣布将在今年9月开始,正式面向全体卖家施行收费。
从免费走向收费,当下的闲鱼走上了传统互联网企业的老路。

告别免费时代
2018年底,闲鱼创始人谌伟业曾表示:“闲鱼具体盈利模式不便透露,但一定不会收取交易佣金。”
这个承诺在五年后被“打破”。
2023年6月,闲鱼宣布对特定商家施行收费政策。根据政策内容显示,用户当月成交订单数超过10笔,且累计成交金额超过10000元,其超额部分将被按照每笔订单实际成交额的1%收取服务费。
而在今年7月底发布的《闲鱼卖方软件服务费收费规则》中,Tech星球发现,闲鱼面向的收费对象进一步扩宽,在闲鱼成交的每一笔订单都将收取相应的服务费,收费标准是按照实际成交额(含运费)为基数,比例为0.6%(单笔最高收取60元),而且在订单发生退款后,服务费不退还。
也就是说,相比去年6月针对特定商家施行的收费政策,此番闲鱼的收费规则直接面向了全体卖家。此公示发布后,一度引发热议,不少个人卖家对此表示“不能接受”。
李丽认为闲置物品本就是低价逻辑,收费会增加交易成本,而且收费并未提及相应的服务,“我出一个50元包邮的儿童推车,还要分平台3毛钱,虽然不多,但总感觉不值。”
另一位谷子(音译自Goods,指二次元周边)狂热爱好者则提到,谷圈中通过闲鱼交易藏品频率极高,单笔收费尽管不多,但积累起来也是一笔不小的费用。
尽管收费比例不高,但得益于闲鱼的用户基础,在对全体卖家收费之后,闲鱼的收入依旧可观。根据今年3月闲鱼发布的数据,闲鱼日均交易额已经突破10亿,若按照0.6%的比例计算,这意味着闲鱼每天能够收到不少于600万元的软件服务费。
闲鱼收取服务费并非个例。一位业内人士告诉Tech星球,在闲鱼之前,转转、拍拍等二手交易平台,都会对卖家或买家收取一定的费用。
另一位电商行业人士则认为,闲鱼收费对象范围的扩大,其实是在迎合阿里集团的期望。当蔡崇信带领的阿里重新聚焦于电商核心业务,闲鱼是其中的关键一环。
事实的确如此,在电商市场饱和度提高,流量红利见顶的背景下,还在增长的闲鱼无疑是阿里电商业务的希望之一。
阿里2024财年第二季度财报中如此描述闲鱼,称作为兴趣社区和市场平台,闲鱼持续强劲增长。同时财报显示,截至2023年9月30日,闲鱼的DAU同比增长超20%。而在今年5月官方公布的数据中,闲鱼的用户数已经超过了5亿。
“坐拥庞大的流量池,闲鱼告别免费时代是必然”,上述电商行业人士对Tech星球分析。
职业卖家的双刃剑
由于低门槛、轻运营、弱监管的特点,闲鱼一度吸引了大量职业卖家。
与转让二手闲置物品的个人卖家不同,闲鱼上的职业卖家多是工厂直销厂家、线下门店商家,以及做“一键代发”的玩家。职业卖家扮演的是中介的角色,他们在货源方和买家之间赚取相应的差价。
在2019年之前,闲鱼曾不允许职业卖家进入,职业卖家会被直接封号。但陈镭(花名“闻仲”)成为闲鱼第二任负责人之后,闲鱼对职业卖家的态度发生了改变。
2020年6月,陈镭在接受媒体采访时称,闲鱼的定位是C2C平台,意味着用户之间交易的不一定是“二手商品”,在一些特定领域,势必会出现一些职业卖家。
于是,闲鱼从C2C逐渐走向了C2C和B2C的混合模式。如今在闲鱼的生态系统中,这类职业卖家并非可有可无,他们的涌入不但提升了卖家数量和商品丰富度,而且拉高闲鱼交易成交效率的关键。
上述电商行业人士认为,闲鱼的矛盾在于,为了做大GMV规模离不开职业卖家,但同时又担心职业卖家的涌入损害个人卖家的体验。
为了平衡交易效率与社区氛围,除了加强对职业卖家的认证,闲鱼在去年6月选择对部分商家施行收费政策。
这个策略在今年继续加码,根据7月底闲鱼发布的新规,交易“高频、高额”的职业卖家会被进一步收取更高比例的费用。

闲鱼客服告诉Tech星球,今年9月之后,卖家当月成交订单数超过10笔且累计成交金额超过10000元的订单,收取服务费的比例会上调到1.6%。

图注:闲鱼客服回应软件服务费比例调整。
在闲鱼做盲盒转手的职业卖家王宇每个月的销售单量和金额均超过了新规要求,他告诉Tech星球,以其标价为3500元的泡泡玛特大娃为例,新规之后,这个娃就要被收到56元的软件服务费,“这些都是不低的成本。”
另一位在闲鱼做二手手机的卖家告诉Tech星球,他在线下有货源,所以来到了闲鱼。“最初在闲鱼倒卖二手手机,每个月能赚到上万元。但眼下二手手机利润渐低,再加上未来服务费的收取,利润越来越薄了。”
但尽管如此,闲鱼依旧是当下小B卖家的最佳选择。
上述电商行业人士称,闲鱼此次收取的是基础软件服务费,小红书、京东、抖音、拼多多分别在2018年、2023年、2023年、2020年就收取了,比例基本一致。
“如果在这些电商平台开店,除了需要符合要求以外,还要承担比例不等的佣金”,所以,对于小B商家而言,闲鱼依旧是门槛最低的平台之一。
向前一步是淘宝?
一些个人卖家告诉Tech星球,他们认为闲鱼越来越像淘宝,似乎改变了分享二手好物的最初定位。
这样的认知一方面来自于软件服务收费的设定,另一方面则来自于其闲鱼主页流量的变化。目前,李丽和多位闲鱼资深个人卖家都提到了一个感知:现在闲鱼闲置越来越难出了,没流量,没曝光。
一位兼职在闲鱼接单的“毛娘”(专门处理假发的发型造型师)也吐槽,7月之前每天都有两三个人寻单问价,基本每天都有成交。但7月之后,新客越来越少,上架的新链接曝光量也跌到了百位数。
在个人卖家困于流量下滑的同时,闲鱼对职业卖家的扶持其实在加码。
2022年,闲鱼开通了合作招商渠道“闲鱼小铺”,招募供应商,这些供应商成为闲鱼合作卖家后就会获得不同程度的扶持,比如进入严选频道,被搜索筛选推流等。
而一位闲鱼内部人士称,目前闲鱼还在内测付费推广的新产品。
一旦付费推流取代自然流量展现,这势必成为闲鱼的又一门生意,而在闲鱼生态中以低价出闲置物品的个人卖家,是否会加速逃离,还有待观察。
流量曝光出现调整以外,闲鱼像淘宝的另一面在于,闲鱼也在从二手交易走向新品销售。
闲鱼总裁丁健(花名:季山)多次表示:“闲鱼不只是做二手的”。他认为如果只做二手交易,仍然会有上限,新品才是闲鱼未来增长的动力。
今年7月,丁健接受媒体采访时还提到,闲鱼将在二次元社区里与品牌官方合作一起发售潮流新品。
尽管当下的闲鱼与淘宝等电商平台,或多或少地踏入了同一条河流,但丁健又对外明确称,电商赛道已经足够卷,闲鱼没有必要去卷白牌的低价。
丁健对外称,如果闲鱼要做B端的生意,那么一定要跟闲鱼的闲置心智挂钩。而且他提到,不同于其他电商平台,闲鱼所成交的交易背后对应的是很强的社区和交流属性。
今年,闲鱼的第一目标指向“用户规模的增长”。但无论是闲置心智,还是社区、交流属性,这些特点的呈现都离不开个人卖家的贡献。
当做大GMV要依赖职业卖家,而社区氛围塑造却要依赖个人卖家,这两者成为一个矛盾命题时,对于闲鱼而言,接下来的动作将更谨慎。
(举报)
发表评论取消回复