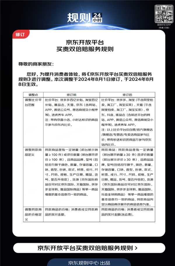
靠谱客8月8日消息,日前,京东调整买贵双倍赔”服务规则,此次调整涉及比价平台、同款商品定义和同款商品价格定义三个方面,新规于今天(8月8日)生效。
调整最值得关注的是扩大了买贵双倍赔的服务范围。
具体来看,调整后的比价平台新增抖音,并扩大了淘宝等平台的比价范围。

比如,商品原本需要与淘宝百亿补贴比价,规则调整后则需要与淘宝(不含阿里拍卖、淘工厂、淘宝买菜)进行全面比价。
同时,原先要求比价的同款商品前台展示销量100件、前台展示评价100条,现在标准则都降低为30,这意味着更多商品将进入买贵双倍赔服务范围。
从消费者角度来看,此次买贵双倍赔的调整将是一大利好,不仅能提高消费者购物安全感,也鼓励了消费者在京东进行更多比较购物。
另外,京东与淘宝、抖音公然比价,可以看出京东对低价的信心,这场低价战,京东要打到底。
对于零售业务,刘强东曾直言:不能因为自己现在的生活好了,就忽视很多基层消费者的诉求”低价是我们过去成功最重要的武器,以后也是唯一基础性武器”。
靠谱客注:京东买贵双倍赔服务是指消费者在购买了标有此服务标识的商品后,如果订单实付金额高于特定平台上同款商品的价格,则可以申请与订单实付金额双倍差额的补偿。
(举报)
发表评论取消回复