声明:本文来自于微信公众号 见实,作者:高祥容,授权热心网友转载发布。
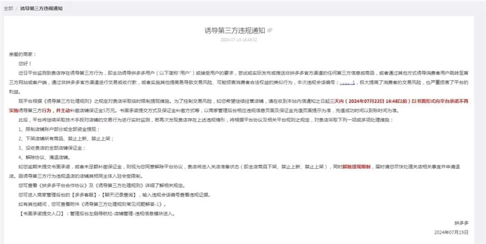
缘起是一位朋友在见实的交流群里分享了一张拼多多发给商家的《诱导第三方违规通知》。

据他讲述,他的朋友A的店铺是从事家装行业的。某天有一用户因为无法安装桌子,又看不懂店铺客服提供的安装指导视频,于是乎,朋友A发起了虚拟号外呼。
解决完问题挂断电话的瞬间,平台的违规通知便接踵而至。朋友A想发起申诉,但是官方客服直接提供了通话录音,且起诉排队24万名,直接斩断了他想要反驳的想法。
面对缴纳高达5万的罚款还是放弃几千的押金关闭店铺,这位朋友A选择了后者。
几年辛苦经营的店铺因为一通电话毁于一旦,且通话内容并未提及引流私域相关内容,还是被平台定义为诱导第三方。提取余额清退店铺后。朋友A知道,外呼引流这条路,“死”了。

这种情况并非个例。在多个见实行业交流群中,许多商家分享了类似的经历。
例如,一家日销售额达50万的药企店铺也遭遇了封禁。

而在分析了各个平台近期的动作之后,我们有一个很明显的感受——现在,私域可能在前所未有的困境里。
为什么以及怎么办?
这可能需要将视角拉升到几大主流电商平台上看。
01
平台有多“不喜欢”商家引流
拼多多这么“狠”吗?
公众对此事件的看法几乎是一致的,普遍认为拼多多在处理第三方引流问题上比其他平台更为严格。



虽然拼多多在规则更新的速度及频率上不敌其他平台,但是综合多位商家的反馈来看,其惩罚机制与力度堪称最严。规则中,关于外呼以及平台主动介入的相关描述如下:
......为其他非完成拼多多交易之目的,线上或线下尝试或实际与用户交换手机号、座机号或其他联系方式......
——拼多多《诱导第三方处理规则》
在非正常交易或服务所必需的第三方网站或店铺使用平台商业信息或他人信息......拼多多平台有权随时对商家的注册信息及数据获取/使用行为进行查阅、监测,有权根据用户反馈数据、外部反馈数据、物流数据、海量商家数据使用习惯、生活常识等因素单方认定商家是否构成不当获取/使用信息或存在其他违约违规行为。
如发现商家存在任何异常,拼多多平台有权质疑并要求商家提供合理解释,商家有义务在平台指定期限内对异常现象进行说明......
——拼多多《不当获取/使用信息处理规则》
值得注意的是,不仅是拼多多在禁止商家外呼引流。
不久前,见实就观察到:淘宝、天猫、抖音、京东等平台也都对商家引流采取了严格的规定,更有主动介入商家的私域引流行为的相关策略。(扩展阅读:淘宝新规明示私域引流更难了!)
例如淘宝提到平台会视情况主动介入并判定卖家存在上述行为的按照上述处理措施执行。
同时平台也对主动介入的细节进行了描述:
“淘宝网将基于自身大数据技术并结合各类间接证据(包括但不限于会员的账号特征、动机要素、历史记录、评论、其他关联消费者的陈述等)予以综合评估后,认定会员达到了实施骚扰行为的高度盖然性,即最大限度已接近客观真实。淘宝网将基于该盖然性进而认定会员骚扰事实成立。”
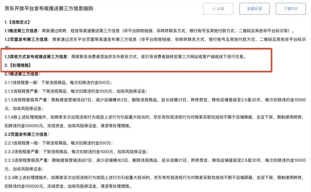
京东和抖音也有相关规则设立:


这意味着,即便在用户没有自主投诉商家的情况下,商家如果通过外呼联系用户也将受到平台的惩罚。
与此同时,各大平台近期调整相关规定的频率也更高。
例如抖音最近一个月内连更两条管控引流第三方的规则。
不仅重新定义了“违规诱导第三方”的标准,而且加大了处罚力度,严重违规者可能会面临店铺清退的处罚。



截图来自抖音官方
总体感受下来有两个共性,即管控更严,惩罚更重。
一切迹象表明,在包裹卡被平台禁止之后,外呼引流的玩法似乎也走到了尽头。
而其他引流的玩法,尤其从公域电商引流也有将被严打的迹象。
02
平台为什么这么做呢?
究其原因,有人认为,这种平台集体行动可能是对《个人信息保护法》的贯彻实施,旨在保护消费者的个人信息安全。
同时,这也是平台在重申用户归属权,以及在增量困难时期,平台开始尝试抓住任何可能的增量机会。
不过也有人提出相反的观点,有相当一部分人认为平台并不是为了抓住用户,而是为了追责违规商家。
平台受限于技术和权限,无法对于商家私域进行监管,这也造成了如果用户在商家私域中出现了问题,用户只会追责到平台,补偿,罚款等后果均由平台承担。
违规引流私域对于平台来讲不仅增加用户体验受损的风险,还提升了平台运营成本和维护成本,口碑也有可能因此受损。
因而不论从用户角度出发还是平台角度出发,不如直接堵住引流私域的链路,从而保障用户和平台的利益不受损,而商家只要乖乖遵守平台规则就仍旧有钱赚。
只不过如今行业内卷加深的情况下,商家为寻求增量才不得不“铤而走险”。
在他们看来,一些以GMV为导向的私域运营本身就是有问题的。过度强调GMV则会陷入从平台“偷取”流量的误区。
而这种误区内,违规获取用户信息就是最大的问题。
此类威胁平台合规运营和健康发展的行为自然被平台深恶痛绝。

除此以外,平台的微调有可能引起相关行业剧震。有人就认为平台此举可能引发部分行业的巨变,促进新的服务平台的诞生。

03
未来私域怎么做?
面对平台封禁包裹卡和外呼引流之后,业内纷纷探讨如何破局。
一方面,商家需要遵守平台规则,利用平台已有的工具与窗口,解决用户面临的问题,避免涉及其他被平台严格监管的领域。
另一方面,商家需要思考优化用户体验,减少用户申诉,避免平台介入。
除此以外,商家也要考虑除电商平台外的新的引流渠道。
例如从小红书,知乎等自媒体平台进行引流,持续输出有价值的内容触达用户,既可以加深用户品牌认知以及认同感,也可以获得更精准的用户。
此外,有人提出,门店引流可以带来显著的增量。

而通过公众号、视频号、小程序等腾讯系的半私域场景发布引流信息也是一种可行的选择。
这些策略有助于商家在遵守平台规则的同时,继续吸引和维护客户。
可以预见的是,未来商家想要进行公转私引流将更加困难。且和平台进行用户抢夺,最终的赢家只能是规则制定方,也就是平台。
除了拉新引流之外呢?
这一点就需要我们从私域用户运营的关键动作分析,或许能够看到一些解法,即:拉新,引流,线索析出,承接转化,触达复购,转介绍,裂变等。
也就是说,如果商家想要更好的利用私域进行业绩增长,除拉新引流外,如何维护好现有用户,通过合理运营提高转化率,提升私域用户价值以及如何通过裂变、转介绍等脱离公域的玩法撬动公域流量,使私域的增长飞轮加速旋转将成为企业下一阶段的重中之重。
对此,你怎么看?还有什么引流的玩法。欢迎在评论区说出你的看法。
(举报)
发表评论取消回复