声明:本文来自于微信公众号 伯虎财经(bohuFN),作者:楷楷,授权热心网友转载发布。
近日,智能驾驶行业的军备竞赛似乎开始全面提速。小鹏汽车正式向全球用户发布AI天玑系统XOS5.2.0版本,这是全球唯二实现端到端大模型量产落地的车企。
抓紧时间交卷的还有理想和蔚来,理想首次公开了其端到端自动驾驶技术架构;蔚来智能驾驶技术架构 NADArch2.0也正式对外发布,并在算法层升级为引入了端到端架构。
随着“端到端”大模型正在席卷智驾行业,车圈已经迈入了“AI新战场”,不仅有“蔚小理”等新势力代表,以华为、小米为代表的科技公司入局汽车行业。不过,在大模型加速上车之际,车企和科技公司这两大势力,到底谁会先执“牛耳”,车圈生态将会迎来一场怎样的“新博弈”。
“端到端”大模型席卷车圈
今年4月,特斯拉CEO马斯克闪电访华,外界对于特斯拉完全自动驾驶(以下简称“FSD”)能否入华有了不少猜想。在特斯拉二季度财报电话会上,马斯克透露,FSD预计在今年年底前在中国和欧洲获得批准。
FSD正式开启入华“倒计时”,对新能源车圈来说,既是压力,也是挑战。在智能驾驶领域,特斯拉一直是“少数派”,去年8月,特斯拉发布了FSDBetaV12,马斯克表示,这是世界上第一个端到端AI自动驾驶系统。
何谓“端到端”,简单来说就是用人工智能模型取代传统的感知、规划、控制三大模块,系统不再按照工程师编写的代码去执行,而是像人一样思考和行动。
这在自动驾驶行业引发了强烈反响,不少车企和自动驾驶公司开始研发端到端技术,国内的智驾路线也开始“转向”。
2023年下半年开始,蔚来单独设立了一个大模型部负责端到端的模型研发;理想汽车智能驾驶副总裁郎咸朋表示,特斯拉发布 FSD V12时,理想已经开始预研端到端技术, FSD V12的表现让自己更加坚定了信心。
来到2024年,端到端技术开始加速上车。除了“蔚小理”已经发布了端到端智驾技术成果之外,本土车企、科技公司、智驾公司也开始行动起来。
4月,华为发布乾崑3.0,预计将首发搭载在享界S9上面,华为乾崑 ADS3.0版本具备融合端到端能力,在激光雷达辅助下将会对智驾能力带来巨大提升。
6月,长城汽车董事长魏建军通过直播展示了长城汽车NOA在重庆的实际表现,背后是长城汽车最新一代的智能驾驶系统,采用模块化端到端架构。
7月,比亚迪旗下的高端品牌腾势表示,已经完成了“无地图”的端对端解决方案研发,是实现智能驾驶的第一阶段。
从这些端到端产品的发布时间来看,大部分车企应该是从去年下半年就开始着手端到端大模型的研发,但赶上“交卷时间”,却并不意味着就能一步到位。
在特斯拉之后,国内车企和智驾公司都在快速跟进端到端技术。华为和小鹏采用的是分段式“端到端”,即将感知、规划模块分别用模型取代,中间通过人工编写的规则连接;
而理想的步伐则迈得更大些,是用一个模型取代感知和规划两个模块,业内形容其是比特斯拉退了一步,却比国内同行多走了一步。

但跟特斯拉号称“输入图像、输出控制”的端到端方案相比,国内的端到端思路暂时只能做到从感知端到预测决策端,最终的控制执行模块,依然由工程师的手写规则来兜底。
长城汽车智能平台开发中心高级总监姜海鹏表示,现在几乎每一个算法公司或者主机厂都在研究端到端,但已经按照端到端架构去做的不超过三家。
理想汽车董事长李想也提到端到端技术的挑战,包括要真正做端到端数据训练的人才;需要真正高质量的数据;需要足够多的算力。
算法、数据、算力被视为“端到端”落地的三大难点,正因为有这三大障碍,对于“端到端”是不是智驾未来的讨论,业内一直难有定论。
但办法总比困难多。针对算力,理想表示公司有五千张A100、A800这样等同的训练卡数量,是小鹏的两倍,也有健康的利润来支持租卡;
针对数据,小鹏表示基于折算10亿+里程的视频训练、超646万累计公里数的实车测试、超2.16亿累计公里数的仿真测试,小鹏端到端大模型能够做到“两天迭代一次”。
对于当下高度内卷的车圈来说,抢先实现端到端模型落地量产,加速城市NOA“开城进度”,已经各大车企争夺市场份额、提升品牌竞争力的关键策略。
大模型上车的想象空间
不过,紧张起来的可不仅只有车企们,科技公司、智驾公司也同样在大步快走。商汤绝影的纯视觉端到端自动驾驶通用模型UniAD,可以实现感知决策一体化的“一段式”方案,是更类似FSD的全视觉全自动驾驶路径。
目前,商汤绝影的量产智驾产品已落地广汽埃安LX Plus、合众哪吒S、广汽昊铂GT、红旗等多个品牌及车型,高速NOA等功能也开始落地。
元戎启行的高阶智驾平台DeepRoute IO通用也应用了端到端模型,据悉元戎启行将负责比亚迪的端对端智能驾驶项目,一旦项目验证成功,意味着元戎启行有可能成为国内新能源销量第一的定点合作。
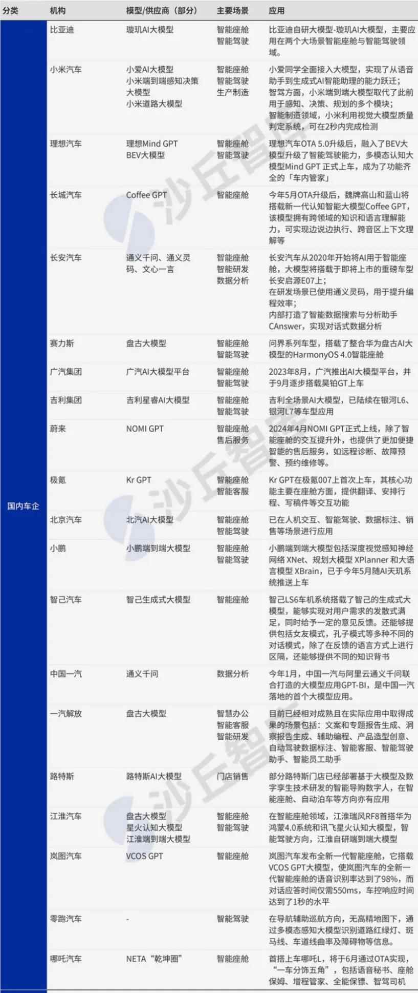
但相较于“蔚小理”等新势力集中火力猛攻智能驾驶,互联网巨头、科技独角兽则在探索AI大模型在车端场景的更多应用,不仅在智能驾驶方面,还在智能座舱、生产研发、营销推广等方面。
在智能座舱方面,大模型能有效改善智能汽车人机交互体验,通过语音、视觉、手势等多种交互方式,满足用户在不同场景下的使用习惯。
蔚来大模型NOMI GPT正式上线,具备与用户进行开放式问答的交互能力。还能通过调用第三方 API搭建 AI Agent,实现蔚来产品、服务、社区的全域贯通。
科大讯飞则推出了全新的“飞鱼情景智能座舱系统”,可与驾驶、通讯、娱乐等多样化的车内使用场景实现了紧密结合,目前已经在奇瑞、广汽、长城等10多家车企中得到应用。
在生产研发方面,车企可以利用大模型提高生产效率和质量。比如中国一汽联合阿里云通义千问打造的汽车行业首个投入使用大模型BI应用,借助大模型的能力,可以将人工需要50-80天完成的工作放在数字化工作台上自动运行,把耗时压缩到天级、甚至秒级。
在营销推广方面,腾讯发布了汽车行业大模型“全域智能”方案,从模型、算力、AI工程平台到AI应用的全链条服务,全面覆盖了汽车研发、生产到营销等五大核心场景的落地应用。腾讯汽车行业大模型正与长安、广汽、一汽丰田等十多家汽车行业伙伴开展应用实践。
无论是新势力车企、整车厂商还是科技独角兽,都瞄准了车端场景的大模型应用。据不完全统计,现阶段已有远超10家汽车品牌搭载大模型,宣布正在进行相关布局的企业也越来越多。

从“百模大战”到“应用大战”,为什么车端场景会成为大模型企业眼中的香饽饽?一方面,是汽车场景所带来的商业化机会。
百度创始人李彦宏曾提到,不要过度竞争基础大模型,该“卷”场景应用了,没有应用光有基础模型,大模型将一文不值。
大模型要需要寻找落地场景,但目前能够实际应用的场景并不多,即便文生视频、文生文、智能家电等领域出现了一些大模型应用,但离商业化盈利还有不少距离。相较之下,发展快、模式成熟的智能汽车领域,则有着现成的商业需求。
另一方面,诚如上文所言,AI大模型可以赋能汽车产业的生产流程、智能驾驶、智能座舱、销售推广等方面,即便部分领域的“AI化”尚未能“一步到位”,但已经为大模型企业铺开了巨大的想象空间。
最后,大模型为汽车产业带来了新的发展方向。比如明确“不造车”的华为,可以通过鸿蒙智行深度参与到车企的品牌打造、产品定义、整车设计、数据生成、数据闭环等环节。
在“万物智能”的大趋势下,“人车家全生态”也不仅是小米的口号,还可以成为任何一个汽车联盟的未来,通过硬件设备的无缝连接,打造主动服务于人的超级智能生态,颠覆汽车产业的未来。
车企与科技平台的博弈
不过,在车端应用这一领域,更多的竞争者也意味着“挤出效应”。从目前大模型的上车速度来看,大模型落地似乎没有想象中的那么难,难的是落地后如何体现出价值。
当前,大模型“上车”还未形成规模化商用,大部分企业仍处于“展示”阶段,要从PPT阶段转化为实际应用情况,最终效果如何,能为企业带来什么价值,价值能否转化为业绩利润,这一切都仍有待观察。
先看效果,以智能驾驶系统为例,其评价指标应该包括激进程度、危险接管里程、识别能力等维度,更重要的还有与驾驶者个性匹配。
但在智驾成为汽车标配后,却有越来越多车主表示,汽车在智驾系统的指引下胡乱切线、高危驾驶等,要让车主心甘情愿为智驾买单,智驾系统不能只是“鸡肋”。
同样热门的智能座舱也是如此,其基于大模型的场景互动能力,最终能否进化成为一个“超级应用”,还是只能沦为一个“应答机器”,目前同样有许多未知。
再看价值,大模型上车能够为企业带来多少价值,在现阶段来看,销量会是一个较为“实际”的指标。
但“智能化”对于汽车来说,目前仍是“增值选项”而不是“必须选项”,在影响购车决策的几大因素中,依然是质量、性能、设计等优先,大模型能为销量带来的溢价有限。如果再算上车企为了研发、训练大模型所支出的费用,“回本”这个问题就更值得每个车企深思。
不过,在提高生产效率、运营效率方面,大模型的价值将会有更直接的体验。长远来看,大模型上车能够赋能整个汽车生态,但这不仅取决于大模型本身,还需要车企、大模型厂商、科技生态平台等各方的联合探索和互相借力。
但目前来看,车端场景对大模型应用来说,是发展最快速、场景最丰富、商业路径最清晰的领域之一,各方势力都想在其中分一杯羹,彼此的博弈似乎还未能结束。
比如吉利曾在去年表示将与阿里云在大模型相关场景展开技术合作的探索和共创,但在今年1月,吉利却转身推出全栈自研全场景AI大模型——吉利星睿AI大模型。
今年2月,小鹏宣布与大众汽车合作开发B级车,并主要承担技术输出角色,业内人士猜测,小鹏或有意出售XNGP智能驾驶技术,充当第二个“鸿蒙智行”。
而在智驾供应商赛道,内卷也非常明显。随着“端到端”的陆续落地,头部供应商抢单的概率也在上升,聚焦在低阶智驾的二线供应商,它们的盈利空间则被大幅压缩。
可以看到,在大模型加速上车的当下,车圈内部的生态定位与利益分配还处于“混乱”状态,各个“角色”都还没有明确的分工和界限,可以说是“能者多赢”,也可以说是“内卷严重”。
想要让汽车产业和生态实现更长远、更健康的发展,最好能够避免这种无意义的“内耗”,尽快明确好各自的定位分工,让各个“角色”各司其职,只有当大模型“上车”后能一起赚钱,这个生态才会跑得快,走得远。
(举报)
发表评论取消回复