目录
- 第一章 算法在计算中的作用
- 练习
- 1.1 算法
- 1.1-1
- 1.1-2
- 1.1-3
- 1.1-4
- 1.1-5
- 1.2 作为一种技术的算法
- 1.2-1
- 1.2-2
- 1.2-3
- 思考题
- 1-1 运行时间的比较
- 第二章 算法基础
- 练习
- 2.1 插入排序
- 2.1-1
- 2.1-2
- 2.1-3
- 2.1-4
- 2.2 分析算法
- 2.2-1
- 2.2-2
- 2.2-3
- 2.2-4
- 2.3 设计算法
- 2.3-1
- 2.3-2
- 2.3-3
- 2.3-4
- 2.3-5
- 2.3-6
- 2.3-7
- 思考题
- 2-1
- 2-2
- 2-3
- 2-4
- 第三章 函数的增长
- 练习
- 3.1 渐进记号
- 3.1-1
- 3.1-2
- 3.1-3
- 3.1-4
- 3.1-5
- 3.1-6
- 3.1-7
- 3.1-8
- 3.2 标准记号与常用函数
- 3.2-1
- 3.2-2
- 3.2-3
- 3.2-6
- 3.2-7
- 3.2-8
- 思考题
- 3-1 多项式的渐进行为
- 3-2 相对渐进增长
- 3-3 根据渐进增长率排序
- 3-4 渐进记号的性质
- 3-5 O O O与 Ω Omega Ω的一些变形
- 3-6 多重函数
第一章 算法在计算中的作用
练习
1.1 算法
1.1-1
排序的例子:一个医生要接诊的病人会按照挂号时间排序。
1.1-2
热效率,衡量发动机等热能转换装置能量利用的效率
1.1-3
数据结构:链表
优势:顺序访问效率高
局限:随机访问效率低
1.1-4
相似之处:都是点与点之间的移动;都是求最短的移动路线
不同:最短路径问题有明确的解法,而旅行商问题是NP完全问题,没有有效算法。
1.1-5
必须是最佳解的例子:一个数学定理的证明
可以使用近似解的例子:手术方案的建立
1.2 作为一种技术的算法
1.2-1
应用层的例子:一个压缩软件,在应用层就会使用压缩算法。
算法的功能:应该将输入的数据无损地转换为更小的数据
1.2-2
当n的取值为2-6时插入排序优于归并排序
1.2-3
n最小为15时在同一台机器上 100 n 2 100n^2 100n2的算法优于 2 n 2^n 2n的算法
思考题
1-1 运行时间的比较
思路:先将给定时间转换为毫秒,然后用 f ( n ) f(n) f(n)的逆函数求出对应的n值
| 1秒钟(1000ms) | 1分钟(60000ms) | 1小时(3600000ms) | 1天(86400000ms) | 1月(2592000000ms) | 1年(31536000000ms) | 1世纪(3153600000000ms) | |
|---|---|---|---|---|---|---|---|
| lg n lg{n} lgn | 1 0 1000 10^{1000} 101000 | 1 0 60000 10^{60000} 1060000 | 1 0 3600000 10^{3600000} 103600000 | 1 0 86400000 10^{86400000} 1086400000 | 1 0 2592000000 10^{2592000000} 102592000000 | 1 0 31536000000 10^{31536000000} 1031536000000 | 1 0 3153600000000 10^{3153600000000} 103153600000000 |
| n sqrt{n} n | 100 0 2 1000^{2} 10002 | 6000 0 2 60000^{2} 600002 | 360000 0 2 3600000^{2} 36000002 | 8640000 0 2 86400000^{2} 864000002 | 259200000 0 2 2592000000^{2} 25920000002 | 3153600000 0 2 31536000000^{2} 315360000002 | 315360000000 0 2 3153600000000^{2} 31536000000002 |
| n n n | 1000 1000 1000 | 60000 60000 60000 | 3600000 3600000 3600000 | 86400000 86400000 86400000 | 2592000000 2592000000 2592000000 | 31536000000 31536000000 31536000000 | 3153600000000 3153600000000 3153600000000 |
| n 2 n^2 n2 | 31 31 31 | 244 244 244 | 1897 1897 1897 | 9295 9295 9295 | 50911 50911 50911 | 177583 177583 177583 | 1 , 775 , 837 1,775,837 1,775,837 |
| n 3 n^3 n3 | 10 10 10 | 39 39 39 | 153 153 153 | 442 442 442 | 1373 1373 1373 | 3159 3159 3159 | 14 , 664 14,664 14,664 |
| 2 n 2^n 2n | 9 9 9 | 15 15 15 | 21 21 21 | 26 26 26 | 31 31 31 | 34 34 34 | 41 41 41 |
| n ! n! n! | 6 6 6 | 8 8 8 | 9 9 9 | 11 11 11 | 12 12 12 | 13 13 13 | 15 15 15 |
第二章 算法基础
练习
2.1 插入排序
2.1-1

2.1-2
def insertionSortNonAscending(A):
for j in range(1,len(A)):
key = A[j]
i = j - 1
while i >=0 and A[i] < key:
A[i+1] = A[i]
i -= 1
A[i+1] = key
2.1-3
def linearFind(A, v):
for j in range(len(A)):
if A[j] == v:
return j
return None
循环不变式:已经搜索的子数组A[0…j-1]中不存在v
- 初始化:迭代开始之前(当0=1时)子数组A[0…j-1]中一个元素也没有,循环不变式成立
- 保持:如果A[j]等于v,循环终止。反之A[0…j]中不存在v,循环不变式成立
- 终止:当j等于A.length时循环终止,此时已经搜索的子数组A[0…j-1]即原数组A[0…n]。而如果在循环中A[j]等于v时循环终止,此时前一次迭代已经搜索的子数组A[0…j-1]中没有v,循环不变式成立
2.1-4
二进制加法问题:
输入:n个数的两个序列,
A
=
<
a
1
,
a
2
,
⋯
,
a
n
>
A=<a_1,a_2,cdots,a_n>
A=<a1,a2,⋯,an>和
B
=
<
b
1
,
b
2
,
⋯
,
b
n
>
B=<b_1,b_2,cdots,b_n>
B=<b1,b2,⋯,bn>,A和B表示两个二进制数每个数位的依次排列
输出: n+1个数的序列
C
=
<
c
1
,
c
2
,
⋯
,
c
n
+
1
>
C=<c_1,c_2,cdots,c_{n+1}>
C=<c1,c2,⋯,cn+1>,C为二进制数A与B的和
def binarySum(A, B):
carry = 0
C = []
for i in range(len(A)-1,-1,-1):
sum = A[i] + B[i] + carry
C.insert(0, sum % 2)
carry = sum // 2
C.insert(0, carry)
return C
2.2 分析算法
2.2-1
Θ ( n 3 ) Theta(n^3) Θ(n3)
2.2-2
def selectionSort(A):
for i in range(len(A)-1):
min = i
for j in range(i+1,len(A)):
if A[min] > A[j]:
min = j
A[min],A[i]=A[i],A[min]
循环不变式:A[0…i-1]为已排序好的序列
考虑最后一次循环,此时i=n-1,A[1…n-2]为已排序的序列且都小于A[n-1]和A[n],当将A[n]和A[n-1]中最小的放到A[n-1]处时,A[n]处的数据也回到了正确的位置,所以只循环n-1次就足够。
最好情况和最坏情况都是
Θ
(
n
2
)
Theta(n^2)
Θ(n2)的运行时间
2.2-3
平均情况和最坏情况运行时间均为
Θ
(
n
)
Theta(n)
Θ(n)。
证明:
平均情况时,假设v有n+1种情况,v等可能的出现在A中任一位置或者不出现。
所以平均的运行时间为
1
+
2
+
⋯
+
n
n
+
1
=
1
2
n
(
n
+
1
)
n
+
1
=
1
2
n
=
Θ
(
n
)
cfrac{1+2+cdots+n}{n+1}=cfrac{frac{1}{2}n(n+1)}{n+1}=frac{1}{2}n=Theta(n)
n+11+2+⋯+n=n+121n(n+1)=21n=Θ(n)
最坏情况时不出现,总共循环比较n次,运行时间为
Θ
(
n
)
Theta(n)
Θ(n)。
2.2-4
???不太确定题的意思
大概是保证最好情况时循环能够直接结束程序给出答案吧。
2.3 设计算法
2.3-1

2.3-2
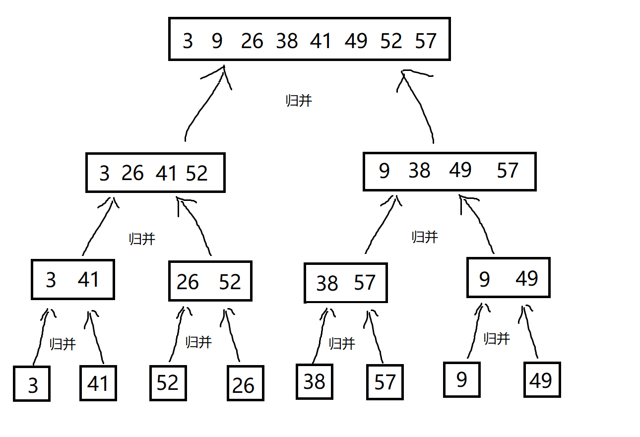
def merge(arr, p, q, r):
n1 = q - p + 1
n2 = r - q
L = arr[p:q + 1]
R = arr[q + 1:r + 1]
i = j = 0
k = p
while i < n1 and j < n2:
if L[i] <= R[j]:
arr[k] = L[i]
i += 1
else:
arr[k] = R[j]
j += 1
k += 1
while i < n1:
arr[k] = L[i]
k += 1
i += 1
while j < n2:
arr[k] = R[j]
k += 1
j += 1
2.3-3
首先:当k=1时
n
=
2
k
=
2
n=2^k=2
n=2k=2,
T
(
n
)
=
T
(
2
)
=
2
,
n
lg
n
=
2
T(n)=T(2)=2,nlg n=2
T(n)=T(2)=2,nlgn=2,所以
T
(
n
)
=
n
lg
n
T(n)=nlg n
T(n)=nlgn
假设:k=m时等式成立,
n
=
2
m
,
T
(
n
)
=
n
lg
n
=
m
2
m
n=2^m,T(n)=nlg n=m2^m
n=2m,T(n)=nlgn=m2m。因此k=m+1时将
n
=
2
m
+
1
n=2^{m+1}
n=2m+1带入
T
(
n
)
=
2
T
(
n
2
)
+
n
T(n)=2T(cfrac{n}{2})+n
T(n)=2T(2n)+n中,得
T
(
n
)
=
2
T
(
2
m
)
+
2
m
+
1
=
m
2
m
+
1
+
2
m
+
1
=
(
m
+
1
)
2
m
+
1
T(n)=2T(2^m)+2^{m+1}=m2^{m+1}+2^{m+1}=(m+1)2^{m+1}
T(n)=2T(2m)+2m+1=m2m+1+2m+1=(m+1)2m+1,而
n
lg
n
=
2
m
+
1
lg
(
2
m
+
1
)
=
(
m
+
1
)
2
m
+
1
nlg n= 2^{m+1}lg(2^{m+1})=(m+1)2^{m+1}
nlgn=2m+1lg(2m+1)=(m+1)2m+1,所以
T
(
n
)
=
n
lg
n
T(n)=nlg n
T(n)=nlgn成立
综上所述,当n刚好是2的幂时,本题递归式的解为
T
(
n
)
=
n
lg
n
T(n)=nlg n
T(n)=nlgn
2.3-4
T ( n ) = { Θ ( 1 ) , n = 1 T ( n − 1 ) + Θ ( n ) , n > 1 T(n)= begin{cases} Theta(1) ,&n=1\ T(n-1) +Theta(n),&n>1 end{cases} T(n)={Θ(1),T(n−1)+Θ(n),n=1n>1
2.3-5
def binaryFind(A, v, p, q):
if p <= q:
r = (p + q) // 2
if A[r] == v:
return r
elif A[r] < v:
return binaryFind(A, v, r + 1, q)
else:
return binaryFind(A, v, p, r - 1)
else:
return None
最坏情况下,有如下递归式:
T
(
n
)
=
{
Θ
(
1
)
,
n
=
1
T
(
n
2
)
+
Θ
(
1
)
,
n
>
1
T(n)= begin{cases} Theta(1) ,&n=1\ T(cfrac{n}{2}) +Theta(1),&n>1 end{cases}
T(n)=⎩⎨⎧Θ(1),T(2n)+Θ(1),n=1n>1
显然有:
lg
n
{
T
(
n
)
−
T
(
n
2
)
=
Θ
(
1
)
T
(
n
2
)
−
T
(
n
2
2
)
=
Θ
(
1
)
T
(
n
2
2
)
−
T
(
n
2
3
)
=
Θ
(
1
)
⋯
⋯
T
(
2
)
−
T
(
1
)
=
Θ
(
1
)
lg n begin{cases} T(n)-T(cfrac{n}{2})=Theta(1)\ T(cfrac{n}{2})-T(cfrac{n}{2^2})=Theta(1)\ T(cfrac{n}{2^2})-T(cfrac{n}{2^3})=Theta(1)\ cdotscdots\ T(2)-T(1)=Theta(1) end{cases}
lgn⎩⎪⎪⎪⎪⎪⎪⎪⎪⎪⎪⎨⎪⎪⎪⎪⎪⎪⎪⎪⎪⎪⎧T(n)−T(2n)=Θ(1)T(2n)−T(22n)=Θ(1)T(22n)−T(23n)=Θ(1)⋯⋯T(2)−T(1)=Θ(1)
所以最坏情况的运行时间为
Θ
(
lg
n
)
Theta(lg n)
Θ(lgn)
2.3-6
不能,2.1节中INSERTION-SORT的while循环同时起到两个作用:找到已排序的n个数中要插入的位置和将该位置之后的元素向后移动一位,运行时间是 Θ ( n ) Theta(n) Θ(n)。最坏情况时,找到位置的需求可以使用二分查找来降低运行时间为 Θ ( lg n ) Theta(lg n) Θ(lgn),但移动元素的运行时间还是 Θ ( n ) Theta(n) Θ(n),所以while循环的运行时间无法通过使用二分查找降低至 Θ ( lg n ) Theta(lg n) Θ(lgn),所以最坏情况运行时间也无法使用二分查找改进到 Θ ( n lg n ) Theta(nlg n) Θ(nlgn)的运行时间。
2.3-7
使用归并排序将集合的元素排序,时间复杂度为
Θ
(
n
lg
n
)
Theta(nlg n)
Θ(nlgn),假设排好序的元素组成序列
A
=
<
a
1
,
a
2
,
⋯
,
a
n
>
A=<a_1,a_2,cdots,a_n>
A=<a1,a2,⋯,an>,其中
a
1
⩽
a
2
⩽
⋯
⩽
a
n
a_1leqslant a_2leqslantcdotsleqslant a_n
a1⩽a2⩽⋯⩽an。从数列两端遍历,让left=
a
1
a_1
a1,right=
a
n
a_n
an,考虑left+right和x的关系。假设此时left=
a
l
a_l
al,right=
a
r
a_r
ar
如果left+right==x,说明正好找到了题目要求的两个数。
如果left+right>x,那么right右边的所有数
a
r
′
a_{r'}
ar′都有left
+
a
r
′
>
+a_{r'}>
+ar′>left
+
a
r
>
+a_{r}>
+ar>x。此时将right左移一位,重新判断。
如果left+right<x,那么left左边的所有数
a
l
′
a_{l'}
al′都有
a
l
′
+
a_{l'}+
al′+right
>
a
l
>a_{l}
>al+right
>
>
>x。此时将left右移一位,重新判断。
当left和right重叠时说明已经找遍了可能产生x的两个数的组合。
可以看出,最好情况一次找到时间复杂度为
Θ
(
1
)
Theta(1)
Θ(1),最坏情况会遍历一遍排序完的序列,时间复杂度为
Θ
(
1
)
×
n
=
Θ
(
n
)
Theta(1)times n=Theta(n)
Θ(1)×n=Θ(n),但无论什么情况显然远远小于
Θ
(
n
lg
n
)
Theta(nlg n)
Θ(nlgn)的排序时间,所以该算法的时间复杂度为
Θ
(
n
lg
n
)
Theta(nlg n)
Θ(nlgn)。
思考题
2-1
a.插入排序n个元素的最坏情况时间复杂度为 Θ ( n 2 ) Theta(n^2) Θ(n2)。所以 n k cfrac{n}{k} kn个子表插入排序的时间复杂度为 Θ ( k 2 ) × n k = Θ ( n k ) Theta(k^2)timescfrac{n}{k}=Theta(nk) Θ(k2)×kn=Θ(nk)
b.归并两个长度为k的子表时间复杂度为 Θ ( k ) Theta(k) Θ(k),归并 n k cfrac{n}{k} kn个子表时间复杂度为 Θ ( k ) × Θ ( n k ) = Θ ( n ) Theta(k)timesTheta(cfrac{n}{k})=Theta(n) Θ(k)×Θ(kn)=Θ(n),可知每轮归并时间复杂度为 Θ ( n ) Theta(n) Θ(n), n k cfrac{n}{k} kn个子表需要归并 Θ ( lg ( n k ) ) Theta(lg(cfrac{n}{k})) Θ(lg(kn))轮,所以合并子表最坏情况时间复杂度为 Θ ( n ) × Θ ( lg ( n k ) ) = Θ ( n lg ( n k ) ) Theta(n)timesTheta(lg(cfrac{n}{k}))=Theta(nlg(cfrac{n}{k})) Θ(n)×Θ(lg(kn))=Θ(nlg(kn))
c.有等式
Θ
(
n
k
+
n
lg
(
n
k
)
)
=
Θ
(
n
lg
n
)
Theta(nk+nlg(cfrac{n}{k}))=Theta(nlg n)
Θ(nk+nlg(kn))=Θ(nlgn)。根据
Θ
Theta
Θ记号的性质,当
k
>
lg
n
k>lg n
k>lgn时,有
Θ
(
n
k
+
n
lg
(
n
k
)
)
⩾
Θ
(
n
k
)
>
Θ
(
n
lg
n
)
Theta(nk+nlg(cfrac{n}{k}))geqslantTheta(nk)>Theta(nlg n)
Θ(nk+nlg(kn))⩾Θ(nk)>Θ(nlgn)与等式不符,所以有
k
⩽
lg
n
kleqslantlg n
k⩽lgn。当
k
=
lg
n
k=lg n
k=lgn,
Θ
(
n
lg
(
n
k
)
)
=
Θ
(
n
lg
(
n
lg
n
)
)
<
Θ
(
n
lg
n
)
Theta(nlg(cfrac{n}{k}))=Theta(nlg(cfrac{n}{lg n}))<Theta(nlg n)
Θ(nlg(kn))=Θ(nlg(lgnn))<Θ(nlgn),
Θ
(
n
lg
n
+
n
lg
(
n
lg
n
)
)
=
Θ
(
n
lg
n
)
Theta(nlg n+nlg(cfrac{n}{lg n}))=Theta(nlg n)
Θ(nlgn+nlg(lgnn))=Θ(nlgn)
所以k的最大值为
lg
n
lg n
lgn
d.根据c的答案,我们应该选择 k = ⌊ lg n ⌋ k=lfloorlg nrfloor k=⌊lgn⌋
2-2
a.还要证明A’和A是元素相同的序列?
b.循环不变式:A[j]是子数组A[j…A.length]的最小值
初始化:j=A.length,子数组为A[A.length…A.length],只有A[A.length]一个元素,满足条件。
保持:假设某次迭代j=k,有A[k]为A[k…A.length]的最小值,根据3-4行。A[j-1]即A[k-1]将是A[k-1…A.length]中的最小值,则下一次迭代j=k-1前,A[k-1]是A[k-1…A.length]中的最小值。
终止:当j=i时循环终止,此时A[i]正好是数组A[i…A.length]的最小值
c.循环不变式:A[1…i-1]已经放入排序后的元素。
初始化:j=1,子数组为A[1…0]中没有元素,满足条件。
保持:假设某次迭代i=k,有A[1…k-1]已经放入排序后的元素。根据b的证明,内层循环让A[k]正好是数组A[k…A.length]的最小值,因为有A[1…k-1]已经是A的有序排列,所以A[1…k]也已经排序完毕。则在下一次迭代i=k+1前,A[1…k]已经放入排序后的元素。
终止:当i=A.length时循环终止,此时A[1…A.length-1]已经排序完毕,则剩下的A[A.length]也一定是最大的元素,所以A完成排序。
d.冒泡排序最坏情况时间复杂度为
Θ
(
n
2
)
Theta(n^2)
Θ(n2)。
性能不如插入排序,因为冒泡排序最好情况时间复杂度也为
Θ
(
n
2
)
Theta(n^2)
Θ(n2),而插入排序最好情况时间复杂度为
Θ
(
n
)
Theta(n)
Θ(n)。
2-3
a.运行时间为 Θ ( n ) Theta(n) Θ(n)。
b.
y = 0
for i in range(n+1):
mul = 1
for j in range(i):
mul*=x
y += a[i]*mul
时间复杂度为 Θ ( n 2 ) Theta(n^2) Θ(n2)。性能远不如使用霍纳规则
c.
初始化:i=n,所以
y
=
∑
k
=
0
−
1
a
k
+
n
+
1
x
k
=
0
y=sumlimits_{k=0}^{-1}a_{k+n+1}x^k=0
y=k=0∑−1ak+n+1xk=0
保持:假设某次迭代i=m,有
y
=
∑
k
=
0
n
−
m
+
1
a
k
+
m
+
1
x
k
y=sumlimits_{k=0}^{n-m+1}a_{k+m+1}x^k
y=k=0∑n−m+1ak+m+1xk,在本次迭代中
y
=
a
m
+
x
∑
k
=
0
n
−
m
−
1
a
k
+
m
+
1
x
k
=
a
m
+
∑
k
=
0
n
−
m
−
1
a
k
+
m
+
1
x
k
+
1
=
a
m
+
∑
k
=
0
n
−
m
−
1
a
k
+
m
+
1
x
k
+
1
y=a_m+xsumlimits_{k=0}^{n-m-1}a_{k+m+1}x^k=a_m+sumlimits_{k=0}^{n-m-1}a_{k+m+1}x^{k+1}=a_m+sumlimits_{k=0}^{n-m-1}a_{k+m+1}x^{k+1}
y=am+xk=0∑n−m−1ak+m+1xk=am+k=0∑n−m−1ak+m+1xk+1=am+k=0∑n−m−1ak+m+1xk+1,令t=k+1,则
y
=
a
m
+
∑
t
=
1
n
−
m
a
t
+
m
x
t
=
∑
t
=
0
n
−
m
a
t
+
m
x
t
y=a_m+sumlimits_{t=1}^{n-m}a_{t+m}x^{t}=sumlimits_{t=0}^{n-m}a_{t+m}x^{t}
y=am+t=1∑n−mat+mxt=t=0∑n−mat+mxt,令t=k,则
y
=
∑
k
=
0
n
−
m
a
k
+
m
x
k
=
y
=
∑
k
=
0
n
−
[
(
m
−
1
)
+
1
]
a
k
+
(
m
−
1
)
+
1
x
k
y=sumlimits_{k=0}^{n-m}a_{k+m}x^{k}=y=sumlimits_{k=0}^{n-[(m-1)+1]}a_{k+(m-1)+1}x^{k}
y=k=0∑n−mak+mxk=y=k=0∑n−[(m−1)+1]ak+(m−1)+1xk,而下一次迭代前i=m-1,等式
y
=
∑
k
=
0
n
−
i
+
1
a
k
+
i
+
1
x
k
y=sumlimits_{k=0}^{n-i+1}a_{k+i+1}x^k
y=k=0∑n−i+1ak+i+1xk成立
终止:i=-1时终止,所以
y
=
∑
k
=
0
n
a
k
x
k
y=sumlimits_{k=0}^{n}a_{k}x^k
y=k=0∑nakxk
d.根据c中循环不变式的证明可得结论
2-4
a.(1,5) (2,5) (3,4) (3,5) (4,5)
b.数组降序排列时逆序对最多,有 ( n − 1 ) + ( n − 2 ) + ⋯ + 1 = n ( n − 1 ) 2 (n-1)+(n-2)+cdots+1=cfrac{n(n-1)}{2} (n−1)+(n−2)+⋯+1=2n(n−1)个逆序对。
c.插入排序运行时间和逆序对数成线性关系。
插入排序中的位置交换全部发生在相邻的元素之间,假设A[m]、A[m+1]之间发生交换,可知A[m]相对于A[1…m-1]和A[m+2…n]的位置没有变化,同理A[m+1]也如此,所以逆序数的变化只存在于A[m]、A[m+1]之间,又因为交换只在A[m+1]<A[m]即(m,m+1)为逆序对时,所以交换后逆序数减一。
反之,如果(m,m+1)为逆序对,当外层循环遍历到m+1时,假设m移动到m’处,则一定有A[m’]是A[m’…m]中最小的元素,因为(m,m+1)为逆序对即A[m’]>A[m+1],所以A[m+1]一定小于A[m’…m]中任一元素,所以A[m+1]一定会和A[m’…m]中所有元素依次交换。
所以插入排序的交换次数和逆序数等价。
d.由c的部分可知当归并两个子数组时只会减少子数组中的逆序对数,而子数组与子数组外的数字逆序数对不会改变,所以只需要在归并排序的Merge中统计每次的逆序对数,即可计算总逆序对数。
def mergeCount(arr, p, q):
diff = q - p
if diff > 0:
half = (p + q) // 2
a = mergeCount(arr, p, half)
b = mergeCount(arr, half + 1, q)
c = merge(arr, p, half, q)
return a + b + c
else:
return 0
def count(arr):
return mergeCount(arr, 0, len(arr) - 1)
def merge(arr, p, q, r):
n1 = q - p + 1
n2 = r - q
L = arr[p:q + 1]
R = arr[q + 1:r + 1]
i = j = 0
k = p
cnt = 0
while i < n1 and j < n2:
if L[i] <= R[j]:
arr[k] = L[i]
i += 1
else:
arr[k] = R[j]
j += 1
cnt += n1-i
k += 1
while i < n1:
arr[k] = L[i]
k += 1
i += 1
while j < n2:
arr[k] = R[j]
k += 1
j += 1
return cnt
第三章 函数的增长
练习
3.1 渐进记号
3.1-1
因为
f
(
n
)
f(n)
f(n)与
g
(
n
)
g(n)
g(n)都是渐进非负函数,所以有
max
(
f
(
n
)
,
g
(
n
)
)
⩽
f
(
n
)
+
g
(
n
)
max(f(n),g(n))leqslant f(n)+g(n)
max(f(n),g(n))⩽f(n)+g(n),而且
显然
2
⋅
max
(
f
(
n
)
,
g
(
n
)
)
⩾
f
(
n
)
+
g
(
n
)
2cdot max(f(n),g(n))geqslant f(n)+g(n)
2⋅max(f(n),g(n))⩾f(n)+g(n),综上有
1
2
[
f
(
n
)
+
g
(
n
)
]
⩽
f
(
n
)
+
g
(
n
)
max
(
f
(
n
)
,
g
(
n
)
)
⩽
f
(
n
)
+
g
(
n
)
cfrac{1}{2}[f(n)+g(n)]leqslant f(n)+g(n)max(f(n),g(n))leqslant f(n)+g(n)
21[f(n)+g(n)]⩽f(n)+g(n)max(f(n),g(n))⩽f(n)+g(n)
根据渐进记号
Θ
Theta
Θ的定义,所以
max
(
f
(
n
)
,
g
(
n
)
)
=
Θ
(
f
(
n
)
+
g
(
n
)
)
max(f(n),g(n))= Theta(f(n)+g(n))
max(f(n),g(n))=Θ(f(n)+g(n))
3.1-2
取
c
2
>
1
c_2>1
c2>1,令
n
0
+
a
=
c
2
n
0
n_0+a=c_2n_0
n0+a=c2n0,求得
n
0
=
a
c
2
−
1
n_0=cfrac{a}{c_2-1}
n0=c2−1a,显然当
n
>
n
0
n>n_0
n>n0时有
n
+
a
<
c
2
n
n+a<c_2n
n+a<c2n,又因为
b
>
0
b>0
b>0,所以
(
n
+
a
)
b
<
(
c
2
n
)
b
=
c
2
b
n
b
(n+a)^b<(c_2n)^b=c_2^bn^b
(n+a)b<(c2n)b=c2bnb
同理可得
(
c
1
n
)
b
<
(
n
+
a
)
b
(c_1n)^b<(n+a)^b
(c1n)b<(n+a)b,所以
(
c
1
n
)
b
<
(
n
+
a
)
b
<
(
c
2
n
)
b
(c_1n)^b<(n+a)^b<(c_2n)^b
(c1n)b<(n+a)b<(c2n)b即可得
(
n
+
a
)
b
=
Θ
(
n
b
)
(n+a)^b=Theta(n^b)
(n+a)b=Θ(nb)
3.1-3
因为至少是一个描述下限的词,而 O ( n 2 ) O(n^2) O(n2)只代表函数上界是 n 2 n^2 n2级别的,但没有限制下界, O ( n 2 ) O(n^2) O(n2)中的函数可以任意小,用这些函数描述下限是没有意义的。
3.1-4
2
n
+
1
=
O
(
2
n
)
2^{n+1}=O(2^n)
2n+1=O(2n)成立,因为
2
n
+
1
=
2
⋅
2
n
<
3
⋅
2
n
2^{n+1}=2cdot2^{n}<3cdot2^{n}
2n+1=2⋅2n<3⋅2n
2
2
n
=
O
(
2
n
)
2^{2n}=O(2^n)
22n=O(2n)不成立。假设等式成立,则一定存在正整数
n
0
n_0
n0和正实数
c
c
c,当
n
>
n
0
n>n_0
n>n0时有
2
2
n
<
c
2
n
2^{2n}<c2^n
22n<c2n恒成立,即
c
>
2
n
c>2^{n}
c>2n,显然当
n
>
lg
c
n>lg c
n>lgc时假设不成立,所以等式不成立。
3.1-5
必要性:
f
(
n
)
=
Θ
(
g
(
n
)
)
f(n)=Theta(g(n))
f(n)=Θ(g(n))的定义为存在正整数
n
0
n_0
n0和正实数
c
1
,
c
2
c_1,c_2
c1,c2,使
n
>
n
0
n>n_0
n>n0时有
c
1
g
(
n
)
<
f
(
n
)
<
c
2
g
(
n
)
c_1g(n)<f(n)<c_2g(n)
c1g(n)<f(n)<c2g(n)。由
n
>
n
0
n>n_0
n>n0时有
f
(
n
)
>
c
1
g
(
n
)
f(n)>c_1g(n)
f(n)>c1g(n)得
f
(
n
)
=
Ω
(
g
(
n
)
)
f(n)=Omega(g(n))
f(n)=Ω(g(n)),由
n
>
n
0
n>n_0
n>n0时有
f
(
n
)
<
c
2
g
(
n
)
f(n)<c_2g(n)
f(n)<c2g(n)得
f
(
n
)
=
O
(
g
(
n
)
)
f(n)=O(g(n))
f(n)=O(g(n))。
充分性:
由
f
(
n
)
=
Ω
(
g
(
n
)
)
f(n)=Omega(g(n))
f(n)=Ω(g(n))得存在正整数
n
1
n_1
n1和正实数
c
1
c_1
c1使
n
>
n
1
n>n_1
n>n1时有
f
(
n
)
>
c
1
g
(
n
)
f(n)>c_1g(n)
f(n)>c1g(n),由
f
(
n
)
=
O
(
g
(
n
)
)
f(n)=O(g(n))
f(n)=O(g(n))得存在正整数
n
2
n_2
n2和正实数
c
2
c_2
c2使
n
>
n
2
n>n_2
n>n2时有
f
(
n
)
<
c
2
g
(
n
)
f(n)<c_2g(n)
f(n)<c2g(n),取
n
0
=
max
(
n
1
,
n
2
)
n_0=max(n_1,n_2)
n0=max(n1,n2),则当
n
>
n
0
n>n_0
n>n0时满足
c
1
g
(
n
)
<
f
(
n
)
<
c
2
g
(
n
)
c_1g(n)<f(n)<c_2g(n)
c1g(n)<f(n)<c2g(n),即
f
(
n
)
=
Θ
(
g
(
n
)
)
f(n)=Theta(g(n))
f(n)=Θ(g(n))。
综上可证 f ( n ) = Θ ( g ( n ) ) f(n)=Theta(g(n)) f(n)=Θ(g(n))当且仅当 f ( n ) = Ω ( g ( n ) ) f(n)=Omega(g(n)) f(n)=Ω(g(n))且 f ( n ) = O ( g ( n ) ) f(n)=O(g(n)) f(n)=O(g(n))
3.1-6
因为最坏运行时间为 O ( g ( n ) ) O(g(n)) O(g(n)),而 O ( g ( n ) ) O(g(n)) O(g(n))又表示运行时间的上限,所以运行时间一定满足 O ( g ( n ) ) O(g(n)) O(g(n)),同理可得运行时间也满足 Ω ( g ( n ) ) Omega(g(n)) Ω(g(n)),由定义3.1得运行时间为 Θ ( g ( n ) ) Theta(g(n)) Θ(g(n))
3.1-7
根据
o
o
o记号的定义,存在常量
n
1
n_1
n1对任意正常量
c
1
c_1
c1,使
n
>
n
1
n>n_1
n>n1时有
f
(
n
)
<
c
1
g
(
n
)
f(n)<c_1g(n)
f(n)<c1g(n)
根据
ω
omega
ω记号的定义,存在常量
n
2
n_2
n2对任意正常量
c
2
c_2
c2,使
n
>
n
2
n>n_2
n>n2时有
f
(
n
)
>
c
2
g
(
n
)
f(n)>c_2g(n)
f(n)>c2g(n)
取
n
0
=
max
(
n
1
,
n
2
)
n_0=max(n_1,n_2)
n0=max(n1,n2),显然当
n
>
n
0
n>n_0
n>n0时无法同时满足
f
(
n
)
<
c
1
g
(
n
)
f(n)<c_1g(n)
f(n)<c1g(n)和
f
(
n
)
>
c
2
g
(
n
)
f(n)>c_2g(n)
f(n)>c2g(n),所以
o
(
g
(
n
)
)
o(g(n))
o(g(n))和
ω
(
g
(
n
)
)
omega (g(n))
ω(g(n))没有交集。
3.1-8
Ω
(
g
(
n
,
m
)
)
=
{
f
(
n
,
m
)
:
存
在
正
常
量
c
、
n
0
和
m
0
,
使
得
对
所
有
n
⩾
n
0
或
m
⩾
m
0
,
有
f
(
n
,
m
)
⩾
c
g
(
n
,
m
)
}
Omega(g(n,m)) = { f(n,m) : 存在正常量 c、n_0和m_0,使得对所有n geqslant n_0或m geqslant m_0,有f(n,m)geqslant cg(n,m)}
Ω(g(n,m))={f(n,m):存在正常量c、n0和m0,使得对所有n⩾n0或m⩾m0,有f(n,m)⩾cg(n,m)}
Θ
(
g
(
n
,
m
)
)
=
{
f
(
n
,
m
)
:
存
在
正
常
量
c
1
、
c
2
、
n
0
和
m
0
,
使
得
对
所
有
n
⩾
n
0
或
m
⩾
m
0
,
有
c
1
g
(
n
,
m
)
⩽
f
(
n
,
m
)
⩽
c
2
g
(
n
,
m
)
}
Theta(g(n,m)) = { f(n,m) : 存在正常量 c_1、c_2、n_0和m_0,使得对所有n geqslant n_0或m geqslant m_0,有c_1g(n,m)leqslant f(n,m)leqslant c_2g(n,m)}
Θ(g(n,m))={f(n,m):存在正常量c1、c2、n0和m0,使得对所有n⩾n0或m⩾m0,有c1g(n,m)⩽f(n,m)⩽c2g(n,m)}
3.2 标准记号与常用函数
3.2-1
根据
f
(
x
)
f(x)
f(x)和
g
(
x
)
g(x)
g(x)的单调性,对任意的
x
1
<
x
2
x_1<x_2
x1<x2,总有
f
(
x
1
)
<
f
(
x
2
)
f(x_1)<f(x_2)
f(x1)<f(x2)和
g
(
x
1
)
<
g
(
x
2
)
g(x_1)<g(x_2)
g(x1)<g(x2)。所以对任意的
x
1
<
x
2
x_1<x_2
x1<x2一定有
f
(
x
1
)
+
g
(
x
1
)
<
f
(
x
2
)
+
g
(
x
2
)
f(x_1)+g(x_1)<f(x_2)+g(x_2)
f(x1)+g(x1)<f(x2)+g(x2),即
f
(
x
)
+
g
(
x
)
f(x)+g(x)
f(x)+g(x)也单调递增。
因为
f
(
x
)
f(x)
f(x)的单调性,对任意的
x
1
<
x
2
x_1<x_2
x1<x2,总有
f
(
x
1
)
<
f
(
x
2
)
f(x_1)<f(x_2)
f(x1)<f(x2)。
又因为
g
(
x
)
g(x)
g(x)的单调性,
f
(
x
1
)
<
f
(
x
2
)
f(x_1)<f(x_2)
f(x1)<f(x2)可以得到
g
(
f
(
x
1
)
)
<
g
(
f
(
x
2
)
)
g(f(x_1))<g(f(x_2))
g(f(x1))<g(f(x2)),所以
g
(
f
(
x
)
)
g(f(x))
g(f(x))也单调递增。
如果
f
(
x
)
f(x)
f(x)和
g
(
x
)
g(x)
g(x)是非负的,即对任意的
x
1
<
x
2
x_1<x_2
x1<x2,总有
0
⩽
f
(
x
1
)
<
f
(
x
2
)
0leqslant f(x_1)<f(x_2)
0⩽f(x1)<f(x2)和
0
⩽
g
(
x
1
)
<
g
(
x
2
)
0leqslant g(x_1)<g(x_2)
0⩽g(x1)<g(x2),那对任意的
x
1
<
x
2
x_1<x_2
x1<x2一定有
f
(
x
1
)
g
(
x
1
)
<
f
(
x
2
)
g
(
x
2
)
f(x_1)g(x_1)<f(x_2)g(x_2)
f(x1)g(x1)<f(x2)g(x2),所以
f
(
x
)
g
(
x
)
f(x)g(x)
f(x)g(x)也单调递增。
3.2-2
设
l
o
g
b
c
=
x
log_{b}c=x
logbc=x,即
b
x
=
c
b^x=c
bx=c,则有
a
l
o
g
b
c
=
a
x
=
b
l
o
g
b
a
x
=
b
x
l
o
g
b
a
=
(
b
x
)
l
o
g
b
a
=
c
l
o
g
b
a
a^{log_{b}c}=a^x=b^{log_ba^x}=b^{xlog_ba}=(b^{x})^{log_ba}=c^{log_ba}
alogbc=ax=blogbax=bxlogba=(bx)logba=clogba
3.2-3
根据斯特林公式,
lg
(
n
!
)
=
lg
(
2
π
n
(
n
e
)
n
(
1
+
Θ
(
1
n
)
)
)
=
lg
2
π
n
+
lg
(
n
e
)
n
+
lg
(
1
+
Θ
(
1
n
)
)
=
1
2
lg
2
π
n
+
n
l
g
n
e
+
lg
(
1
+
Θ
(
1
n
)
)
=
Θ
(
lg
n
)
+
Θ
(
n
lg
n
)
+
Θ
(
lg
n
)
=
Θ
(
n
lg
n
)
lg(n!)=lg(sqrt{2pi n}(cfrac{n}{e})^n(1+Theta(cfrac{1}{n})))=lgsqrt{2pi n}+lg(cfrac{n}{e})^n+lg(1+Theta(cfrac{1}{n}))=cfrac{1}{2}lg2pi n+n\lgcfrac{n}{e}+lg(1+Theta(cfrac{1}{n}))=Theta(lg n)+Theta(nlg n)+Theta(lg n)=Theta(nlg n)
lg(n!)=lg(2πn(en)n(1+Θ(n1)))=lg2πn+lg(en)n+lg(1+Θ(n1))=21lg2πn+nlgen+lg(1+Θ(n1))=Θ(lgn)+Θ(nlgn)+Θ(lgn)=Θ(nlgn)
因为
lim
n
→
∞
n
!
n
n
=
lim
n
→
∞
1
n
lim
n
→
∞
2
n
⋯
lim
n
→
∞
n
n
=
0
limlimits_{nrarr infin}cfrac{n!}{n^n}=limlimits_{nrarr infin}cfrac{1}{n}limlimits_{nrarr infin}cfrac{2}{n}cdotslimlimits_{nrarr infin}cfrac{n}{n}=0
n→∞limnnn!=n→∞limn1n→∞limn2⋯n→∞limnn=0,所以
n
!
=
o
(
n
n
)
n!=o(n^n)
n!=o(nn)
因为
lim
n
→
∞
n
!
2
n
=
lim
n
→
∞
1
2
lim
n
→
∞
2
2
⋯
lim
n
→
∞
n
2
=
∞
limlimits_{nrarr infin}cfrac{n!}{2^n}=limlimits_{nrarr infin}cfrac{1}{2}limlimits_{nrarr infin}cfrac{2}{2}cdotslimlimits_{nrarr infin}cfrac{n}{2}=infin
n→∞lim2nn!=n→∞lim21n→∞lim22⋯n→∞lim2n=∞,所以
n
!
=
ω
(
2
n
)
n!=omega(2^n)
n!=ω(2n)
3.2-6
ϕ
2
=
(
1
+
5
2
)
2
=
6
+
2
5
4
=
3
+
5
2
=
1
+
5
2
+
1
=
ϕ
+
1
phi^2=(cfrac{1+sqrt{5}}{2})^2=cfrac{6+2sqrt{5}}{4}=cfrac{3+sqrt{5}}{2}=cfrac{1+sqrt{5}}{2}+1=phi+1
ϕ2=(21+5)2=46+25=23+5=21+5+1=ϕ+1
ϕ
^
2
=
(
1
−
5
2
)
2
=
6
−
2
5
4
=
3
−
5
2
=
1
−
5
2
+
1
=
ϕ
^
+
1
{hatphi}^2=(cfrac{1-sqrt{5}}{2})^2=cfrac{6-2sqrt{5}}{4}=cfrac{3-sqrt{5}}{2}=cfrac{1-sqrt{5}}{2}+1=hatphi+1
ϕ^2=(21−5)2=46−25=23−5=21−5+1=ϕ^+1
3.2-7
当i=1时,有
F
1
=
ϕ
−
ϕ
^
5
=
1
F_1=cfrac{phi-hatphi}{sqrt{5}}=1
F1=5ϕ−ϕ^=1
假设当i=k和i=k+1时等式成立。
那么
F
k
+
2
=
F
k
+
F
k
+
1
=
ϕ
k
−
ϕ
^
k
5
+
ϕ
k
+
1
−
ϕ
^
k
+
1
5
=
ϕ
k
(
ϕ
+
1
)
−
ϕ
^
k
(
ϕ
^
+
1
)
5
=
ϕ
k
(
ϕ
2
)
−
ϕ
^
k
(
ϕ
^
2
)
5
=
ϕ
k
+
2
−
ϕ
^
k
+
2
5
F_{k+2}=F_{k}+F_{k+1}=cfrac{{phi}^k-{hatphi}^k}{sqrt{5}}+cfrac{{phi}^{k+1}-{hatphi}^{k+1}}{sqrt{5}}=cfrac{{phi}^k(phi+1)-{hatphi}^k(hatphi+1)}{sqrt{5}}=cfrac{{phi}^k({phi}^2)-{hatphi}^k({hatphi}^2)}{sqrt{5}}=cfrac{{phi}^{k+2}-{hatphi}^{k+2}}{sqrt{5}}
Fk+2=Fk+Fk+1=5ϕk−ϕ^k+5ϕk+1−ϕ^k+1=5ϕk(ϕ+1)−ϕ^k(ϕ^+1)=5ϕk(ϕ2)−ϕ^k(ϕ^2)=5ϕk+2−ϕ^k+2
综上等式成立
3.2-8
由 k ln k = Θ ( n ) kln k=Theta(n) klnk=Θ(n)得 k ln k ⩽ c 2 n kln kleqslant c_2n klnk⩽c2n即 ln k c 2 k ⩽ n cfrac{ln k}{c_2}kleqslant n c2lnkk⩽n,而 lim k → ∞ ln k c 2 > 1 limlimits_{krarr infin}cfrac{ln k}{c_2}>1 k→∞limc2lnk>1,所以有 k < n k<n k<n。
由
k
ln
k
=
Θ
(
n
)
kln k=Theta(n)
klnk=Θ(n)得
c
1
n
⩽
k
ln
k
⩽
c
2
n
c_1nleqslant kln kleqslant c_2n
c1n⩽klnk⩽c2n
由
k
<
n
k<n
k<n得
k
ln
k
<
k
ln
n
kln k<k ln n
klnk<klnn,所以
k
ln
n
>
c
1
n
k ln n>c_1n
klnn>c1n即
k
>
c
1
n
ln
n
k>c_1cfrac{n}{ln n}
k>c1lnnn
由
ln
k
<
ln
n
ln k < ln n
lnk<lnn和
k
ln
k
⩽
c
2
n
kln kleqslant c_2n
klnk⩽c2n得
k
<
c
2
n
ln
n
k<c_2cfrac{n}{ln n}
k<c2lnnn
所以
k
=
Θ
(
n
ln
n
)
k=Theta(cfrac{n}{ln n})
k=Θ(lnnn)
思考题
3-1 多项式的渐进行为
引理1:当n足够大时,多项式
p
(
n
)
=
∑
i
=
0
d
a
i
n
i
p(n)=sumlimits_{i=0}^{d}a_in^i
p(n)=i=0∑daini中最高项系数
a
d
>
0
a_d>0
ad>0时
p
(
n
)
p(n)
p(n)单调递增,
a
d
<
0
a_d<0
ad<0时
p
(
n
)
p(n)
p(n)单调递减
证明:多项式
p
(
n
)
p(n)
p(n)的m阶导数为
p
(
m
)
(
n
)
=
∑
i
=
m
d
a
i
A
i
m
n
i
−
m
p^{(m)}(n)=sumlimits_{i=m}^{d}a_iA_{i}^{m}n^{i-m}
p(m)(n)=i=m∑daiAimni−m,则d阶导数为
p
(
d
)
(
n
)
=
∑
i
=
d
d
a
i
A
i
d
n
i
−
d
=
a
d
d
!
p^{(d)}(n)=sumlimits_{i=d}^{d}a_iA_{i}^{d}n^{i-d}=a_dd!
p(d)(n)=i=d∑daiAidni−d=add!,
a
d
>
0
a_d>0
ad>0时d阶导数
p
(
d
)
(
n
)
=
a
d
d
!
>
0
p^{(d)}(n)=a_dd!>0
p(d)(n)=add!>0,所以d-1阶导数单调递增
d-1阶导数为
p
(
d
−
1
)
(
n
)
=
∑
i
=
d
−
1
d
a
i
A
i
d
−
1
n
i
−
d
+
1
=
a
d
−
1
(
d
−
1
)
!
+
a
d
A
d
d
−
1
n
p^{(d-1)}(n)=sumlimits_{i=d-1}^{d}a_iA_{i}^{d-1}n^{i-d+1}=a_{d-1}(d-1)!+a_dA_{d}^{d-1}n
p(d−1)(n)=i=d−1∑daiAid−1ni−d+1=ad−1(d−1)!+adAdd−1n,令
p
(
d
−
1
)
(
n
)
=
0
p^{(d-1)}(n)=0
p(d−1)(n)=0,因为
p
(
d
−
1
)
(
n
)
p^{(d-1)}(n)
p(d−1)(n)单调递增,若等式无解,则
p
(
d
−
1
)
(
n
)
>
0
p^{(d-1)}(n)>0
p(d−1)(n)>0恒成立;若有解,假设解为
n
d
−
1
n_{d-1}
nd−1,则当
n
>
n
d
−
1
n>n_{d-1}
n>nd−1时
p
(
d
−
1
)
(
n
)
>
0
p^{(d-1)}(n)>0
p(d−1)(n)>0恒成立。综上当n足够大时
p
(
d
−
1
)
(
n
)
>
0
p^{(d-1)}(n)>0
p(d−1)(n)>0恒成立,也即
p
(
d
−
2
)
(
n
)
p^{(d-2)}(n)
p(d−2)(n)单调递增。
以此类推,可得当n足够大时,多项式 p ( n ) p(n) p(n)单调递增
同理可证 a d < 0 a_d<0 ad<0时 p ( n ) p(n) p(n)单调递减
引理2:n趋近于无穷时,多项式函数
p
(
n
)
=
∑
i
=
0
d
a
i
n
i
p(n)=sumlimits_{i=0}^{d}a_in^i
p(n)=i=0∑daini的极限也趋近于无穷。
证明:首先证
1
p
(
n
)
∼
1
a
d
n
d
(
n
→
+
∞
)
cfrac{1}{p(n)}sim cfrac{1}{a_dn^d}(nrarr +infin)
p(n)1∼adnd1(n→+∞)
因为
lim
n
→
+
∞
p
(
n
)
=
lim
n
→
+
∞
1
a
d
n
d
1
p
(
n
)
=
lim
n
→
+
∞
p
(
n
)
a
d
n
d
=
lim
n
→
+
∞
a
0
a
d
n
d
+
lim
n
→
+
∞
a
1
a
d
n
d
−
1
+
⋯
+
lim
n
→
+
∞
a
d
−
1
a
d
n
+
1
=
1
limlimits_{nrarr +infin}p(n)=limlimits_{nrarr +infin}cfrac{cfrac{1}{a_dn^d}}{cfrac{1}{p(n)}}=limlimits_{nrarr +infin}cfrac{p(n)}{a_dn^d}=limlimits_{nrarr +infin}cfrac{a_{0}}{a_dn^d}+limlimits_{nrarr +infin}cfrac{a_1}{a_dn^{d-1}}+cdots+limlimits_{nrarr +infin}cfrac{a_{d-1}}{a_dn}+1=1
n→+∞limp(n)=n→+∞limp(n)1adnd1=n→+∞limadndp(n)=n→+∞limadnda0+n→+∞limadnd−1a1+⋯+n→+∞limadnad−1+1=1,等价无穷小证毕。
所以
lim
n
→
+
∞
p
(
n
)
=
lim
n
→
+
∞
1
1
p
(
n
)
=
lim
n
→
+
∞
1
1
a
d
n
d
=
lim
n
→
+
∞
a
d
n
d
limlimits_{nrarr +infin}p(n)=limlimits_{nrarr +infin}cfrac{1}{cfrac{1}{p(n)}}=limlimits_{nrarr +infin}cfrac{1}{cfrac{1}{a_dn^d}}=limlimits_{nrarr +infin}{a_dn^d}
n→+∞limp(n)=n→+∞limp(n)11=n→+∞limadnd11=n→+∞limadnd,所以n趋近于无穷时,当
p
(
n
)
p(n)
p(n)最高项系数
a
d
>
0
a_d>0
ad>0时
p
(
n
)
p(n)
p(n)趋于正无穷,
a
d
<
0
a_d<0
ad<0时
p
(
n
)
p(n)
p(n)趋于负无穷。
a.
取
c
=
a
d
+
1
c=a_d+1
c=ad+1,显然,对于多项式
p
(
n
)
−
c
n
k
p(n)-cn^k
p(n)−cnk来说,当
k
=
d
k=d
k=d时,最高项为
(
a
d
−
c
)
n
d
(a_d-c)n^d
(ad−c)nd,系数
a
d
−
c
=
−
1
<
0
a_d-c=-1<0
ad−c=−1<0;当
k
>
d
k>d
k>d时,最高项为
−
c
n
k
-cn^k
−cnk,系数
−
c
=
−
(
a
d
+
1
)
<
0
-c=-(a_d+1)<0
−c=−(ad+1)<0。所以多项式
p
(
n
)
−
c
n
k
p(n)-cn^k
p(n)−cnk单调递减,且在n趋于无穷的极限为负无穷。所以当n足够大时
p
(
n
)
−
c
n
k
<
0
p(n)-cn^k<0
p(n)−cnk<0即
p
(
n
)
<
c
n
k
p(n)<cn^k
p(n)<cnk恒成立,所以
p
(
n
)
=
O
(
n
k
)
p(n)=O(n^k)
p(n)=O(nk)
b.
取
c
=
a
d
−
1
c=a_d-1
c=ad−1,显然,对于多项式
p
(
n
)
−
c
n
k
p(n)-cn^k
p(n)−cnk来说,当
k
=
d
k=d
k=d时,最高项为
(
a
d
−
c
)
n
d
(a_d-c)n^d
(ad−c)nd,系数
a
d
−
c
=
1
>
0
a_d-c=1>0
ad−c=1>0;当
k
<
d
k<d
k<d时,最高项为
a
d
n
d
a_dn^d
adnd,系数
a
d
>
0
a_d>0
ad>0。所以多项式
p
(
n
)
−
c
n
k
p(n)-cn^k
p(n)−cnk单调递增,且在n趋于无穷的极限为正无穷。所以当n足够大时
p
(
n
)
−
c
n
k
>
0
p(n)-cn^k>0
p(n)−cnk>0即
p
(
n
)
>
c
n
k
p(n)>cn^k
p(n)>cnk恒成立,所以
p
(
n
)
=
Ω
(
n
k
)
p(n)=Omega(n^k)
p(n)=Ω(nk)
c.
取
c
=
a
d
−
1
c=a_d-1
c=ad−1,可得
p
(
n
)
=
Ω
(
n
k
)
p(n)=Omega(n^k)
p(n)=Ω(nk);取
c
=
a
d
+
1
c=a_d+1
c=ad+1,可得
p
(
n
)
=
O
(
n
k
)
p(n)=O(n^k)
p(n)=O(nk),所以
p
(
n
)
=
Θ
(
n
k
)
p(n)=Theta(n^k)
p(n)=Θ(nk)
d.
对任意正常量c,
p
(
n
)
−
c
n
k
p(n)-cn^k
p(n)−cnk最高项系数为
−
c
<
0
-c<0
−c<0,所以n足够大时单调递减且趋近负无穷,所以有
0
⩽
p
(
n
)
<
c
n
k
0leqslant p(n)<cn^k
0⩽p(n)<cnk,也即
p
(
n
)
=
o
(
n
)
p(n)=o(n)
p(n)=o(n)
e.
对任意正常量c,
p
(
n
)
−
c
n
k
p(n)-cn^k
p(n)−cnk最高项系数为
a
d
>
0
a_d>0
ad>0,所以n足够大时单调递增且趋近正无穷,所以有
p
(
n
)
>
c
n
k
p(n)>cn^k
p(n)>cnk,也即
p
(
n
)
=
ω
(
n
)
p(n)=omega(n)
p(n)=ω(n)
3-2 相对渐进增长
| A | b | O O O | o o o | Ω Omega Ω | ω omega ω | Θ Theta Θ |
|---|---|---|---|---|---|---|
| lg k n lg ^k n lgkn | n ϵ n^epsilon nϵ | 是 | 是 | 否 | 否 | 否 |
| n k n^k nk | c n c^n cn | 是 | 是 | 否 | 否 | 否 |
| n sqrt{n} n | n sin n n^{sin n} nsinn | 否 | 否 | 否 | 否 | 否 |
| 2 n 2^n 2n | 2 n / 2 2^{n/2} 2n/2 | 否 | 否 | 是 | 是 | 否 |
| n lg c n ^{lg c} nlgc | c lg n c^{lg n} clgn | 是 | 否 | 是 | 否 | 是 |
| lg ( n ! ) lg(n!) lg(n!) | lg ( n n ) lg(n^n) lg(nn) | 是 | 否 | 是 | 否 | 是 |
3-3 根据渐进增长率排序
a.
g
1
(
n
)
=
2
2
n
+
1
,
g
2
(
n
)
=
2
2
n
,
g_1(n)=2^{2^{n+1}},g_2(n)=2^{2^{n}},
g1(n)=22n+1,g2(n)=22n,
g
3
(
n
)
=
(
n
+
1
)
!
,
g
4
(
n
)
=
n
!
,
g_3(n)=(n+1)!,g_4(n)=n!,
g3(n)=(n+1)!,g4(n)=n!,
g
5
(
n
)
=
(
lg
n
)
!
,
g_5(n)=(lg n)!,
g5(n)=(lgn)!,
g
6
(
n
)
=
n
lg
lg
n
,
g
7
(
n
)
=
(
lg
n
)
lg
n
,
g_6(n)=n^{lglg n},g_7(n)=(lg n)^{lg n},
g6(n)=nlglgn,g7(n)=(lgn)lgn,
g
8
(
n
)
=
n
2
n
,
g_8(n)=n2^n,
g8(n)=n2n,
g
9
(
n
)
=
e
n
,
g_9(n)=e^n,
g9(n)=en,
g
10
(
n
)
=
2
n
,
g_{10}(n)=2^n,
g10(n)=2n,
g
11
(
n
)
=
(
3
2
)
n
,
g_{11}(n)=(cfrac{3}{2})^n,
g11(n)=(23)n,
g
12
(
n
)
=
2
2
lg
n
,
g_{12}(n)=2^{sqrt{2lg n}},
g12(n)=22lgn,
g
13
(
n
)
=
n
3
,
g_{13}(n)=n^3,
g13(n)=n3,
g
14
(
n
)
=
4
lg
n
,
g
15
(
n
)
=
n
2
,
g_{14}(n)=4^{lg n},g_{15}(n)=n^2,
g14(n)=4lgn,g15(n)=n2,
g
16
(
n
)
=
n
lg
n
,
g
17
(
n
)
=
lg
(
n
!
)
,
g_{16}(n)=n{lg n},g_{17}(n)=lg (n!),
g16(n)=nlgn,g17(n)=lg(n!),
g
18
(
n
)
=
n
,
g
19
(
n
)
=
2
lg
n
,
g_{18}(n)=n,g_{19}(n)=2^{lg n},
g18(n)=n,g19(n)=2lgn,
g
20
(
n
)
=
(
2
)
lg
n
,
g_{20}(n)=(sqrt{2})^{lg n},
g20(n)=(2)lgn,
g
21
(
n
)
=
lg
2
n
,
g_{21}(n)=lg^2 n,
g21(n)=lg2n,
g
22
(
n
)
=
ln
n
,
g_{22}(n)=ln n,
g22(n)=lnn,
g
23
(
n
)
=
lg
n
,
g_{23}(n)=sqrt{lg n},
g23(n)=lgn,
g
24
(
n
)
=
ln
ln
n
,
g_{24}(n)=ln ln n,
g24(n)=lnlnn,
g
25
(
n
)
=
2
lg
∗
n
,
g
26
(
n
)
=
lg
∗
n
,
g
27
(
n
)
=
lg
∗
(
lg
n
)
,
g
28
(
n
)
=
lg
(
lg
∗
n
)
,
g_{25}(n)=2^{lg^* n},g_{26}(n)={lg^* n},g_{27}(n)={lg^* (lg n)},g_{28}(n)=lg({lg^* n}),
g25(n)=2lg∗n,g26(n)=lg∗n,g27(n)=lg∗(lgn),g28(n)=lg(lg∗n),
g
29
(
n
)
=
1
,
g
30
(
n
)
=
n
1
/
lg
n
,
g_{29}(n)=1,g_{30}(n)=n^{1/lg n},
g29(n)=1,g30(n)=n1/lgn,
b.
2
2
x
s
i
n
(
x
)
2^{2^{xsin(x)}}
22xsin(x)
3-4 渐进记号的性质
这里假设渐进正函数不包括常量,即。
a.不成立,对 f ( n ) = n , g ( n ) = n 2 f(n) = n,g(n)=n^2 f(n)=n,g(n)=n2而言, f ( n ) = O ( g ( n ) ) f(n)=O(g(n)) f(n)=O(g(n))但 g ( n ) ≠ O ( f ( n ) ) g(n)neq O(f(n)) g(n)=O(f(n))
b.不成立,对 f ( n ) = n , g ( n ) = n 2 f(n) = n,g(n)=n^2 f(n)=n,g(n)=n2而言, f ( n ) + g ( n ) = Θ ( n 2 ) f(n)+g(n)=Theta(n^2) f(n)+g(n)=Θ(n2)但 min ( f ( n ) , g ( n ) ) = n ≠ n 2 min(f(n),g(n))=nneq n^2 min(f(n),g(n))=n=n2
c.成立。由 f ( n ) = O ( g ( n ) ) f(n)=O(g(n)) f(n)=O(g(n))可得 f ( n ) < c g ( n ) f(n)<cg(n) f(n)<cg(n),当n足够大时有 lg f ( n ) < lg ( c g ( n ) ) = lg g ( n ) + lg c lg f(n)<lg(cg(n))=lg g(n)+lg c lgf(n)<lg(cg(n))=lgg(n)+lgc,取 g ( n 0 ) = c g(n_0)=c g(n0)=c,则 lg f ( n ) < lg g ( n ) + lg c = lg g ( n ) + lg g ( n 0 ) < 2 lg g ( n ) lg f(n)<lg g(n)+lg c=lg g(n)+lg g(n_0) <2lg g(n) lgf(n)<lgg(n)+lgc=lgg(n)+lgg(n0)<2lgg(n)
d.不成立。对 f ( n ) = 4 n , g ( n ) = n f(n) = 4n,g(n)=n f(n)=4n,g(n)=n而言, f ( n ) = O ( g ( n ) ) f(n)=O(g(n)) f(n)=O(g(n))但 2 f ( n ) = 2 4 n = 1 6 n 2^{f(n)}=2^{4n}=16^n 2f(n)=24n=16n, 2 g ( n ) = 2 n 2^{g(n)}=2^n 2g(n)=2n,显然 2 f ( n ) ≠ O ( 2 g ( n ) ) 2^{f(n)}neq O(2^{g(n)}) 2f(n)=O(2g(n))
e.不成立。假设成立,一定有 f ( n ) < c f ( n ) 2 f(n)<cf(n)^2 f(n)<cf(n)2,即存在c满足 f ( n ) > 1 c f(n)>cfrac{1}{c} f(n)>c1。因为 f ( n ) f(n) f(n)是正函数,如果 f ( n ) f(n) f(n)的最小值不趋于0,则一定存在c满足条件;如果 f ( n ) f(n) f(n)的最小值趋于0,就没有确定的c满足条件,所以不成立。
f.成立。由 f ( n ) < c g ( n ) f(n)<cg(n) f(n)<cg(n)可以推出 g ( n ) > 1 c f ( n ) g(n)>cfrac{1}{c}f(n) g(n)>c1f(n)
g.不成立。对 f ( n ) = 2 n f(n) = 2^n f(n)=2n而言, f ( n 2 ) = 2 n 2 = 2 n f(cfrac{n}{2})=2^{frac{n}{2}}=sqrt{2}^n f(2n)=22n=2n,显然 f ( n ) = ω ( f ( n 2 ) ) f(n)=omega(f(cfrac{n}{2})) f(n)=ω(f(2n))
h.成立。设 g ( n ) = o ( f ( n ) ) g(n)=o(f(n)) g(n)=o(f(n)),则有 f ( n ) ⩽ f ( n ) + g ( n ) < f ( n ) + c f ( n ) ⩽ ( c + 1 ) f ( n ) f(n)leqslant f(n)+g(n) <f(n) + cf(n)leqslant (c+1)f(n) f(n)⩽f(n)+g(n)<f(n)+cf(n)⩽(c+1)f(n)
3-5 O O O与 Ω Omega Ω的一些变形
a.非形式化地说, O ( g ( n ) ) O(g(n)) O(g(n))的否命题是存在c使得对某些n满足 f ( n ) ⩾ c g ( n ) f(n)geqslant cg(n) f(n)⩾cg(n),如果这些n是有限个,取这些n的最大值 n 0 n_0 n0,当 n > n 0 n>n_0 n>n0依然会满足 f ( n ) ⩽ g ( n ) f(n)leqslant g(n) f(n)⩽g(n)也即 O ( g ( n ) ) O(g(n)) O(g(n))。所以 O ( g ( n ) ) O(g(n)) O(g(n))的否命题一定是存在c使得对无穷多个n满足 f ( n ) ⩾ c g ( n ) f(n)geqslant cg(n) f(n)⩾cg(n),这正好是 Ω ∞ Omega^infin Ω∞的定义
b.使用
Ω
∞
Omega^infin
Ω∞的优点是可以刻画一些震荡发散函数的总体下界,缺点是下界不精确,总会存在
摸了
3-6 多重函数
摸了
最后
以上就是孤独蜡烛最近收集整理的关于《算法导论》练习与思考题第1-3章 (python版)第一章 算法在计算中的作用第二章 算法基础第三章 函数的增长的全部内容,更多相关《算法导论》练习与思考题第1-3章内容请搜索靠谱客的其他文章。
发表评论 取消回复