- 使用USB的数据导出功能,一种方式直接使用MCU的USB外设(且具有USB HOST)功能,MCU作为主机读取从机U盘;另一种方式,使用一个外置芯片,类似CH376这种(SPI接口或串口),芯片集成了文件系统和磁盘驱动,直接实现对U盘或SD卡的文件读写。
一、概述
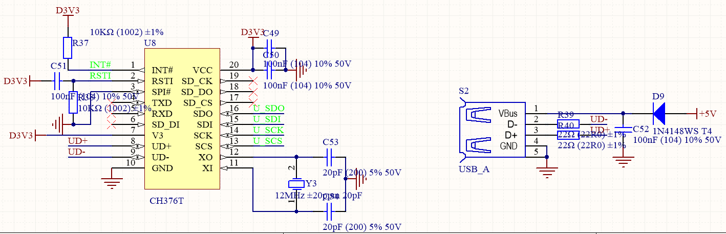
- CH376 是文件管理控制芯片,用于单片机系统读写 U 盘或者 SD 卡中的文件。
同时可以使用 CH376 操作 USB 键盘鼠标,以及打印机等各种 USB 设备。 - CH376 支持三种通讯接口:8 位并口,SPI 接口或者异步串口;
二、原理电路

三、步骤
- 芯片相关初始化和使用的例程参照沁恒官方例程即可(推荐使用VS Code打开工程),移植根目录的.c.h文件(SPI_SW.C/H、FILE_SYS.C/H、CH376INC.H…)到自己的工程中。更多具体操作参照CH376编程指南。
- https://download.csdn.net/download/Davidysw/16754214

1、要使用芯片,首先就得做好通讯驱动,做好SPI的相关引脚初始化和INT引脚初始化。这里使用的是软件模拟SPI。程序里需要对5个引脚初始化,首先是SPI引脚(数据输入SDO,数据输出SDI,时钟SCK,片选SCS)初始化,其次是产生中断信号的INT引脚。
void CH376_PORT_INIT( void ) /* 由于使用软件模拟SPI读写时序,所以进行初始化 */
{
GPIO_InitTypeDef GPIO_InitStructure;
RCC_AHB1PeriphClockCmd(RCC_AHB1Periph_GPIOH|RCC_AHB1Periph_GPIOI, ENABLE);
GPIO_InitStructure.GPIO_Pin = CH376_SCS_PIN; //CS
GPIO_InitStructure.GPIO_Mode = GPIO_Mode_OUT;
GPIO_InitStructure.GPIO_OType = GPIO_OType_PP; //设置引脚的输出类型为推挽输出
GPIO_InitStructure.GPIO_Speed = GPIO_Speed_2MHz;
GPIO_Init(CH376_SCS_GPIO, &GPIO_InitStructure);
GPIO_InitStructure.GPIO_Pin = CH376_SDI_PIN ;
GPIO_InitStructure.GPIO_Mode = GPIO_Mode_OUT;
GPIO_InitStructure.GPIO_OType = GPIO_OType_PP; //设置引脚的输出类型为推挽输出
GPIO_InitStructure.GPIO_Speed = GPIO_Speed_2MHz;
GPIO_Init(CH376_SDI_GPIO, &GPIO_InitStructure);
GPIO_InitStructure.GPIO_Pin = CH376_SCK_PIN;
GPIO_InitStructure.GPIO_Mode = GPIO_Mode_OUT;
GPIO_InitStructure.GPIO_OType = GPIO_OType_PP; //设置引脚的输出类型为推挽输出
GPIO_InitStructure.GPIO_Speed = GPIO_Speed_2MHz;
GPIO_Init(CH376_SCK_GPIO, &GPIO_InitStructure);
GPIO_InitStructure.GPIO_Pin = CH376_SDO_PIN ;
GPIO_InitStructure.GPIO_Speed = GPIO_Speed_2MHz;
GPIO_InitStructure.GPIO_Mode = GPIO_Mode_IN;
GPIO_InitStructure.GPIO_PuPd = GPIO_PuPd_NOPULL; //设置引脚不上拉也不下拉
GPIO_Init(CH376_SDO_GPIO, &GPIO_InitStructure);
GPIO_InitStructure.GPIO_Pin = CH376_INT_PIN; // 6 INT
GPIO_InitStructure.GPIO_Speed = GPIO_Speed_2MHz;
GPIO_InitStructure.GPIO_Mode = GPIO_Mode_IN; //输入
GPIO_InitStructure.GPIO_PuPd = GPIO_PuPd_UP;
GPIO_Init(CH376_INT_GPIO, &GPIO_InitStructure);
}
2、初始化引脚后需要先测试一下通讯是否成功,这是后续对U盘操作的关键之一,通讯必须要稳定。

UINT8 mInitCH376Host( void ) /* 初始化CH376 */
{
UINT8 res;
CH376_PORT_INIT( ); /* 接口硬件初始化 */
xWriteCH376Cmd( CMD11_CHECK_EXIST ); /* 测试单片机与CH376之间的通讯接口 */
xWriteCH376Data( 0x65 );
res = xReadCH376Data( );
xEndCH376Cmd();
if ( res != 0x9A )
{
rt_kprintf("CH376 Int Failedrn");
return( ERR_USB_UNKNOWN ); /* 通讯接口不正常,可能原因有:接口连接异常,其它设备影响(片选不唯一),串口波特率,一直在复位,晶振不工作 */
}
rt_kprintf("CH376 Int Successrn");
xWriteCH376Cmd( CMD11_SET_USB_MODE ); /* 设备USB工作模式 */
xWriteCH376Data( 0x06 );
CH376DelaymS( 20 );
res = xReadCH376Data( );
xEndCH376Cmd();
}
3、关键点二注意修改根据自己的工程环境修改延时函数mDelay0_5uS();

4、SPI通讯速率过快可适当减慢速度,硬件SPI直接配置相关寄存器即可,软件则加个延时。然后对应到CH376的SPI读写函数


5、现在就可以插上U盘进行测试了(自己尝试编写),调用FILE.C中的函数和CH376参考编程手册。FILE.C中的函数一般都有返回值,可以根据返回值来判断是否执行成功,或者没执行成功返回的错误码是什么,可以在CH376INC.H中查看。

举个例子,操作CH376读写U盘文件,错误返回值是0x22,根据查找是“获取中断状态并取消中断请求 ”,这肯定就与读写函数相关(产生中断信号),因此就注意查找读写函数哪部分是自己需要编写的内容(因为原厂提供的一般不会出错),只有延时函数是自己编写的,最初我只用了一个for循环简单模拟了一下延时,延时太短就产生了这个错误。


6、检测U盘是否连接、文件的创建、关闭,顺序写入都比较容易;开发过程中碰到比较费事的问题是,在原有文件中插入新的数据,经过测试发现插入新的数据如果与原有位置的数据量不同,这样就会覆盖后面的内容,因此要插入数据前需要先读后面的数据到缓冲区,插入完毕后,再向文件重新写入后面的数据(也可能有现成的插入数据函数,我没找到)。
7、开发过程中在文件的打开关闭中也遇到过问题,文件名要全大写,打开的文件名最好加上根目录(省去不必要开发过程中的错误)。
uint8_t FileName[] = {"/VI.CSV"};//不支持小写,需要加上绝对路径,不然关闭后再打开找不到文件
最后
以上就是爱笑豆芽最近收集整理的关于USB(CH376)使用笔记-U盘的数据读写一、概述二、原理电路三、步骤的全部内容,更多相关USB(CH376)使用笔记-U盘内容请搜索靠谱客的其他文章。
发表评论 取消回复