SD卡
- SD卡指令
- 响应
- 设置为spi模式
- 初始化
- 读取数据
- 写入数据
由于某芯片硬件不支持sd卡,无奈嫖sd卡底层,顺带了解一下sd卡(以前直接搬库)。
SD卡指令

sd卡一般为48位,最左边两位总是01,然后再试cmd,再接着指令参数,最后接上校验码和停止位1。
下面是常用指令:
- CMD0 : 卡复位。
- CMD8 : SEND_IF_COND
- CMD9 : 读取CSD数据
- CMD10 : 读取CID数据
- CMD12 : 停止数据传输
- CMD16 : 设置处理扇区
- CMD17 : 读取单个扇区
- CMD18 : 读取连续扇区
- CMD23 : 写入多个扇区时需要擦除
- CMD24 : 写入单个扇区
- CMD25 : 写入连续扇区
响应
每个指令都有他自己的响应,一共有3种形式,下面分别为R1,R2,R3。



设置为spi模式

sd卡有两种模式:sd卡模式和spi模式,默认情况下为sd模式。需要软件复位:将spi的速度设置为400k,然后至少延时74个时钟
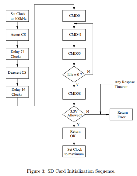
初始化
主要是CMD0, CMD1, CMD8, ACMD41, CMD58 and CMD59这几个指令。下表为指令以及响应。

初始化完成后就可以将spi速度拉高。
读取数据
单个扇区读取:
- 发送CMD17
- 接收数据
- 发送CMD12 停止传输
多个扇区读取:
- 发送CMD18
- 接收数据
- 发送CMD12 停止传输
写入数据
流程和读取数据类似,只是变为发送CMD23、CMD24。
参考资料:
- http://wiki.seabright.co.nz/wiki/SdCardProtocol.html
- https://ru.mouser.com/datasheet/2/196/Infineon-TriCore_Family_BR-ProductBrochure-v01_00–1605986.pdf
最后
以上就是轻松方盒最近收集整理的关于SD卡 SPI时序的全部内容,更多相关SD卡内容请搜索靠谱客的其他文章。
本图文内容来源于网友提供,作为学习参考使用,或来自网络收集整理,版权属于原作者所有。
发表评论 取消回复