我是靠谱客的博主 和谐大米,这篇文章主要介绍基于 Altium Designer18 绘制 STM32+SD 卡的电路原理图1 SD 卡2 绘制 STM32+SD 卡的系统原理图3 总结4 参考资料,现在分享给大家,希望可以做个参考。
文章内容:
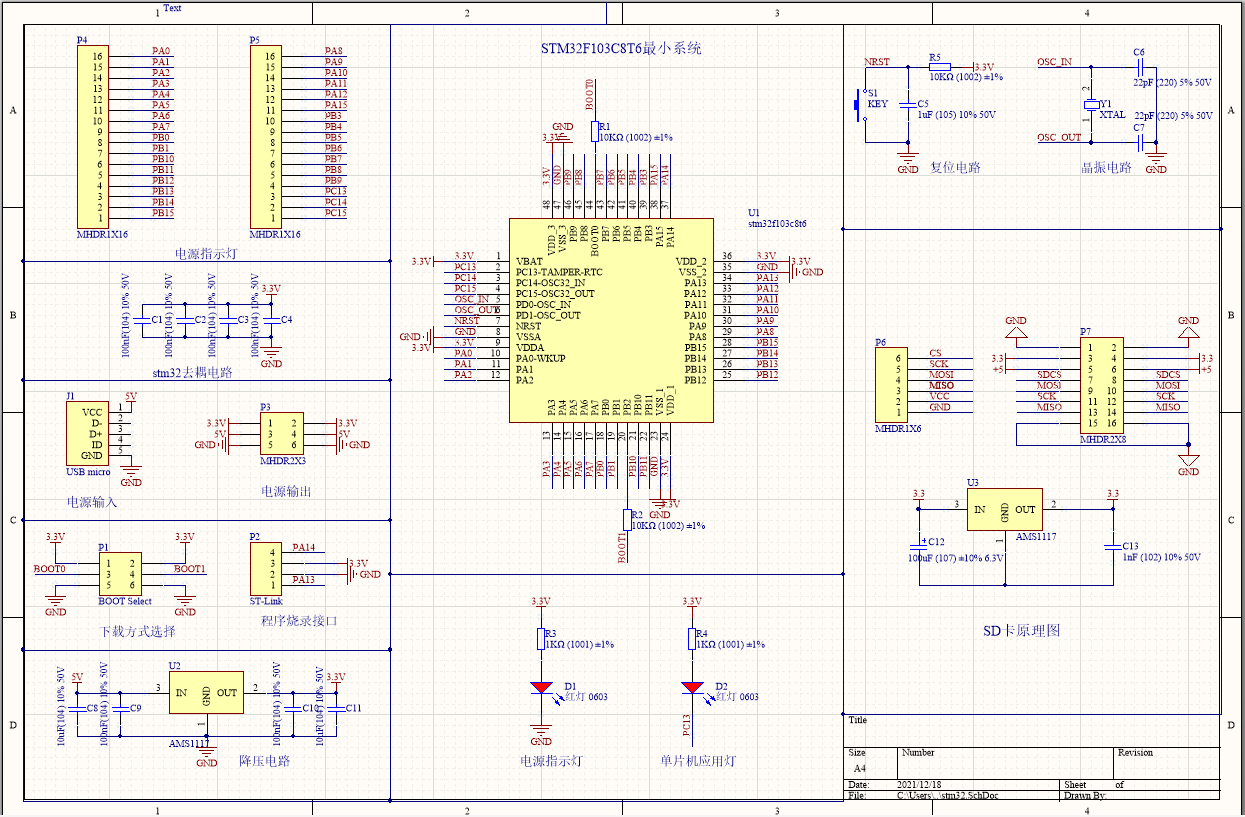
掌握电路原理图绘制,在使用 Altium Designer 绘制一个 stm32 最小系统的电路原理图基础上完成 STM32+SD 卡的系统原理图设计。
接上篇文章:安装 Altium Designer18 并用其绘制 stm32 最小系统的电路原理图
目录
- 1 SD 卡
- 1.1 SD 卡物理结构
- 1.2 SD卡的引脚定义
- 2 绘制 STM32+SD 卡的系统原理图
- 2.1 STM32 的系统原理图
- 2.2 绘制 STM32+SD 卡的系统原理图
- 2.3 最终结果
- 3 总结
- 4 参考资料
1 SD 卡
1.1 SD 卡物理结构
一张 SD 卡包括有存储单元、存储单元接口、电源检测、卡及接口控制器和接口驱动器 5 个部分。

- 存储单元是存储数据部件,存储单元通过存储单元接口与卡控制单元进行数据传输;
- 电源检测单元保证 SD 卡工作在合适的电压下,如出现掉电或上状态时,它会使控制单元和存储单元接口复位;
- 卡及接口控制单元控制 SD 卡的运行状态,它包括有 8 个寄存器;
- 接口驱动器控制 SD 卡引脚的输入输出。

1.2 SD卡的引脚定义
SD卡引脚功能详述:

- 注:
S:电源供给
I:输入
O:采用推拉驱动的输出
PP:采用推拉驱动的输入输出
2 绘制 STM32+SD 卡的系统原理图
2.1 STM32 的系统原理图
STM32 的系统原理图可以参考我的上篇博客:
安装 Altium Designer18 并用其绘制 stm32 最小系统的电路原理图
接下来直接在其基础上,绘制 SD 卡的系统原理图
2.2 绘制 STM32+SD 卡的系统原理图
- 选择器件
可以在右上角的 Libraries ,选择下载的元件库,在里面寻找器件

需要找到:
AMS1117:stm32f103c8t6 最小系统.SchLib 元件库中
P:Miscellaneous Connectors.IntLib 元件库中搜索 MHDR
C:Miscellaneous Devices LC.IntLib 元件库中搜索 0805 100uf - 连接结果

2.3 最终结果
STM32+SD 卡的电路原理图如下:

3 总结
在绘制之前需要了解 SD 卡的物理结构和引脚意义,考虑其与 STM32 之间的联系。
4 参考资料
- SD卡引脚 电路图及工作原理介绍
最后
以上就是和谐大米最近收集整理的关于基于 Altium Designer18 绘制 STM32+SD 卡的电路原理图1 SD 卡2 绘制 STM32+SD 卡的系统原理图3 总结4 参考资料的全部内容,更多相关基于内容请搜索靠谱客的其他文章。
本图文内容来源于网友提供,作为学习参考使用,或来自网络收集整理,版权属于原作者所有。
发表评论 取消回复