步进电机控制器设计
利用Quartus ii9.0设计一个具有四相单四拍,四相双四拍和四相八拍的脉冲分配器。
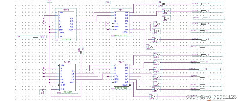
设计一个三选一数据选择器来控制pause信号选择工作方式,以及用两个74160与两个7447设计成计数器来对步进电机进行计数。
并用该软件对其进行了仿真。
报告设计说明书原理图程序

ID:68120649164702970
柠檬味的橘子

最后
以上就是动人路人最近收集整理的关于步进电机控制器设计 利用Quartus ii9.0设计一个具有四相单四拍,四相双四拍和四相八拍的脉冲分配器的全部内容,更多相关步进电机控制器设计内容请搜索靠谱客的其他文章。
本图文内容来源于网友提供,作为学习参考使用,或来自网络收集整理,版权属于原作者所有。
发表评论 取消回复