历年考点分布

概述
1、项目进度管理包括7个过程:(掌握)
①规划进度管理一为规划、编制、管理、执行和控制项目进度而制定政策、程序和文档过程。
②定义活动一识别和记录为完成项目可交付成果而需采取的具体行动的过程。
③排列活动顺序一识别和记录项目活动之间的关系的过程。
④估算活动资源一估算执行各项活动所需材料、人员、设备或用品的种类和数量的过程。
⑤估算活动持续时间一根据资源估算的结果,估算完成单项活动所需工期的过程。
⑥制订进度计划一分析活动顺序、持续时间、资源需求和进度制约因素,创建项目进度模型的
过程。
⑦控制进度一监督项目活动状态、更新项目进展、管理进度基准变更,以实现计划的过程。
其中:(1) (2) (3) (4) (5) (b)属于计划过程组:(7)属于监控过程组。
2、在某些项目(特别是小项目)中,定义活动、排列活动顺序、估算活动资源、估算活动持续
时间及制订进度计划等过程之间的联系非常密切,以至于可视为一个过程,由一个人在较短时
间内完成。(了解)
注:
博客:
https://blog.csdn.net/badao_liumang_qizhi
关注公众号
霸道的程序猿
获取编程相关电子书、教程推送与免费下载。
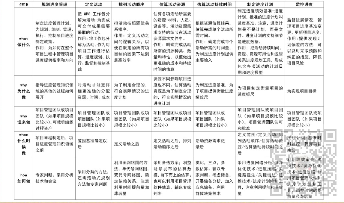
4W1H

项目进度管理过程
1、规划项目进度管理是为实施项目进度管理制定政策、程序,并形成文档化的项目进
度管理计划的过程,如何在整个项目过程中管理、执行和控制项目进度提供指南和方向。(掌握)
2、进度管理计划可以是正式或非正式的,非常详细或高度概括的(了解)
3、定义活动过程就是识别和记录为完成项目可交付成果而需采取的所有活动。将工作
包分解为活动,作为对项目工作进行估算、进度规划、执行、监督和控制的基础。(掌握)

5、活动属性包括活动标识、WBS标识和活动标签或名称;在活动属性编制完成时,可能
还包括活动编码、活动描述、紧前活动、紧后活动、逻辑关系、提前量与滞后量、资源
需求、强制日期、制约因素和假设条件。(了解)
6、排列活动顺序是识别和记录项目活动之间的关系的过程。定义工作之间的逻辑顺序,
以便在既定的所有项目制约因素下获得最高的效率。(掌握)
7、估算活动资源是估算执行各项活动所需的材料、人员、设备或用品的种类和数量
的过程。明确完成活动所需的资源种类、数量和特性,以便做出更准确的成本和持续时
间估算。估算活动资源过程与估算成本过程紧密相关。(掌握)
8、资源日历表明每种具体资源的可用工作日或工作班次的日历。(哪些资源可用一
人力、设备、材料等、何时可用、可用多久)。
9、估算活动持续时
根据资源估算的结果,估算完成单项活动所需工作时段数(也叫工期)的过程。
应该由项目团队中最熟悉具体活动的个人或小组(专家),来提供
活动持续时间估算所需的各种输入。估算是渐进明细的,准确性和质量会逐步提高,这
取决于输入数据的数量和质量;
10、活动持续时间估算是对完成某项活动所需的工作时段数的定量评估。持续时间估算
中不包括任何滞后量。在活动持续时间估算中,可以指出一定的变动区间(掌握)
11、制订进度计划是分析活动顺序、持续时间、资源需求和进度制约因素,创建项目进
度模型的过程。把活动、持续时间、资源、资源可用性和逻辑关系代入进度规划工具,
从而形成包含各个项目活动的计划日期的进度模型。(了解)
12、制订可行的项目进度计划,往往是一个反复进行的过程。经批准的最终进度计划将
作为基准用于控制进度过程(掌握)
13、进度基准是经过批准的项目进度计划,只有通过正式的变更控制程序才能进行变
更,用作与实际结果进行比较的依据。(掌握)
14、图形方式:横道图(也称为甘特图)、里程碑图、项目进度网络图、时标逻辑图
(也叫时标网络图)(掌握)
15、进度控制关注如下内容:(掌握)
①判断项目进度的当前状态。
②对引起进度变更的因素施加影响,以保证这种变化朝着有利的方向发展。
③判断项目进度是否已经发生变更。
④当变更实际发生时严格按照变更控制流程对其进行管理。
16、缩短活动的工期的方法:(掌握)
①赶工,投入更多的资源或增加工作时间,以缩短关键活动的工期。
②快速跟进,并行施工,以缩短关键路径的长度。
③使用高素质的资源或经验更丰富的人员。
④减小活动范围或降低活动要求。
⑤改进方法或技术,以提高生产效率。
⑥加强质量管理,及时发现问题,减少返工,从而缩短工期。
项目进度管理的技术和工具
1、项目规模的衡量

2、项目工作量和工期的估计
项目工作量和工期的估计,通常有以下几种方法:(掌握)
①DeIphi法
②类比估算法:适合评估一些与历史项目在应用领域,环境和复杂度等方面相似的项目,通过
新项目与历史项目的比较得到规模估计。由于类比估算法估计结果的精度取决于历史项目数据
的完整性和准确度
关键词:相似活动、历史数据、也是一种专家判断、也是整体估算、也是
自上而下的、成本较低、耗时较少,准确性也较低、项目详细信息不足时、在启动阶段
等价代码行=【(重新设计百分比+重新编码百分比+重新测试百分比)/3】 x已有代码行
比如:有10000行,假定30%需要重新设计,50%需要重新,70%需要重新测试,那么
其等价的代码行可以
[(30%+50%+70%) /3] x10000=5000等价代码行
即重用这10000代码相当于编写5000代码行的工作量。
③参数估算法:
一种基于历史数据和项目参数,使用某种算法来计算成本或工期的估算
技术。例如,对于设计项目,将图纸的张数乘以每张图纸所需的工时;或者对于电缆铺
设项目,将电缆的长度乘以铺设每米电缆所需的工时。参数估算的准确性取决于参数模
型的成熟度和基础数据的可靠性。可以针对整个项目或项目中的某个部分,并可与其
他估算方法联合使用。
关键词:历史数据、项目参数、统计关系、参数模型、基础数据、公式
④储备分析:
需考虑应急储备(有时称为时间储备或缓冲时间),并将其纳入项目进度
计划中,用来应对进度方面的不确定性。(掌握)
应急储备针对“已知一未知”风险,应急储备包含在基准中,项目经理有权使用。
管理储备针对“未知一未知”风险,管理储备不包含在基准中,但属于项目总持续
时间的一部分。使用管理储备可能需要变更进度基准。需要提出变更请求。
随着项目信息越来越明确,可以动用、减少或取消应急储备。
如果确定需要动用管理储备,动用的管理储备应该被纳入基准中。
3、确定依赖关系(掌握)
①强制性依赖关系(硬逻辑或硬依赖):
法律或合同要求的或工作的内在性质决定的依赖关系;
例如,在建筑项目中,只有在地基建成后才能建立地面结构;在电子项目中,必须先把原型制造出来,然后才
能对其进行测试。(项目团队不能违反)
②选择性依赖关系(首选逻辑、优先逻辑或软逻辑):
基于最佳实践建立的、或基于项目的某些特殊性质而采用的依赖关系(项目团队可自由选择)
如果打算快速跟进,应当审查相应的选择性依赖关系。
③外部依赖关系:
项目活动与非项目活动之间的依赖关系,往往不在项目团队的控制范围内。
例如,软件项目的测试活动取决于外部硬件的到货;
建筑项目的现场准备,可能要在政府的环境听证会之后才能开始。(项目团队不可控)
④内部依赖关系:
是项目活动之间的紧前关系,在项目团队的控制之中。例如,只有机器组装完毕,团队才能对其测试。(项目团队可控)
4、前导图法

在前导图法中,每个节点的活动会有如下几个时间

6、箭线图法
6、在箭线图法中,基本原则:
①网络图中每一活动和每一事件都必须有唯一的一个代号,即网络图中不会有相同
的代号。
②任两项活动的紧前事件和紧后事件代号至少有一个不相同,节点代号沿箭线方向
越来越大。
③流入(流出)同一节点的活动,均有共同的紧后活动(或紧前活动)。
7、虚活动,在网络图中由一个虚箭线表示。虚活动不消耗时间,也不消耗资源,
只是为了弥补箭线图在表达活动依赖关系方面的不足。(掌握)

7、单代号网络图与双代号网络图的区别
单代号网络图和双代号网络图的区别:
1、前导图(PDM)/单代号网络图
用节点表示活动,用箭线表示活动之间的关系
一项活动前的活动为紧前活动,后面的活动为紧后活动
活动之间可以表达四种依赖关系
2、箭线图(ADM)/双代号网络图
用箭线表示活动,活动之间用节点连接
有虚活动

8、制订项目计划步骤
①项目描述
②项目分解与活动界定
③工作描述
④项目组织和工作责任分配
⑤工作排序
⑥计算工作量
⑦估计工作持续时间
⑧绘制网络图
⑨进度安排(了解)
9、关键路径
10、关键链法
关键链法(CCM)是一种进度规划方法,允许项目团队在任何项目进度路径
上设置缓冲,以应对资源限制和项目的不确定性。这种方法建立在关键路径法之上,
考虑了资源分配、资源优化、资源平衡和活动历时不确定性对关键路径的影响。关
键链法引入了缓冲和缓冲管理的概念。关键链法中用统计方法确定缓冲时段,作为
各活动的集中安全冗余,放置在项目进度路径的特定节点,用来应对资源限制和项
目不确定性。
关键链法增加了作为“非工作活动”的持续时间缓冲,用来应对不确定性。
放置在关键链末端的缓冲称为项目缓冲用来保证项目不因关键链的延误而延误。
其他缓冲,即接驳缓冲,则放置在非关键链与关键链的接合点,用来保护关键链
不受非关键链延误的影响。应该根据相应活动链的持续时间的不确定性,来决定每
个缓冲时段的长短。一旦确定了“缓冲活动”,就可以按可能的最迟开始与最迟完
成日期来安排计划活动。
关键链法不再管理网络路径的总浮动时间,而是重点管理剩余的缓冲持续时间与
剩余的活动链持续时间之间的匹配关系。(掌握)
11、资源优化技术

12、进度压缩技术
12、进度压缩技术是指在不缩减项目范围的前提下,缩短进度工期,以满足进度
制约因素、强制日期或其他进度目标。包括:(掌握)
①赶工:通过增加资源,以最小的成本增加来压缩进度工期的一种技术。例子包括:
批准加班、增加额外资源或支付加急费用,来加快关键路径上的活动。只适用于那些
通过增加资源就能缩短持续时间的,且位于关键路径上的活动。赶工并非总是切实
可行,它可能导致风险和/或成本的增加。
②快速跟进:一种进度压缩技术,将正常情况下按顺序进行的活动或阶段改为至少
是部分并行开展。例如,在大楼的建筑图纸尚未全部完成前就开始建地基。快速跟
进可能造成返工和风险增加。它只适用于能够通过并行活动来缩短项目工期的情况。
13、计划评审技术

三点估算例题

14、分析进度偏差与项目进度计划的调整
14、分析进度偏差(掌握)
①分析产生进度偏差的工作是否为关键活动
②分析进度偏差是否大于总时差
③分析进度偏差是否大于自由时差
②项目进度计划的调整
15、项目进度计划的调整往往是一个持续反复的过程,有以下几种方法:(掌握)
①关键活动调整法。
②非关键活动调整法。
③增减工作项目法。
④资源调整法。
15、时标网络图

进度管理案例分析
一、经常出现的问题
(1)团队成员没有及早参与,需求分析耗时长,要早期参与进项目
(2)经验不足,进度计划制定不准,采取有效的历时估算方法和网络计划技术,制定进度计划
(3)考虑项目期间特定时期会对进度产生影响
(4)没有及时让开发部参与项目早期工作,需求分析耗时过长
(5)项目经理经验不足,进度估算不准确
(6)资源与配置不足
(7)没有充分利用分配项目资源
(8)在安排进度时未考虑法定节假日的因素
(9)仅仅依靠某项目来估算项目的历时根据不充分
(10)没有对项目的技术方案、管理计划进行详细的评审、需求没有经过确认
(11)增加人人员经验不足、沟通存在问题、加班使得人员的工作效率降低
二、解决方案
(1)向公司申请增加资源,或使用经验丰富的员工;
(2)优化网络图,重排活动之间的顺序,压缩关键路径长度;
(3)临时加班(赶工),尽可能补救耽误的时间或提升资源的利用效率;
(4)将部分阶段的工作改为并行、内部流程优化;
(5)变更原来的进度计划。根据前阶段的绩效,对后续工作重新估计,修订计划,并
得到项目干系人同意;
(6)加强同项目干系人的沟通;
(7)加强对交付物、项目阶段工作的及时检查和控制,避兔后期出现返工;
(8)尽可能调配非关键路径上的资源用于关键路径上的任务;
(9)优化外包、采购等环节并全程监控。
最后
以上就是如意铅笔最近收集整理的关于信息系统项目管理师-项目进度管理考点笔记历年考点分布概述4W1H的全部内容,更多相关信息系统项目管理师-项目进度管理考点笔记历年考点分布概述4W1H内容请搜索靠谱客的其他文章。

发表评论 取消回复