文章目录
- 前言
- 一、 电路分析基础
- 第1章 电路的概念及基本定律
- 第2章 电阻电路的一般分析方法
- 第3章 电路分析的几个定理
- 第4章 动态电路的分析方法
- 第5章 正弦稳态电路分析
- 二、模拟电子技术基础
- 第6章 半导体器件的基本特征
- 第7章 晶体管基本放大电路
- 第8章 负反馈放大电路
- 第9章 集成运算放大器基础
- 三、数字逻辑电路基础
- 第12章 集成逻辑门电路
- 第13章 组合逻辑电路的分析与设计
前言
提示:电路与电子技术这门课是大一下学分最多的一门课,有5个学分,要好好复习哦~
以下是本篇文章正文内容,欢迎纠错和补充!
一、 电路分析基础
第1章 电路的概念及基本定律
1、集中参数原件:
特点:原件外形尺寸远小其正常工作频率所对应的波长。
2、基尔霍夫定律
基尔霍夫电流定律(KCL):
任一时刻,流入一个结点的电流总和等于从这个结点流出的电流总和。
基尔霍夫电压定律:
任一时刻,沿闭合电路的电压降的代数和为零。
正负:
支路电压的参考方向与绕行方向一致为正。
关联、非关联

3、电路元件
(1)电阻
和初中高中同。
电导:
G=1/R
GU=I。
(2)独立电源
非理想电压源:
(与高中同)

电压源与电流源的转化

(3)动态元件
电容和电感的串并联性质相反。
电感的串并联性质与电阻相同。

(4)受控电源

第2章 电阻电路的一般分析方法
1、电阻的Y-△等效变换
Y型:

△型:


2、电阻电路功率及负载获得最大功率的条件

Rs=R时,
负载获得最大功率为:P=Us²/4R
3、电路中各电位的计算
(1)电位与电压关系:
电压=电位差

(2)电位的选择

4、网孔分析法:

左端:
自电阻:
以网孔1为例:把网孔一的所有电阻加起来乘 im1
互电阻:同向正,反向负。
右端:
电压升为正,降为负。
本质:IR=U
5、节点分析法:

(G1+G2)Un1:把直接和Un1相连的电导都加起来
-G2Un2:Un1与其他节点的公共部分
本质:GU=I
6、弥尔曼定理
只适用于两个结点。
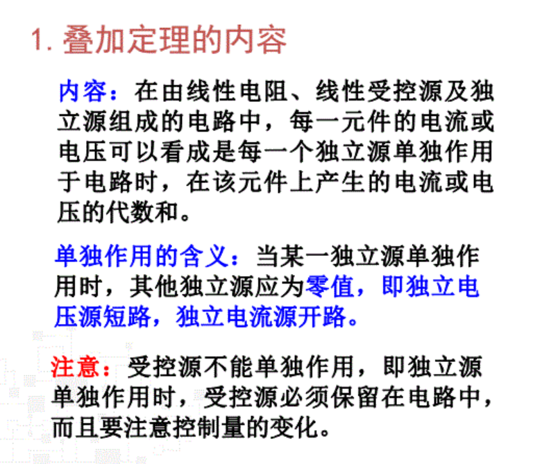
第3章 电路分析的几个定理
1、叠加定理

独立电压源短路:用导线把电压源短接。
独立电流源开路:把与电流源相连的导线剪断。

2、置换定理
不怎么考。

3、戴维南定理
本质:任意线性电路可转成电压源与电阻串联的电路。

(1)求等效电压源电压
等效电源电压=开路电压。
(2)求等效电阻
方法一:短路电流法

方法二:外加电源法

得到 U=……I 的关系式
R=U/I
(U和I的比例即为R)
4、诺顿定理
本质:任意线性电路可转成电流源与电阻并联联的电路。

(1)求等效电流源电流
短路电流法

(2)求等效电阻
与戴维南定理中求等效电阻的方法相同。
※戴维南定理和诺顿定理常用短路电流法求等效电阻。
第4章 动态电路的分析方法
1、一阶电路的分析:
(1)零输入响应:
定义:无信号作用,由初始时刻的储能所产生的响应。

其中y为U或I。
电容电路:τ=RC
电感电路:τ=L/R
电阻电路:τ=R
(2)零状态响应:
定义:初始时刻无储能,由初始时刻施加于网络的输入信号所产生的响应。

t=4τ时,电容电压衰减到零。
三要素法:



全响应=零输入+零状态
2、二阶电路的分析:
振荡情况判断:

第5章 正弦稳态电路分析
1、对于sin(wt+θ)和cos(wt+θ),转为向量形式时要注意:
(1)函数名要统一
(2)w要一样
2、U∠θ的加减乘除
(1)加减:对应坐标相加减
(2)乘除:模相乘(U*U),对应角度相加(∠θ+∠θ)
3、当有效值U=Um/sqrt(2)时,转化为Um∠θ进行运算,最后再乘回sqrt(2),转化为三角函数形式。
(小孩与该小孩的儿童手表的对应关系)
3、R、L、C的阻抗与导纳
ZR=R;
ZL=JwL;
ZC=1/jwC=-j/wC
1/ j=-j
阻抗的倒数为导纳。
二、模拟电子技术基础
第6章 半导体器件的基本特征
1、NPN和PNP型的判断

2、要背的公式
Ie=Ib+Ic
α=Ic/Ie
β=Ic/Ib
第7章 晶体管基本放大电路
1、放大:
发射极正偏,集电极反偏。
2、3中放大电路:
共发射极、共集电极、共基极
3、直流分析:
直流通路:
(1)电容视为开路
(2)电感视为短路
(3)信号源为电压源视为短路,为电流源视为开路,但电源内阻保留。
4、交流分析:
交流通路:
(1)电容视为短路
(2)无内阻的在直流电源视为短路。(去直流,把电位借到零电位点)
5、放大电路的静态分析:
(1)图解法


(2)解析法
静态时基极电流
IBQ=(Ucc-UBE)/Rb
硅管:UBE=0.7V
锗管:UBE=0.2V
微变等效电路与输入输入出电阻
求放大电路输入输出电阻的步骤:
1、画等效电路。(Ucc接地,记住课本的基本结构)
2、求输入电阻:


将输入信号短路,Us变为0,Ib变为0;在负载RL出加电压U0,输入电阻等于Rc

第8章 负反馈放大电路
1、正负反馈
判断依据
Ie=Ib+Ic
当Ib增时,Ic看作不动,看Ie增
看Ic时,Ib增,Ie不动,看Ic减。
2、直流、交流反馈(不直接考)
3、电压、电流反馈
电压反馈:
反馈端与输出端不为晶体管的同一极
电流反馈:
反馈端与输出端为晶体管的同一极
4、串联、并联反馈
串联反馈:
反馈信号与输入信号不再晶体管同一极
并联反馈:
反馈信号与输入信号在晶体管同一极
5、负反馈对输入、输出电阻的影响
(1)串联负反馈使输入电阻提高
(2)并联负反馈使输入电阻减小
(3)电压负反馈使输出电阻减小
(4)电流负反馈使输出电阻增大
第9章 集成运算放大器基础
虚短路:
U+=U-
虚断路
理想运放的输入电流为零
三、数字逻辑电路基础
(这部分暂时我也是挺懵逼的,欢迎大佬指教)
1、异或:(?)
2、奇偶校验

3、最小项与最大项
(与离散数学同)
4、逻辑函数化简
卡诺图
课本P252-P254页
第12章 集成逻辑门电路
老师:当成是之前所学知识的应用。
我:???
PPT课时60
第13章 组合逻辑电路的分析与设计
1、组合逻辑电路定义
任意时刻的输出稳定状态仅仅取决于该时刻的输入信号,而与输入信号作用前电路所处的状态无关。
2、与非门:
技巧:表达式上加两行弄成与非


最后
以上就是阔达发箍最近收集整理的关于【期末划重点】电路与电子技术基础前言一、 电路分析基础二、模拟电子技术基础三、数字逻辑电路基础的全部内容,更多相关【期末划重点】电路与电子技术基础前言一、内容请搜索靠谱客的其他文章。
发表评论 取消回复