一、 概述
前面我们介绍了CS9803GP半波式电路,发现该电路成本较高、稳定性差、功耗大且只适合接白炽灯,具有一定的局限性。所以本文介绍以BIS0001为核心的全波式电路应用于楼道照明控制,通过人体红外感应和检测环境亮度来控制楼道照明灯,以达到自动开关照明灯和节省电能的目的。该电路具有如下优点,BIS0001是SOP16封装体积小且工作电流只需50μA,电源采用串联稳压电路和LDO稳压IC稳定可靠,具有低成本和较好整机可靠性。
二、 电路和原理
1、 整体概括
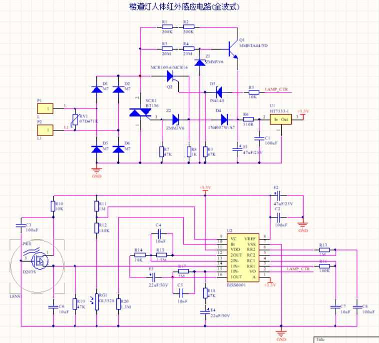
下图一是楼道灯人体红外感应电路(全波式)原理图,因该集成IC是通过全波整流串联型稳压供电,所为称为全波式。PRI1是红外感应探头,当有人体接近时会触发BIS0001控制可控硅点亮照明灯,但同时RG1需满足环境亮度,当点亮一段时间后便后自动熄灭。该电路主要由红外感应探头电路、BIS0001专用集成IC电路、全波整流电路、基本串联型稳压电路、LDO稳压电路和可控硅控制电路等部分组成。
图一
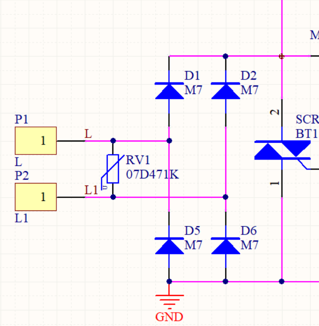
2、 全波整流电路解析
下图二是全波波整流电路,由D1、D2、D5和D6构成,~220V 无论正半周或负半周都会在D1或D2上为正电压,再经D5或D6回流回去,该电压是脉动直流电压,因为该处没滤波电容,整流过后的电压大致是198V是原先有效值220V的0.9倍。至于为何是0.9倍,那积分运算过后的结果。

图二
3、 基本串联型稳压电路解析
下图三是基本串联型稳压电路,由R1、R2、R3、R4、Q1和Z1构成,该电路主要负责在可控硅截止时为系统提供电源。当可控硅Q2和SCR1都截止时,SCR1电阻相当于无穷大,灯泡与它串联,这198V电压全部施加SCR1两极(SRC1为双向不分阴阳)上,实际查看SCR1手册参数是有漏电流0.1~0.5mA。而串联型稳压电路是并在SRC1上的,所以根据P=UI=198V * (0.1~0.5mA)= (19.8~99mW),最少能提供给串联型稳压电路输入功率为19.8mW,最多99mW是满足系统需求的。假设串联型稳压输出5V,那根据I=P/U=19.8mW/5V=3.96mA,实际电流是受R1、R2和Q1控制的,如果Q1完全导通,最大输出电流相当于I=U/R=198V/(200K+200K)=0.495mA,查看BIS0001和红外D203S的工作电流分别是50μA和24μA,完全满足需求,这也是整机低功耗所在关键原因。那串联型稳压电路是如何工作的呢?如何稳定输出电压呢?
图三
图四是典型的基本串联型稳压电路基本画法,三极管Q1是调整管、Z1是稳压管、R1和R2是Ic限流电阻决定最大输出电流,R3和R4是Q1的B极限流电阻和为它提供偏置电压。Q1的E极是输出电压端,负载是串接在E极上故称串联型,且负载电流Iz是由Ic和Ib共同决定的,因为Ic和Ib最终是流向Q1的E公共端,由于Ib电流很小可以忽略不计。要想串联型稳压电压工作,三极管Q1必须工作在放大状态线性区,根据电路图可以得出UL=Ui-Uce=Ui-IcRce,Ube=Ub-Ue=Uz-UL,Iz=Ic,Uz是基准电压,Rce是Q1的C和E极电阻,根据UL=Uz-Ube公式,可以得出稳压电压在UL=Uz-Ube=5.6V-0.7V=4.9V。
当输入电压Ui增加或者负载电流Iz减小时(根据UL=Ui-Uce=Ui-IcRce公式),使输出电压UL增大时,则三极管Q1的Ube减小(根据Ube=Ub-Ue=Uz-UL公式),从而使Ib、Ic都减小,Uce增加(相当于Rce增大)结果使UL基本不变。这一稳压过程可表示为:
Ui↑(或Iz↓)→UL↑→Ube↓→Ib↓→Ic↓→Uce↑→UL↑
同理,当Ui减小或Iz增大时,使UL减小时,通过与上述相反的调整过程,也可维持UL基本不变。
图四
Ube变化为何会引起Ib变化呢?这是由三极管的性质决定的,Ube与Ib的关系曲线图如图五,Ic的变化则由Ic=Ib*β决定的。

图五
从放大电路的角度看,该稳压电路一射极输出器(RL接于Q1的E极),其输出电压UL是跟随输入电压Ub=Uz变化的,因Ub是一稳定值,故UL也是稳定的,基本不受Ui与Iz变化的影响。该稳压电路,由于直接用输出电压的微小变化量去控制调整管,其控制作用较小,所以稳压效果不好,但其成本便宜,对性能不太要求的场合还是值得一用。
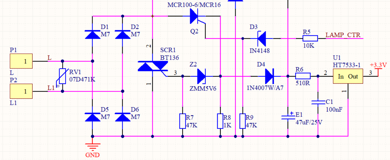
4、 可控硅控制灯泡电路解析
图六是可控硅控制灯泡电路分别由两个可控硅组成,S1是双向可控硅,该部分由SCR1、Z2和R7构成;Q2是单向可控硅,可承受600V高压和11A浪涌电流,该部分由Q2、D3和R5构成。Q2作为第一级控制灯泡并向LDO电路提供输入电压,Q2导通后便控制第二级SCR1导通,因为Q2通态电流只有0.8A,而要接更大的负载则需要SCR1导通,通常可控硅要承受的通态电流是灯泡点亮电流的两三倍以上。
具体控制如下,BIS0001的PIN2输出低电平时(接到R5一端),Q2的G极电压为0V不导通,Z2和R8处自然也没电压,SCR1也不会导通,灯泡是不会点亮的,此时系统还是由串联型稳压电路供电,D4和作用是隔离Z2以防触发SCR1。当BIS0001的PIN2输出高电平时(3.3V),通过R5、D3和R9使Q2导通(至于为何用二极管和这样的阻值是Q2的G极有电压要求),Q2的G极此时大概在0.8V左右。Q2导通后相当于198V电压直接通过它再到R8,最后流向灯泡把它点亮,同时把SCR1触发导通,SCR1两端相当于短接一样,实际导通电阻有几十毫欧姆,这两端电压就接近于0V,致使串联型稳压电路没有输入从而失效,系统由Q2阴极处输出供电,由于灯泡点亮电流远远大于SCR1的漏电流足以满足系统需求功率。
图六
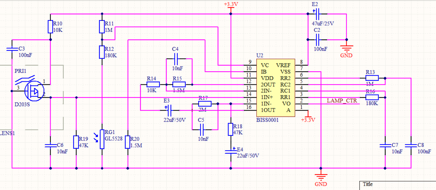
5、 BIS0001电路控制原理解析
下图七是BIS0001电路,是本电路的核心所在,BIS0001的工作电压在3V~5V,工作电流小于100uA,内置参考稳压,内设延迟时间定时器和封锁时间定时器,结构新颖,稳定可靠,调节范围宽。
PRI1是人体红外感应传感器,型号为D203S,工作波长在5-14μm,8.5-24μA极低的电流,实际应用时必须要盖上菲涅尔透镜以便聚焦等。U1的PIN9为环境光亮度采集,PIN14为PRI1的输入端,PIN3和PIN4为输出延迟时间Tx的调节端(Tx≈49152RC),PIN5和PIN6为触发封锁时间Ti的调节端(Ti≈24RC)。具体内容可查看手册。
BIS0001的基本原理就是PRI1感应到人体红外输出信号给PIN14,经常两个它内部两个运放调理信号及检测环境光亮度(PIN9电压>0.2V允许触发),当满足情况时点亮照明灯,达到一定时间后现熄灭它。当人体在站在同一处不动时,不会再次点亮,只有人体移动,PRI1感应到区域有温度变化才会再次点亮照明灯。

图七
6、 PCB Layout
(1)、布局

图八
(2)、印制板图

图九
三、 BOM表

图十
四、 技术参数要求
1、 接线电压: 市电220VAC
2、 白炽灯功率: 负载额定功率≤100W(严禁超载)
节能灯功率: 负载额定功率≤32W(严禁超载)
LED灯功率: 5W≤负载额定功率≤20W(严禁超载)
3、 接线说明:L端子火线进,L1端子火线出
五、 成品图
图十一
图十二
图十三
六、 问题和注意事项
1、 该电路看上去采用的元器件较多,但都是一些常用的器件,不单常用而且价格不贵也很方便采购。
2、 本电路能接白炽灯、节能灯和LED灯,对各类型灯额定功率要求不同使用时需要注意,安装要求与灯之间的距离大于0.5米。
3、安装时请勿带电操作。
七、 总结
该电路的原理及应用到此写作完毕,对于电子电路类初学者来说可能主要原理难点在串联型稳压电路和可控硅控制上,只要掌握基本电子电路定律进行推理就能大概理解清楚了。在实际的应用中是要做EMC测试的,故本文只做学习参考之用。
八、 下载地址:
git clone -b CZ101 https://github.com/chengzidun/blog.git
https://github.com/chengzidun/blog.git
https://download.csdn.net/download/chengzidun/19148805
免责申明: 作者难免技术水平有限,如有错误拒不承认,本文技术资料只适于学习和参考,不可商用,若要商用,不必告知我,跟我没一毛关系。
最后
以上就是欢呼樱桃最近收集整理的关于楼道灯人体红外感应电路(全波式)的全部内容,更多相关楼道灯人体红外感应电路(全波式)内容请搜索靠谱客的其他文章。
发表评论 取消回复