一、 概述
本电路应用于楼道照明控制,通过人体红外感应和检测环境亮度来控制楼道照明灯,以达到自动开关照明灯和节省电能的目的。采用专用的集成电路CS9803GP,其外围器件大大减少,节约了空间和成本及调试时间,提高整机可靠性。
二、 电路和原理
1、 整体概括
下图一是楼道灯人体红外感应电路(半波式)原理图,因该集成IC是用阻容降压半波整流供电,所为称为半波式。
PRI1是红外感应探头,当有人体接近时会触发CS9803GP控制可控硅点亮照明灯,但同时RG1需满足环境亮度,当点亮一段时间后便后自动熄灭。
图一
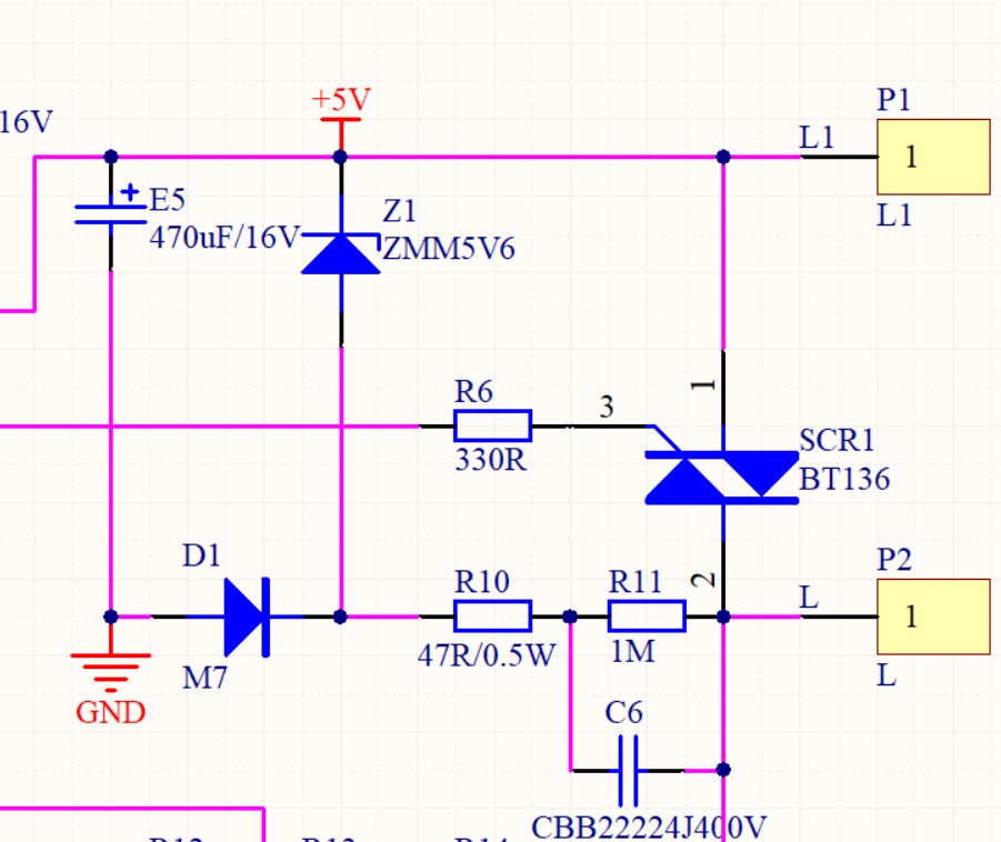
2、 阻容降压半波整流电路解析
下图二是阻容降压半波整流电路,由C6、R11、R10、D1、Z1和E5构成,这是一种低成本的非隔离小电流电源,它的输出通常可在几伏和到三几十伏,取决于所使用的齐纳稳压管。所能提供的电流大小正比于限流电容电量,那该电容可得到电流(平均值)如何计算呢?我们通过欧姆定律知道,电流I=U/R,U则是输入电压220VAC,R则是电容容抗Xc=1/(2πfc),f是工频50Hz,c即是电容容量,即I=U/Xc。因是半波整流,U需乘以0.44平均值系数,最终I=0.44U/Xc,经推算I=0.442202π50c≈30000c,假定电容为每微法可得到I=300000.000001=0.03A=30mA平均值。该电路的电容是采用CBB22224J400V型号,容量为0.22uF,故电流为I=300.22=6.6mA。
C6是降压电容(注意耐压必须高于220VAC的1.8倍以上,本电路是400V),R11是为关断电源后C6的电荷泄放电阻,D1是半波整流二极管,Z1是稳压二极管,E5是将半波整流后的脉动直流进行滤波平滑和储能(因为是半波整流总有半个周期是截止的,此时系统需要电容供电,一器二用所以该电容容量会选得比较大),R10是电源保护电阻,以防止短路过流。阻容降压电路是恒流源,内阻很大,若电流不足时系统电压急速下降,取决于电容电流和输入电流,最好电流大于系统所需的两三倍以上。

图二
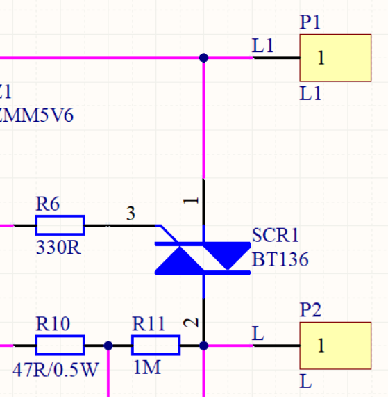
3、 双向可控硅控制灯泡电路解析
下图三是双向可控硅控制灯泡电路,由SRC1、R6、P1和P2构成,P1和P2是接线端子,P2是接交流电火线端,P1是交流电火线出端(就是接灯泡的其中一端,灯泡另一端是接零线)。R6的一端接CS9803GP的10PIN来控制SRC1的导通。

图三
由于图三不直观明显,请看下图四可控硅控制灯泡原理图。DS1是灯泡,假定是25W的白炽灯,图中蓝色粗线是实际接的导线。
当可控硅SCR1截止时理想下电阻无穷大,实际还是有漏电流,电压从火线进电流流经C6、R10、Z1和DS1,
25W白炽灯电阻为R=U2/W=220V2/25W=1936Ω,C6的容抗14468.63Ω,Z1的压降可忽略不计,该条支路电阻R总=1936+14468.63+47= 16451.63Ω,那电流I=U/R=220V/16451.63Ω≈13.37mA。DS1所得到的电压约为25.88V和电流都不足以点亮它,同时13.37mA足以给系统供电,根据CS9803GP手册耗电流在1mA以下。
当可控硅SCR1导通时,导通电阻大概在几个毫欧以内可以忽略不计,电压从火线进,这条支路电流流经SCR1和DS1,该电流为I=U/R=220V/1936Ω=113.63mA,白炽灯DS1电压为220V被点亮,113.63mA足以满足系统供电电流。可见在可控硅导通时给系统电流远大于截止时,导通供电电流取决于白炽灯功率,功率越小电流越小,功率越大电流越大,所以白炽灯不能取太小功率,也不能取太大功率,因为受可控硅通态平均电流(BT136S在4A)所限,一般小于它的两三倍。

图四
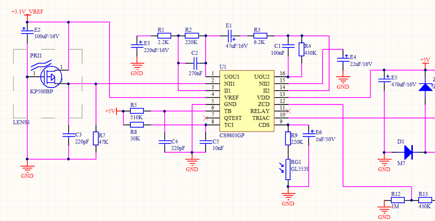
4、 CS9803GP电路控制原理解析
下图五是CS9803GP电路,是本电路的核心所在,CS9803GP的工作电压在4.5V~5.5V,工作电流小于1mA,内部时钟可通过外接振荡电阻和电容设定,内置稳压输出3.1V直接驱动PIR,集成过零检测,交流电源同步触发。
PRI1是人体红外感应传感器,型号为KP500B,工作波长在5-14μm,8.5-24μA极低的电流,实际应用时必须要盖上菲涅尔透镜以便聚焦等。U1的PIN12为过零检测,PIN9为环境光亮度采集,PIN6为接RC确定IC内部时钟,PIN8为可以调整输出控制的时间长短。具体内容可查看手册。
CS9803GP的基本原理就是PRI1感应到人体红外输出信号给PIN2,经常两个它内部两个运放调理信号及检测环境光亮度,当满足情况时点亮照明灯,达到一定时间后现熄灭它。
当人体在站在同一处不动时,不会再次点亮,只有人体移动,PRI1感应到区域有温度变化才会再次点亮照明灯。

图五
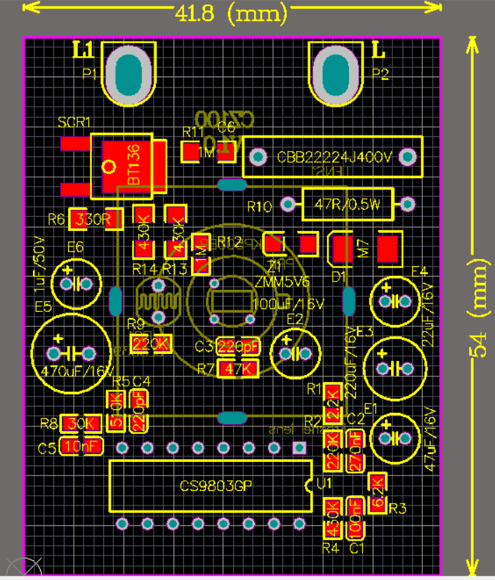
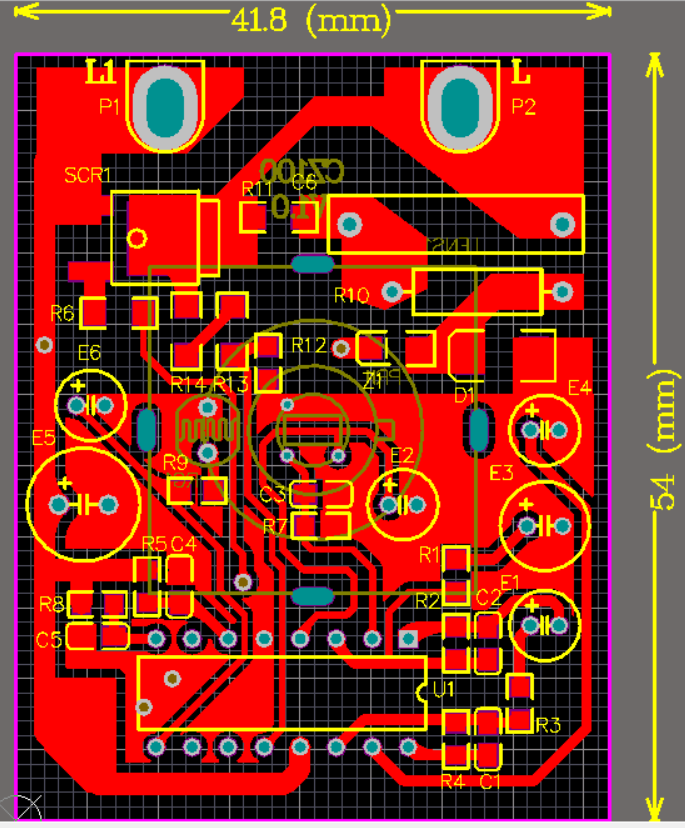
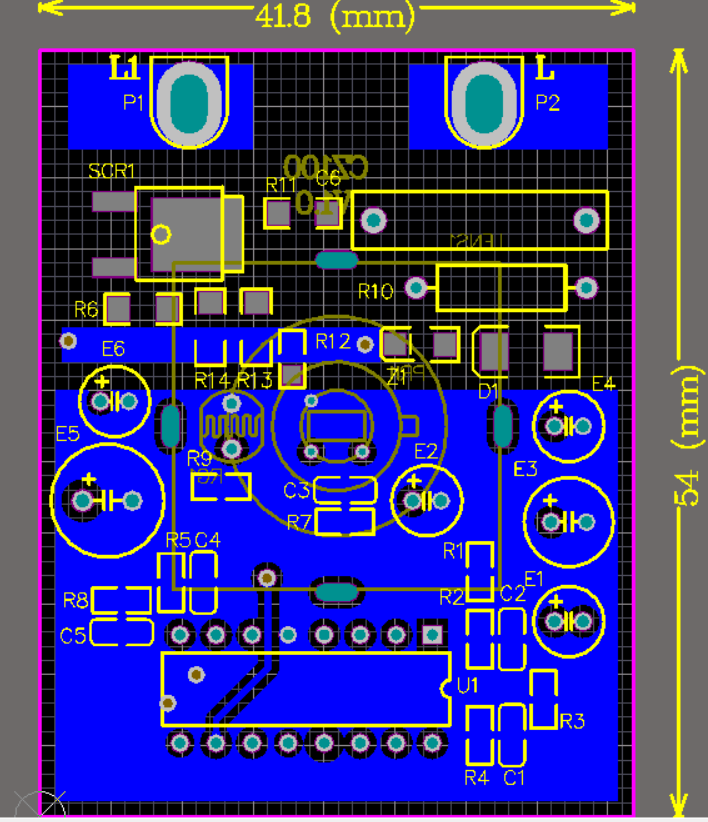
5、 PCB Layout
(1)、布局

图六
(2)、印制板图

图七 顶层

图八 底层
三、 BOM表

图九
四、 技术参数要求
1、 接线电压: 市电220VAC
2、 白炽灯功率: 25W≤负载功率≤250W(严禁超载)
3、 接线说明:L端子火线进,L1端子火线出
五、 成品图
图十
图十一
图十二
六、 问题和注意事项
1、 该电路采用CS9803GP专用集成IC,由于是DIP16的封装过大,过多占用PCB空间,同时供电电流1mA相比其它专用集成IC算大了,在节能方面一般,在价格方面也一般。
2、 由于采用阻容降压半波整流,电源方面稳定性不是很好,电容C6容量易受温度影响和长时间的流失都会导致系统供电电流减少,引发故障。同时,系统5V滤波储能是电解电容也是受温度影响很大,长时间电解液流失亦造成电压不稳,可能会导致照明灯忽闪忽亮,因为IC不断重启,IC上电复位会点亮一次照明灯,之后才熄灭。
3、 本电路不能接日光灯、节能灯和LED灯,只能接白炽灯,要求与灯之间的距离大于0.5米。
4、安装时请勿带电操作。
七、 总结
该电路的原理及应用到此写作完毕,整体没啥难度,在实际的应用中是要做EMC测试的,故本文只做学习参考之用。
八、 下载地址:
git clone -b CZ100 https://github.com/chengzidun/blog.git
https://github.com/chengzidun/blog.git
https://download.csdn.net/download/chengzidun/18924470
免责申明: 作者难免技术水平有限,如有错误拒不承认,本文技术资料只适于学习和参考,不可商用,若要商用,不必告知我,跟我没一毛关系。
最后
以上就是糟糕夕阳最近收集整理的关于楼道灯人体红外感应电路(半波式)的全部内容,更多相关楼道灯人体红外感应电路(半波式)内容请搜索靠谱客的其他文章。
发表评论 取消回复