具体要求:
1、按下启动按钮,进入时钟运行模式;按下停止按钮,系统清零停止工作(全部显示内容也都熄灭);
2、系统包括时钟、秒表和计时器三种功能模式,用三盏灯分别指示三种模式;设置一个模式切换按钮,按一次按钮,从时钟模式切换进入秒表模式,再按一次按钮,从秒表模式切换进入计时器模式,第三次按下按钮,从计时器模式切换进入时钟模式,继续按下切换按钮,则切换顺序如上所述;
3、时钟模式(24小时制):
(1)完成时、分、秒的计时和显示;按下启动按钮时,时钟从零时零分零秒开始计时;
(2)可通过按钮手动调整时、分、秒值;
(3)在正常工作过程中,不管切换到什么模式,时钟模式保持继续计时工作但不显示(对应模式指示灯及计时显示器都熄灭),只有在时钟模式下才显示。
4、秒表模式:
(1)秒表的计时范围是0S~59.99秒,计时精度是10ms;
(2)具有启动/停止开关,可暂停/继续。
5、计时器模式:实现一个60秒倒计时器,当计时器显示00,同时报警;计时器具有清零、启动、暂停/继续计时功能。
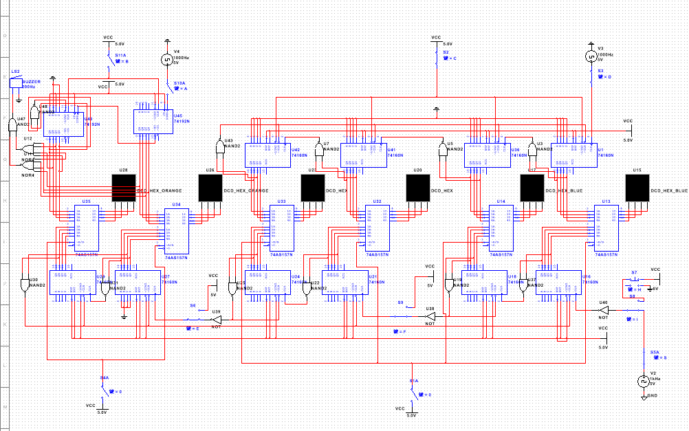
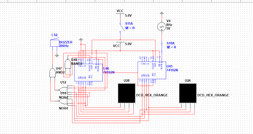
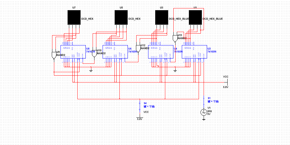
完整逻辑电路图:

秒表图:

计时器图:

电路优化:两片74157芯片实现三个系统共用一块数码管!!!
最后
以上就是甜蜜钢铁侠最近收集整理的关于multisim数字逻辑课程设计的全部内容,更多相关multisim数字逻辑课程设计内容请搜索靠谱客的其他文章。
本图文内容来源于网友提供,作为学习参考使用,或来自网络收集整理,版权属于原作者所有。
发表评论 取消回复