序列信号为01011,序列信号长度为5
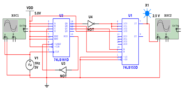
一、计数型序列信号发生器
由于序列信号长度为5,所以要考虑选用一个模5计数器,则应选取计数循环为011,100,101,110,111。
仿真实验电路图如下:

时钟信号频率设置为1Hz,周期为1秒,可以自行根据需要调节,便于对运行结果进行观察。在数据选择器的输出端连接一个提示灯,可以对运行的输出结果进行明显的反映。
时钟信号波形图:
输出结果波形图:
提示灯就如输出结果波形一样,灭一秒亮一秒,灭一秒亮两秒,即输出为01011。
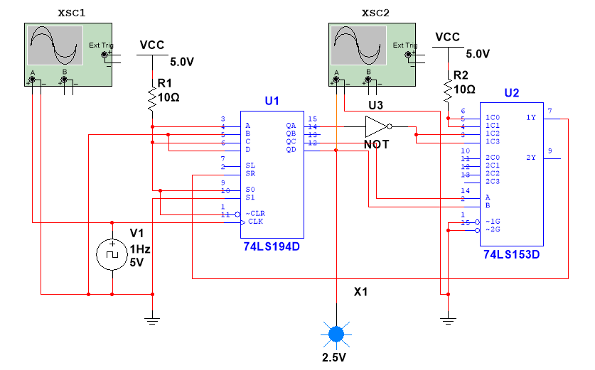
二、移存型序列信号发生器
序列信号长度为5,首先考虑使用三位移存寄存器,序列信号分组情况为:010,101,011,110,101,不能满足要求,不采用三位移存寄存器,使用四位移存寄存器,分组情况为:0101,1011,0110,1101,1010。
仿真实验电路图:
时钟信号波形图:
输出结果波形图:

最后
以上就是腼腆哑铃最近收集整理的关于计数型和移存型的具有自启动功能的01011序列信号发生器的全部内容,更多相关计数型和移存型内容请搜索靠谱客的其他文章。
本图文内容来源于网友提供,作为学习参考使用,或来自网络收集整理,版权属于原作者所有。
发表评论 取消回复