???? 前言:本实验基于STC89C52RC单片机,根据电路原理图编程控制数码管的静态和动态显示。由于51系列单片机结构大同小异,读者可根据此博客举一反三,实现所需完成的功能。
???? 目录:
- 一、数码管介绍
- 二、电路原理图分析
- 三、实现数码管静态显示
- 四、实现数码管动态显示
???? 实验所选单片机及结构展示(以普中C51为例,其他大同小异),本实验所操作的数码管模块位于图中序号①位置

一、数码管介绍
???? 数码管是一种半导体发光器件,其基本单元是发光二极管。本实验所用开发板包含八段数码管,通过点亮不同的数码管序列可以实现不同的数字/字母显示效果。如下图所示,点亮{A,B,C,D,E,F}段数码管,则可以实现显示数字0的效果

???? 数码管按发光二极管单元连接方式可分为共阳极数码管和共阴极数码管
☀️ 共阳数码管是指将所有发光二极管的阳极接到一起形成公共阳极(COM)的数码管。共阳数码管在应用时应将公共极COM接到+5V,当某一字段发光二极管的阴极为低电平时,相应字段就点亮,当某一字段的阴极为高电平时,相应字段就不亮
☀️共阴极数码管是指将所有发光二极管的阴极连接到一起形成公共阴极(COM)的数码管。共阴数码管在应用时应将公共极COM接到地线GND上,当某一字段发光二极管的阳极为高电平时,相应字段就点亮,当某一字段的阳极为低电平时,相应字段就不亮
☀️ 例:要实现在一位数码管显示数字0,若开发板板载为共阳极数码管,如上图所示,则在{小数点、G}输入高电平,其余引脚输入低电平即可实现;若开发板板载为共阴极数码管,则反之。本实验所用开发板板载为共阴极8位数码管,不同位数数码管实物图如下图所示:

???? LED数码管显示工作方式有两种:静态显示方式和动态显示方式。静态显示的特点是每个数码管的段选必须接一个8位数据线来保持显示的字形码。动态显示的特点是将所有数码管的段选线并联在一起,由位选线控制是哪一位数码管。从实现效果来说,静态显示方式即显示一位数字/字母,动态显示方式显示效果为多位数字/字母。动态显示方式原理是对多位数码管快速选择,每位数码管静态显示,利用发光管的余晖和人眼视觉暂留作用实现。
二、原理与电路图分析
2.1 数码管的段选
???? 本实验板板载每位八段共阴极数码管 ,通过点亮不同指定序列的数码管实现不同的数字/字母显示。下面给出共阴数码管的0-F段码数据表。如下图所示:

举例解释:为什么显示数字0的段选序列为 0x3f
0 : 0x3f
0x3f 二进制表示为 00111111 ,对应数码管每位8段,“. G F E D C B A”,用输出电平表示,小数点段与G段输出低电平,共阴极数码管输出为0。其他显示序列类推。
2.2 数码管的位选
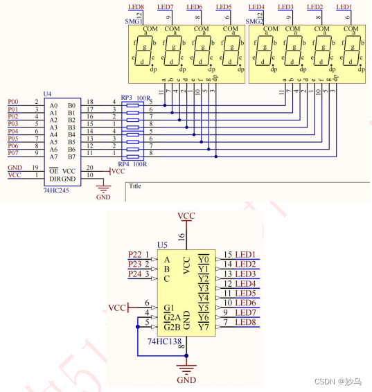
???? 本实验板板载八位数码管,单片机需输出位选信号选择哪位数码管进行显示,若每位数码管用单片机一个引脚进行控制,而每位八段需要用单片机八个引脚进行控制,则需要占用单片机16个引脚进行整个数码管系统的控制。因此,对于数码管系统的位选,为减少对单片机引脚的占用,外接一个74HC138译码器实现用三个引脚完成对八位数码管的选择。38译码器如下图所示:

三八译码器原理为:三位二进制正好可以表示八个数。本实验板用P2.2、P2.3、P2.4三个引脚来对八位数码管系统进行位选。如输入"111"选中第八位数码管
2.3 电路图分析

74HC245芯片作用介绍
上面电路图中,在单片机引脚与数码管系统中还通过了一块74HC245芯片。这是因为共阴极数码管的非公共端阳极接在IC芯片的I/O上,而IC芯片的驱动能力往往是比较小的。74HC245芯片可以为单片机输出信号增加驱动能力
显示原理
根据上面电路图可以分析得出:使用单片机 P22、P23、P24引脚对数码管系统进行位选,使用单片机P0端口的引脚对选择位对应数码管进行段选。
三、实现数码管静态显示
???? 本实验使用SMG1最左边那个数码管作为静态数码管,因为单片机IO口外部都增加了外部上拉电阻,因此P22、P23、P24引脚,默认就是高电平,根据38译码器输出特点,此时Y7引脚(LED8)输出有效。控制代码如下:
/**************************************************************************************
实验名称:静态数码管实验
实验现象:下载程序后“数码管模块”最左边数码管显示数字0
***************************************************************************************/
#include "reg52.h"
typedef unsigned int u16; //对系统默认数据进行重定义
typedef unsigned char u8;
#define SMG_A_DP_PORT P0 //使用宏定义数码管段码口
//共阴极数码管显示0-F的段码数据
u8 gsmg_code[17]={0x3f,0x06,0x5b,0x4f,0x66,0x6d,0x7d,0x07,
0x7f,0x6f,0x77,0x7c,0x39,0x5e,0x79,0x71};
void main()
{
SMG_A_DP_PORT=gsmg_code[0];//将数组第一个数据赋值给数码管段选口
while(1)
{
}
}
实验现象

四、实现数码管动态显示
???? 数码管动态显示的本质是多位静态快速显示,利用视觉残留实现动态显示。需要段选和位选同时其作用。实现代码如下:
/**************************************************************************************
实验名称:动态数码管实验
实验现象:下载程序后“数码管模块”显示01234567
***************************************************************************************/
#include "reg52.h"
typedef unsigned int u16; //对系统默认数据类型进行重定义
typedef unsigned char u8;
#define SMG_A_DP_PORT P0 //使用宏定义数码管段码口
//定义数码管位选信号控制脚
sbit LSA=P2^2;
sbit LSB=P2^3;
sbit LSC=P2^4;
//共阴极数码管显示0-F的断码数据
u8 gsmg_code[17]={0x3f,0x06,0x5b,0x4f,0x66,0x6d,0x7d,0x07,
0x7f,0x6f,0x77,0x7c,0x39,0x5e,0x79,0x71};
/*******************************************************************************
* 函数名 : delay_10us
* 函数功能 : 延时函数,ten_us = 1时,大约延时10us
* 输入 : ten_us
*******************************************************************************/
void delay_10us(u16 ten_us)
{
while(ten_us--);
}
/*******************************************************************************
* 函数名 : smg_display
* 函数功能 : 动态数码管显示
*******************************************************************************/
void smg_display(void)
{
u8 i=0;
for(i=0;i<8;i++)
{
switch(i)//位选
{
case 0: LSC=1;LSB=1;LSA=1;break;
case 1: LSC=1;LSB=1;LSA=0;break;
case 2: LSC=1;LSB=0;LSA=1;break;
case 3: LSC=1;LSB=0;LSA=0;break;
case 4: LSC=0;LSB=1;LSA=1;break;
case 5: LSC=0;LSB=1;LSA=0;break;
case 6: LSC=0;LSB=0;LSA=1;break;
case 7: LSC=0;LSB=0;LSA=0;break;
}
SMG_A_DP_PORT=gsmg_code[i];//传送段选数据
delay_10us(100);//延时一段时间,等待显示稳定
SMG_A_DP_PORT=0x00;//消音
}
}
void main()
{
while(1)
{
smg_display();
}
}
实验效果

感谢观看,如对内容有疑惑或补充,欢迎留言讨论,共同进步!!!

最后
以上就是大胆指甲油最近收集整理的关于基于C51实现数码管的显示的全部内容,更多相关基于C51实现数码管内容请搜索靠谱客的其他文章。
发表评论 取消回复