我是靠谱客的博主 自觉荔枝,这篇文章主要介绍linux驱动实现led灯循环闪烁总结_LED灯数字电路LED闪光灯交替闪烁信号灯三闪信号灯,现在分享给大家,希望可以做个参考。

之前所说的LED灯电路都是模拟电路,现在再来说说LED灯数字电路,虽然两种不同类型的电路都能达到共同目的,但是个人觉得还是数字电路相对好理解些,因为只要弄懂芯片的原理,电路就不难理解了;同时也可对照之前的LED灯模拟电路来看看,看看有何区别。

LED闪光灯

这是一款用门电路组成的低频多谐振荡器,它将输出的脉冲加以放大,用来驱动一只发光二极管,可以组成一个LED式闪光灯电路,电路原理图如图所示。

8d5fec4fa65897ff7ba0765018f2bcbc.png

LED闪光灯原理图

原理简介

该电路由一只六反相器4069芯片组成,用其中的两个反相器IC1A、IC1B和C1、R1等组成一个多谐振荡器。其振荡频率为:f=1/(2.2R1C1),按电路图中的数值,其振荡频率约为0.45HZ。

由多谐振荡器输出的振荡脉冲经IC1C缓冲,加至由IC1D、IC1E、IC1F并联组成的门电路放大器后,驱动发光二极管LED1发光。

由于本闪光器的发光时间约占整个脉冲周期的1/2,所以耗电很小,闪光时耗电电流仅6mA左右,故此闪光电路可安装在某些需要注意的电器设备或仪器上,起警示作用。

实验提示

IC1D、IC1E、IC1F等3个门并联的目的是为了增加门电路的驱动功率,实际上4069的单个门也能驱动单只,并联后将可以同时驱动更多的LED点亮,或者带动更大一些的负载,本例只是起到一个讲解作用。

交替闪烁信号灯

这是一个对称方波的自激多谐振荡器。电路原理图见图所示。

bcdf3ee7a280001da771cf7a7126dbdb.png

交替闪烁信号灯原理图

原理简介

由于电路是对称形式,其产生的振荡波形占空比1:1,输出波形为方波,故称之为对称方波振荡器。

在电路中,IC1A的输出端(第3脚)经过定时电容C2耦合到IC1B的输入端(第5脚),同样IC2B的输出端(第4脚)经过电容C1耦合到IC1A的输入端(第2脚)。IC1A和IC1B虽然是与非门,但由于4011的第1脚和第6脚均接在高电平上,因此可以等效为非门。这样两个非门通过电容C1、C2互相耦合形成了正反馈闭环电路,两组定时电路R3、C1和R4、C2产生延时正反馈信号,去控制振荡器非门周期性的开通和关闭。

在电路中,振荡频率主要取决于定时元件的参数,当R3=R4=R,C1=C2=C时,则振荡频率的估算公式是:f=1/RC;振荡电路的周期约为:T=1/f=RC.

实验提示

定时电容C1、C2的取值范围较大,电容值越大,振荡频率越低 。本电路使用4069非门芯片也能达到同样效果。方波非门振荡器的振荡频率主要取决于两组定时电路中RC时间常数较小的那一组,因为当它最先完成充放电过程时,由它所控制的非门输出的电平发生变化,并由它引发定时电路相关的非门输入端电压的跃变,控制另一个非门提前进入下一个暂稳态,因此方波非门振荡器的频率几乎不受RC时间常数较大一组的影响。

本电路中的4011仅使用两组与非门,另外两组未用到的与非门的输入端不要悬空,应接高电平或低电平。

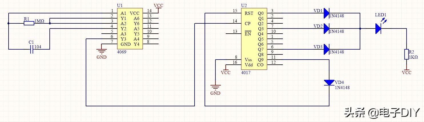
三闪信号灯

这是一个循环周期内可以使LED闪烁3次,且3次闪烁间隔不等的电路。电路制作比较简单,只需知道芯片每个引脚的作用,那么理解电路就简单了,电路如下图所示。

07c04e6a886ab4edea13fc4dd4ee1629.png

三闪信号灯原理图

电路组成

此电路由4069芯片与C1、R1组成非门自激多谐振荡器,4069作为振荡器开关环节,R1、C1定时电路产生延时正反馈信号,去控制开关环节周期性地开关。再经过4069芯片第6脚的反相,缓冲后,像计数器4017提供时钟脉冲,使它的输出端由Q0-Q9依次输出高电平。发光二极管LED1通过隔离二极管VD1、VD2、VD3分别与输出端Q0、Q2、Q7相连,输出端Q9通过VD4与复位端RST相连。

工作原理

接通电源后,U2芯片(4017)的第3脚Q0端首先输出高电平,通过VD1使LED1发光。

当第1个时钟脉冲输入后,Q1输出高电平,Q0恢复为低电平,LED1熄灭。

当第2个时钟脉冲输入后,Q1输出高电平,Q0恢复为高电平,LED1熄灭。

当第3~6个时钟脉冲输入后,LED1均熄灭不发光。

当第7个时钟脉冲输入后,Q7输出的高电平,通过VD3,再次点亮LED1。

当第8个时钟脉冲输入后,Q7恢复为低电平。

当第9个时钟脉冲输入后,Q9输出高电平,该高电平加至第15脚复位端RST,使计数器复位,Q0又输出高电平使LED1发光。其余输出端均为低电平。

如此循环,就形成了“闪两次稍停顿一下,再闪一次”这样循环的三闪光发光状态。

实验提示

在电路中,4017输出端的选择可以自行调整,VD1~VD4均可接在不同的Q输出端上,可以实现单闪、双闪,甚至多闪的效果,选择不同的输出端组合,LED呈现的闪烁间隔时间也会不同。

只要注意4017的各个输出端,在驱动同一个负载时,均需要通过二极管隔离后再与LED相连,而不要直接将各输出端并联,以防止电路出现问题导致芯片受损。

4069和4017芯片未用到的引脚,可不做处理,只需把需要用到的引脚接好就行了。

部分电路连线比较多,需要认真装配,仔细检查后再通电测试!!!

最后

以上就是自觉荔枝最近收集整理的关于linux驱动实现led灯循环闪烁总结_LED灯数字电路LED闪光灯交替闪烁信号灯三闪信号灯的全部内容,更多相关linux驱动实现led灯循环闪烁总结_LED灯数字电路LED闪光灯交替闪烁信号灯三闪信号灯内容请搜索靠谱客的其他文章。

本图文内容来源于网友提供,作为学习参考使用,或来自网络收集整理,版权属于原作者所有。
点赞(195)

评论列表共有 0 条评论

立即
投稿
返回
顶部