文章目录
- 序言
- 完整仿真电路图
- 1、 设计要求
- 2、主要器件
- 3、设计原理
- 4、设计实验及其原理
序言
抢答器作为一种工具已经广泛的应用于各种智力和知识竞赛场合。在竞
赛文体娱乐活动抢答活动中能准确、公正、直观的判断出抢答者,并通过抢
答者的指示灯显示数码显示和警示显示等手段指示出第一抢答者。
本设计为一种五人智力抢答器,其主要运用数字芯片及简单的门电路实
现了数显抢答的功能,并且采用了数码显示管直接指示剩余时间,自动锁存
显示结果的设计思想能够直观的实现五人参赛每人一个按钮主持人一个按
钮,按下就开始每人一个发光二极管抢中者灯亮有人抢答时,喇叭响两秒钟
题时限为 10 秒钟从有人抢答开始,用数码管倒计时间 0、9、8······1、0 倒计
时第二次到 0 的时候,喇叭发出两秒声响。因而本抢答器具有显示直观、不
需要人为干涉的特点。
完整仿真电路图
(图片用手机看可能不清晰,建议用电脑查看)

1、 设计要求
(1)五人参赛每人一个按钮,主持人一个按钮,按下就开始;
(2)每人一个发光二极管,抢中者灯亮;
(3)有人抢答时,喇叭响两秒钟:
(4)答题时限为 10 秒钟,从有人抢答开始,用数码管倒计时间,0、9、
8······10;倒计时至 0 的时候,喇叭发出两秒声响。
2、主要器件
D 触发器——6 个 JK 触发器——1 个
与门——4 个 与非门——2 个
或非门——3 个 非门——5 个
或门、异或门——各 1 个 计数器——2 个
显示译码器——1 个 三极管 NPN——2 个
蜂鸣器——2 个 NE555——1 个
二极管——6 个 电容、电阻——若干个
3、设计原理
(1)思维导图
(2)D 触发器的功能表

4、设计实验及其原理
(1)振荡电路
和数字电子钟的振荡原理相同,在 NE555 的电源输入端借一个与非门,
与引脚分别于选手的开关输出相连,从而实现在有选手抢答时,才会振荡,
使后面的计数真正实现从 0,9,8······0,避免了选手按下开关,0 马上变成 9的错误现象。其电路图如下。


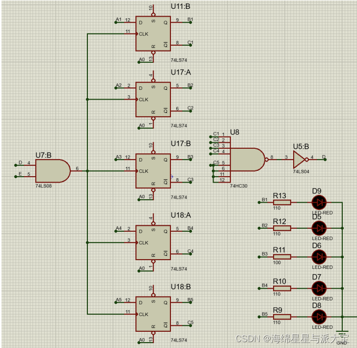
(2)锁存电路
由 5 个 D 触发器构成的抢答电路(锁存电路,初始 Q 为 0,Q‘为 1),当
裁判的按键按下时,任意选手最先按下,其抢答灯亮,当其他选手在按下按钮
时,其抢答灯没有反应(因为第一个选手按下按钮时,其对应的 Q’为低电平,
从而经过与门后,输出低电平给各D触发器的CLK 导致后面的选手抢答无效),
每个 D 触发器的 0 复位端接在裁判的的开关,当裁判的按上按钮时,发生复
位,可进行下一步的抢答。电路图如下。

(3)显示电路
当选手抢答时,其对应的抢答灯亮,脉冲输入上面计数器的 CLK,计数器
开始计数,且蜂鸣器响两秒。当计数到 8 时,JK 触发器触发,蜂鸣器停止响,
当计数到 0 时,上面那个 D 触发器触发,计数停止。下面的计数器开始计数,
且蜂鸣器响,当计数器响两秒时,停止响,且停止计数。在裁判按下按钮后,
电路恢复原始状态,可继续实现抢答功能。电路图如下。

最后
以上就是机智台灯最近收集整理的关于【数字电子电路基础】智力竞赛抢答器的全部内容,更多相关【数字电子电路基础】智力竞赛抢答器内容请搜索靠谱客的其他文章。
发表评论 取消回复