-
JK触发器和D触发器可以用来搭建T触发器

-
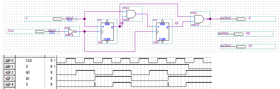
米里型,下降沿触发在时钟端接反相器,调用器件为
TFF,分析方法写出三组方程然后画出状态表

-
摩尔型与输入无关,波形更光滑

-
可以看出即使只用两个触发器状态输出依然是很复杂的
最后
以上就是凶狠老虎最近收集整理的关于quartus仿真17:T触发器的时序逻辑电路的全部内容,更多相关quartus仿真17:T触发器内容请搜索靠谱客的其他文章。
本图文内容来源于网友提供,作为学习参考使用,或来自网络收集整理,版权属于原作者所有。
JK触发器和D触发器可以用来搭建T触发器

米里型,下降沿触发在时钟端接反相器,调用器件为TFF,分析方法写出三组方程然后画出状态表

摩尔型与输入无关,波形更光滑

可以看出即使只用两个触发器状态输出依然是很复杂的
以上就是凶狠老虎最近收集整理的关于quartus仿真17:T触发器的时序逻辑电路的全部内容,更多相关quartus仿真17:T触发器内容请搜索靠谱客的其他文章。
发表评论 取消回复