功能
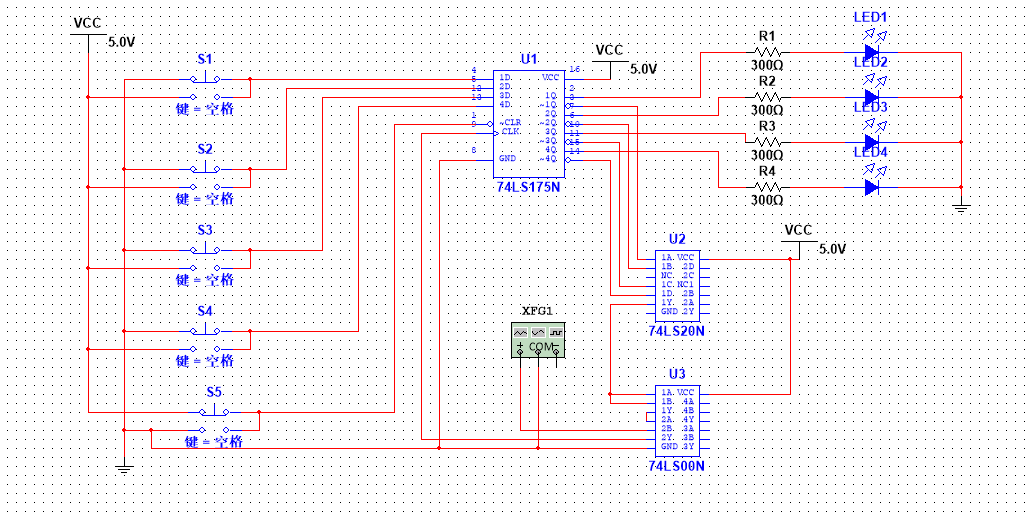
1)抢答器最多可供4名选手参赛,编号为1-4号,各队对应用一个按钮S1-S4中一个控制,并设置一个清零和抢答控制开关S5,该开关由主持人控制。
2)抢答器具有锁存功能,直到主持人,清零。
3)开关S作为清零及抢答控制开关(由主持人控制),当开关S被按下时抢答电路清零,当开关S松开后这允许抢答,输入抢答信号由抢答按钮开关S1-S4实现。
4)有抢答信号输入,即开关S1-S4中的任意一个开关被按下时,对应的LED灯变亮,此时再按其它任何一个开关被按下均无效,指示灯依旧“保持”第一个开关按下时所对应的状态不变。
5)记忆功能。电路能够保存第一个按下开关者的信号,让其对应的信号灯自动保持长亮,从而答题者不用长按开关。并且该信号还要对屏蔽电路起作用。
6)屏蔽功能。当第一个灯亮起之后,电路能够使用记忆的信号,屏蔽掉其他后继答题者的开关信号,使其他的灯不会再亮.
7)恢复功能.主持人开关可以使电路恢复到初始状态。

用仿真软件Multisim打开直接运行,按下开关S1,S2,S3,S4就可以看到对应的LED亮。
电路下载连接:https://pan.baidu.com/s/1hppYb-nrRTkNdBEWIyRwqQ
最后
以上就是斯文母鸡最近收集整理的关于基于Multisim的四人抢答器设计与仿真的全部内容,更多相关基于Multisim内容请搜索靠谱客的其他文章。
本图文内容来源于网友提供,作为学习参考使用,或来自网络收集整理,版权属于原作者所有。
发表评论 取消回复