一、任务与要求
由一条主干道和一条支干道的汇合点形成十字交叉路口,为确保车辆安全、迅速地通行,在交叉路口的每个人口处设置了红、绿、黄三色信号灯。
(1)用红、绿、黄三色发光二极管作信号灯,用传感器或逻辑开关代替传感器做检测车辆是否到来的信号,设计制作一个交通灯控制器。
(2)由于主干道车辆较多而枝干道车辆较少,所以主干道处于常允许通行的状态,而支干道有车来才允许通行。当主干道允许通行亮绿灯时,支干道亮红灯。而支干道允许通行亮绿灯时,主干道亮红灯。
(3)当主、支干道均有车时,两者交替允许通行,主干道每次放行45s,支干道每次放行25s。设立45s和25s计时显示电路。
(4)在每次由亮绿灯变成红灯的转换过程中间,要亮25s的黄灯作为过渡,以使行驶中的车辆有时间停到禁止线以外。设置5s计时显示电路。
二、总体方案设计
- 设计思路
(1)在主干道和支干道的入口处设立传感器检测电路以检测车辆进出情况,并及时向主控电路提供信号,实验时可用数字开关代替。
(2)系统中要求有45s、25s和5s三种定时信号,需要设计三种相应的计时显示电路。计时方法可以用顺计时,也可以用倒计时。定时的起始信号由主控电路给出,定时时间结束的信号也输入到主控电路,并通过主控电路去启、闭三色交通灯或启动一种计时电路。
(3)主控制电路自然是本题的核心,它的输入信号一方面来自车辆检测信号,另一方面来自45s、25s和5s三种定时信号。
三、电路具体设计
本系统由秒脉冲电路、定时器电路、控制器电路、译码器电路与模式选择器电路五部分构成。
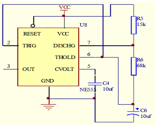
A.秒脉冲电路
本系统采用555定时器来构成秒脉冲信号发生器,其原理图如图所示:

B.控制器电路
根据实际情况和交通规则,当处于主干路交替进行通车时共有4种可能情况:
S0:主绿灯和支红灯——主干道通车
S1:主黄灯和支红灯——过渡时段
S2:主红灯和支绿灯——支干道通车
S3:主红灯和支黄灯——过渡时段
因此我们的主控制电路也需要分为4个状态,在此我们利用74ls160计数器循环显示4个状态。分别为00、01、10、11。再利用74ls138译码器对74ls160进行译码、让整个控制电路从0111、1011、1101、1110四个状态进行循环。
如图,计数器74ls160和译码器74ls138联级形成整个控制电路,利用定时器和一些逻辑门来控制控制电路的脉冲。
C.定时器电路的设计
定时器实质上是对秒脉冲的计数,由于交通灯是倒计时显示的,所以使用倒计时计数芯片。这里使用功能强大的74LS192芯片,它是一块可预置数十进制可逆计数芯片。
74LS192属8421BCD码的十进制计数器,其管脚顺序和功能表图所示。其中MR是异步清零端,高电平有效。PL是并行置数端,低电平有效,且在MR=0有效。CPU和CPD是两个时钟脉冲,当CPD=1,时钟脉冲由CPU端接入。并且MR=0,PL=1时,74LS192处于加法计数状态;当CPU=1,时钟脉冲从CPD端输入,且MR=0,PL=1时,74LS192处于减法计数状态;CPD=CPU=1时,计数器处于保持状态。TCU是进位端,TCD是借位端。其管脚图如图所示,功能表如图所示。


由于要显示2位数,所以需要两片74LS192级联组成,两块芯片采用同步级联方式,利用秒脉冲发生器电路接入个位计数器74ls192的CLK端,再联合控制器电路对74ls192芯片进行预置数,当芯片输出数据为00是让芯片置数为45,这样第00秒不会显示00而是显示45,通过与非门等逻辑门来使得控制器计数电路的四个状态分别对应74ls192的四个状态让其分别倒计数45秒、5秒、25秒、5秒,四个状态进行循环计数.
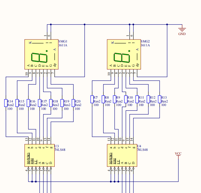
D.数码管显示电路的设计
本电路主要由译码器、限流电阻和数码管三部分组成。译码器主要是翻译定时器74ls192输出的二进制数。限流电阻起到保护数码管的作用,数码管起到显示作用。具体电路如图所示。

(1)数码显示电路主要时为了显示计数器的实时时钟,方法是用译码器对计数器的输出进行译码,然后输送到数码管显示。这里采用两片74LS48译码器和共阴极数码管组成数码显示电路。74LS48芯片是一种常用的七段数码管译码器驱动器,常用在各种数字电路和单片机系统的显示系统中。BI、RBI和LT接入高电平时,从A、B、C、D输入BCD码,输出相对应的二进制数值。
(2)共阴极数码管的公共端接低电平,其工作原理如图3.5.4.2所示,当相对于的段码输入高电平是,对应的段码就发光,接入译码器74ls48输入的二进制数时,数码管就显示相应的数字。

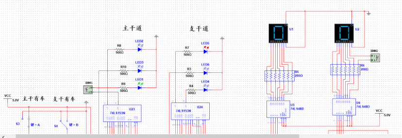
E.模式选择器电路的设计
利用两个双四选一数据选择器74ls153来实现交通灯系统三种模式的分配与选择,两个开关SW1和SW2分别控制数据选择器的两个选通端,再通过设计一些逻辑门来控制主控制电路与开关的联系。其电路原理图如图3.5.5.1所示。本系统各状态对应关系如表3.5.5.1所示。

74ls153是双4选一数据选择器。这种单片数据选择器/复工器的每一部分都有倒相器和驱动器,以使与或非门可以对完全互补的,在片的二进制译码数据进行选择。两个4线部分各有一个选通输入。其管脚图及功能表如图所示


四、仿真结果
1、电路原理图:

2、对应各要求的实验结果
(1)在主干道和支干道都有车的情况下,将要进行以下四种情况的切换:
A:主干绿灯支干红灯45秒。

B:主干黄灯支干红灯5秒
C:主干红灯支干绿灯25秒

D:主干红灯支干黄灯5秒
(2)当主干道有车支干道没车时,主干道常通行显示绿灯,支干道常闭显示红灯

(3)当主干道没车支干道有车时,主干道常闭显示红灯,支干道常通行显示绿灯
3、总系统动态显示视频:
交通信号灯控制器Multisim仿真
五、硬件测试:
1、PCB绘制:(资料中含带logo和不带logo版本)
(1)不带logo版本
二维显示

三维显示

(2)带logo版本
二维显示

三维背面显示(可添加自己的logo上去)

2、实物焊接与测试

六、相关资料获取方式:

关注微信公众号“电子荣耀”后台回复“交通灯”即可获取资料。
原文章链接
最后
以上就是彩色柠檬最近收集整理的关于基于数电的交通灯控制器的全部内容,更多相关基于数电内容请搜索靠谱客的其他文章。
发表评论 取消回复