上一篇博文介绍了本地视频采集,这一篇就介绍下音频采集流程,也是先介绍WebRTC原生的音频采集,再介绍Chromium源码对它的定制。
1. WebRTC原生音频采集
先介绍一下WebRTC中与音频采集貌似相关的接口概念:

结构上看起来是不是和视频Track的结构类似?不过前面提过,如果你以对称的思维,在此结构中找出与视频track相似的采集源和输出源,那就肯定无功而返了,LocalAudioSource对AudioSourceInterface的实现就是一个空实现,没有了音频源,那音频处理接口AudioProcessorInterface和输出接口AudioRenderer都成了无米之炊了。
这些接口先摆在这,可能类似于AudioCapturer的框架正在实现的途中,也可能这些接口有别的用处,比如远程音频流的抽象等,这里就暂且搁置,先记下有这回事吧。这里只谈WebRTC本地音频的采集处理。前面介绍音视频接口的时候也提到的,本地音频的采集由AudioDeviceModule接口统一封装:

AudioDeviceModule是个大而全的接口,恨不得将所有音频相关的接口都封装在里面(实际也差不多了),具体包括:枚举音频采集设备(Record)和播放设备(Playout)、设置当前的采集设备/播放设备、开始/停止音频的采集/播放、设置音频增益控制开关(AGC)等。AudioTransport是个关键的对外接口,负责音频数据的传入(调用NeedMorePlayData方法,供Playout使用)和输出(调用RecordedDataIsAvailable方法,数据由Record采集操作产生)。
AudioDeviceModuleImpl实现了AudioDeviceModule接口,创建的时候调用CreatePlatformSpecificObjects方法创建平台相关的AudioDeviceGeneric接口实现。该接口抽象了音频的采集和播放逻辑,在Windows平台下有两种实现方案:
-
AudioDeviceWindowsWave实现的是传统的Windows Wave APIs方案。
-
AudioDeviceWindowsCore实现的是Vista之后才支持的Windows Core Audio APIs方案。
此外,AudioDeviceModuleImpl还维护了一个AudioDeviceBuffer对象来管理音频数据的缓冲区,由它直接与对外接口AudioTransport交互。比如:
-
当AudioDeviceWindowsWave或者AudioDeviceWindowsCore需要播放音频数据的时候,会调用AudioDeviceBuffer的RequestPlayoutData方法请求播放数据,然后通过GetPlayoutData方法来获取刚请求到的数据。AudioDeviceBuffer的RequestPlayoutData就是调用AudioTransport接口的NeedMorePlayData方法来请求待播放的音频流数据。
-
当AudioDeviceWindowsWave或者AudioDeviceWindowsCore采集到音频数据后,会调用AudioDeviceBuffer的SetRecordedBuffer方法将采集到的音频数据传递进去,然后调用DeliverRecordedData方法来派发出去,该派发方法就是通过调用AudioTransport接口的RecordedDataIsAvailable来实现。
总之,音频采集模块处处都透露出大而全的结构设计。如果可以,真的应该细化一下概念设计,比如将音频采集和音频播放逻辑分离、音频输入和输出的接口拆分等等,那样才能谈得上结构设计。
【CSDN后台私信,免费分享】资料包括《Andoird音视频开发必备手册+音视频学习视频+学习文档资料包+大厂面试真题+2022最新学习路线图》等
2. Chromium对WebRTC的音频采集适配
根据WebRTC的本地音频接口设计,Chromium提供了一个WebRtcAudioDeviceImpl类来实现AudioDeviceModule接口,该类对象由PeerConnectionDependencyFactory负责创建和维护,结构如下:

如图所示,WebRtcAudioDeviceImpl摒弃了原生的AudioDeviceModuleImpl实现中大而全的设计,而是将音频采集和音频渲染逻辑分开,分别对应于WebRtcAudioCapturer和WebRtcAudioRenderer。
WebRtcAudioRenderer通过WebRtcAudioRendererSource接口的RenderData方法向WebRtcAudioDeviceImpl请求音频流数据来渲染,WebRtcAudioDeviceImpl将该请求转发给前面提到的对外交互接口AudioTransport。
WebRtcAudioCapturer封装音频采集逻辑,它将采集到的数据通过WebRtcLocalAudioTrack对象所持有的PeerConnectionAudioSink接口派发出去,WebRtcAudioDeviceImpl正是实现了该接口来接收音频采集数据,然后也是通过AudioTransport接口往外传递。
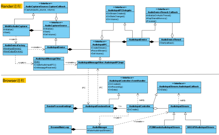
至于WebRtcAudioCapturer对象的持有者MediaStreamAudioSource和WebMediaStreamTrack,这里暂时有个概念就行,它们是Chromium对HTML5媒体流的实现接口。接下来仔细分析一下WebRtcAudioCapturer和WebRtcAudioRenderer两个关键类,毋庸置疑,它们都涉及到了特定平台实现,而且在Chromium中还跨越了Render和Browser进程。和介绍Chromium视频采集的模式一样,由于不是本文重点,这里只列出结构图,不打算详解,如果你有开发上的需要,可以照着该结构图细看源码。

这是WebRtcAudioCapturer采集音频数据的结构,牵涉到跨进程通信,结构还是非常复杂的。WebRtcAudioRenderer的结构就不准备介绍了,因为Chromium的这块设计非常具备对称性,基本上图中类命名中的Input改成Output就差不多是WebRtcAudioRenderer的架构了。
最后
以上就是精明板栗最近收集整理的关于WebRTC手记之本地音频采集的全部内容,更多相关WebRTC手记之本地音频采集内容请搜索靠谱客的其他文章。

发表评论 取消回复