一、JK触发器转换为D触发器
1.触发器特征方程

2.表达式化简

3.结论


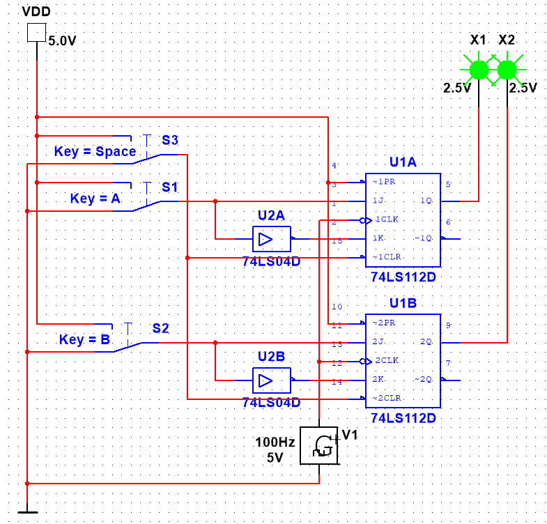
二、电路图

三、结果验证
| sapce | A | B | X1 | X2 |
|---|---|---|---|---|
| 0 | X | X | 0 | 0 |
| 1 | 0 | 0 | 0 | 0 |
| 1 | 0 | 1 | 0 | 1 |
| 1 | 1 | 0 | 1 | 0 |
| 1 | 1 | 1 | 1 | 1 |
最后
以上就是明亮柜子最近收集整理的关于电子电路设计——模式产生电路一、JK触发器转换为D触发器二、电路图三、结果验证的全部内容,更多相关电子电路设计——模式产生电路一、JK触发器转换为D触发器二、电路图三、结果验证内容请搜索靠谱客的其他文章。
本图文内容来源于网友提供,作为学习参考使用,或来自网络收集整理,版权属于原作者所有。
发表评论 取消回复