通过手动使用操纵盒在工件表面进行触测,得到不同类型的几何特征,叫做手动特征,
又称测量特征或测定特征。通过手动特征来获取几何特征的编程方式常称为自学习编程。
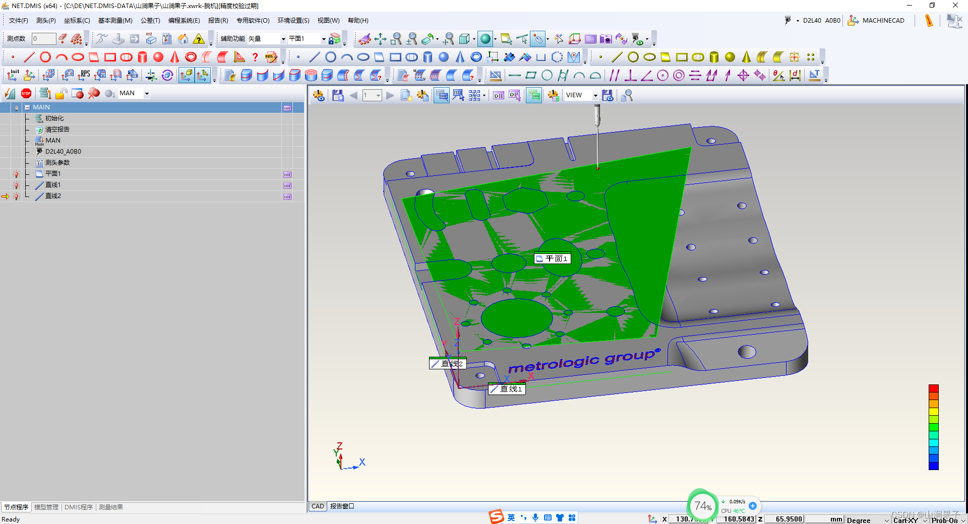
手动测量操作非常简单,用户只需要选择要测量元素,然后移动测量机的测头,使其与零件表面轻轻接触,接触点即被测量,软件计数器窗口的数字会增加,把碰到的点先存储下来,最后点击接受,即可完成元素测量。使用手操器在工件上采点做几何元素,为建立工件坐标系做准备!



手动测量模式
1.选择模式:选择测定特征
指定元素类型,即把元素类型图标按下,然后进行触测,确定后得到指定类型的测量特征。





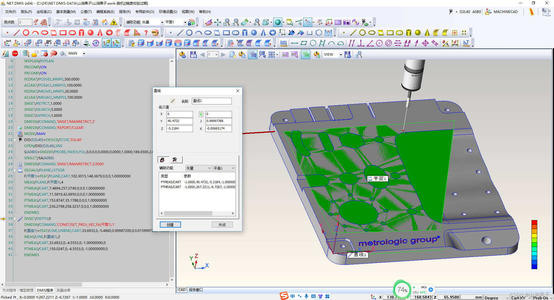
DMESW/COMAND,'SNSET/MANRETRCT,2.0000'
GEOALG/PLANE,LSTSQR
F(平面1)=FEAT/PLANE,CART,102.3015,148.3679,0,0,0,1.00000000
MEAS/PLANE,F(平面1),4
PTMEAS/CART,7.4694,257.2740,0,0,0,1.00000000
PTMEAS/CART,11.5819,42.6950,0,0,0,1.00000000
PTMEAS/CART,153.8747,35.1788,0,0,0,1.00000000
PTMEAS/CART,236.2798,258.3237,0,0,0,1.00000000
ENDMES
SNSET/DEPTH,0
DMESW/COMAND,'CONST/SET_PROJ_VEC,FA(平面1),1'
F(直线1)=FEAT/LINE,UNBND,CART,33.6933,0,-5.4860,0.99987200,0,0.01599972,0,-1.00000000,0
MEAS/LINE,F(直线1),2
PTMEAS/CART,33.6933,0,-4.5553,0,-1.00000000,0
PTMEAS/CART,150.0247,0,-4.5553,0,-1.00000000,0
ENDMES
SNSET/DEPTH,0
DMESW/COMAND,'CONST/SET_PROJ_VEC,FA(平面1),1'
F(直线2)=FEAT/LINE,UNBND,CART,0,40.4732,-5.2184,0,0.99997788,-0.00665174,-1.00000000,0,0
MEAS/LINE,F(直线2),2
PTMEAS/CART,0,40.4732,-5.9725,-1.00000000,0,0
PTMEAS/CART,0,267.2211,-5.9725,-1.00000000,0,0
ENDMES
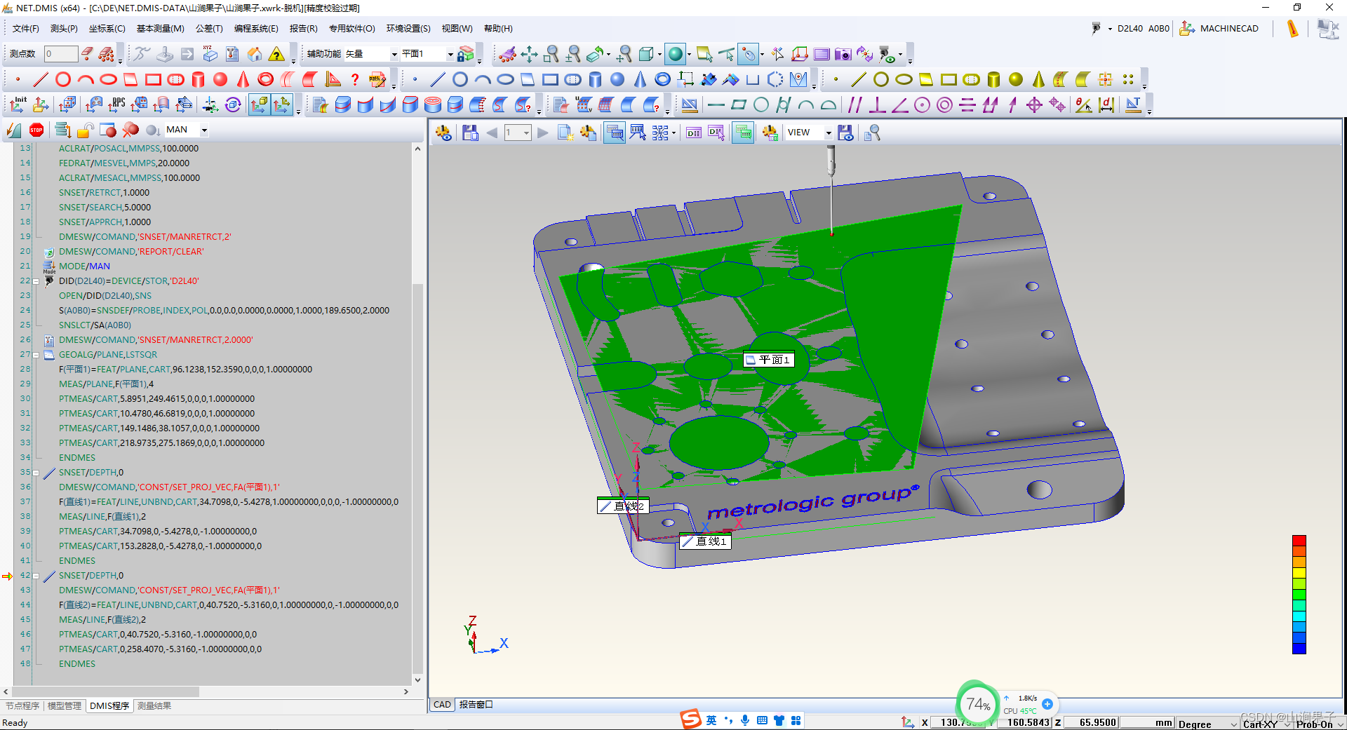
2.智能判别模式
智能识别: 脱机编程时采完点后点击该键或点击键盘 End 键可直接智能识别生成元素。
不需要指定元素类型,直接触测,确定后软件根据测点位置和方向,自动推测出测量特征的类型。




MODE/MAN
DID(D2L40)=DEVICE/STOR,'D2L40'
OPEN/DID(D2L40),SNS
S(A0B0)=SNSDEF/PROBE,INDEX,POL,0.0,0.0,0.0000,0.0000,1.0000,189.6500,2.0000
SNSLCT/SA(A0B0)
DMESW/COMAND,'SNSET/MANRETRCT,2.0000'
GEOALG/PLANE,LSTSQR
F(平面1)=FEAT/PLANE,CART,96.1238,152.3590,0,0,0,1.00000000
MEAS/PLANE,F(平面1),4
PTMEAS/CART,5.8951,249.4615,0,0,0,1.00000000
PTMEAS/CART,10.4780,46.6819,0,0,0,1.00000000
PTMEAS/CART,149.1486,38.1057,0,0,0,1.00000000
PTMEAS/CART,218.9735,275.1869,0,0,0,1.00000000
ENDMES
SNSET/DEPTH,0
DMESW/COMAND,'CONST/SET_PROJ_VEC,FA(平面1),1'
F(直线1)=FEAT/LINE,UNBND,CART,34.7098,0,-5.4278,1.00000000,0,0,0,-1.00000000,0
MEAS/LINE,F(直线1),2
PTMEAS/CART,34.7098,0,-5.4278,0,-1.00000000,0
PTMEAS/CART,153.2828,0,-5.4278,0,-1.00000000,0
ENDMES
SNSET/DEPTH,0
DMESW/COMAND,'CONST/SET_PROJ_VEC,FA(平面1),1'
F(直线2)=FEAT/LINE,UNBND,CART,0,40.7520,-5.3160,0,1.00000000,0,-1.00000000,0,0
MEAS/LINE,F(直线2),2
PTMEAS/CART,0,40.7520,-5.3160,-1.00000000,0,0
PTMEAS/CART,0,258.4070,-5.3160,-1.00000000,0,0
ENDMES
3.测量特征元素应遵循的原则
①法矢方向触测原则:测量时,尽量按着测点的法矢方向进行测量。
②测点分布原则:测量时,最大包容被测元素的有效范围。
③测量某些元素时,需要选择工作平面(投影平面)。
工作平面:能够正确反映特征元素的投影平面。
对于2D元素,是被定义在某一平面内的,工作平面即所测2D元素所在的平面,用来做计算平面,计算测头补偿方向、元素拟合方向及投影等,所以工作平面(投影平面)的选择是相当重要的。

4.手动特征测量注意事项:
(1)尽量测量零件的最大范围,合理分布测点位置和测量适当的点数。
(2)触测时控制好触测速度,测量各点时的速度要一致。
(3)触测时的方向要尽量沿着测量点的法向矢量,避免测头“打滑”;测量点时,必须要找正,保证被测表面与某个坐标轴垂直。
(4)测量二维元素时,须确认选择了正确的工作(投影)平面。
(5)对于二维元素的投影平面,有一定的平面度要求,如果平面度不好, 会对所测量的二维元素有一定的影响。如圆的测量,如果投影平面的平面度不好,我们可把圆当圆柱测量。
(6)测量点数在需要评价元素形状公差的情况下需要适当的添加点,如圆柱和圆锥的测量,则需要添加添加测量的层数。
(7)议根据不同的特征增加相应的测量点,如:测量圆,通常测 4 个点(如果圆的直径较大要适当加点)

最后
以上就是美丽大树最近收集整理的关于NETDMIS5.0手动元素测量2023的全部内容,更多相关NETDMIS5内容请搜索靠谱客的其他文章。
发表评论 取消回复