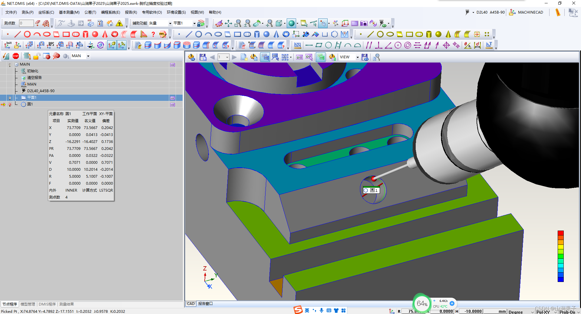
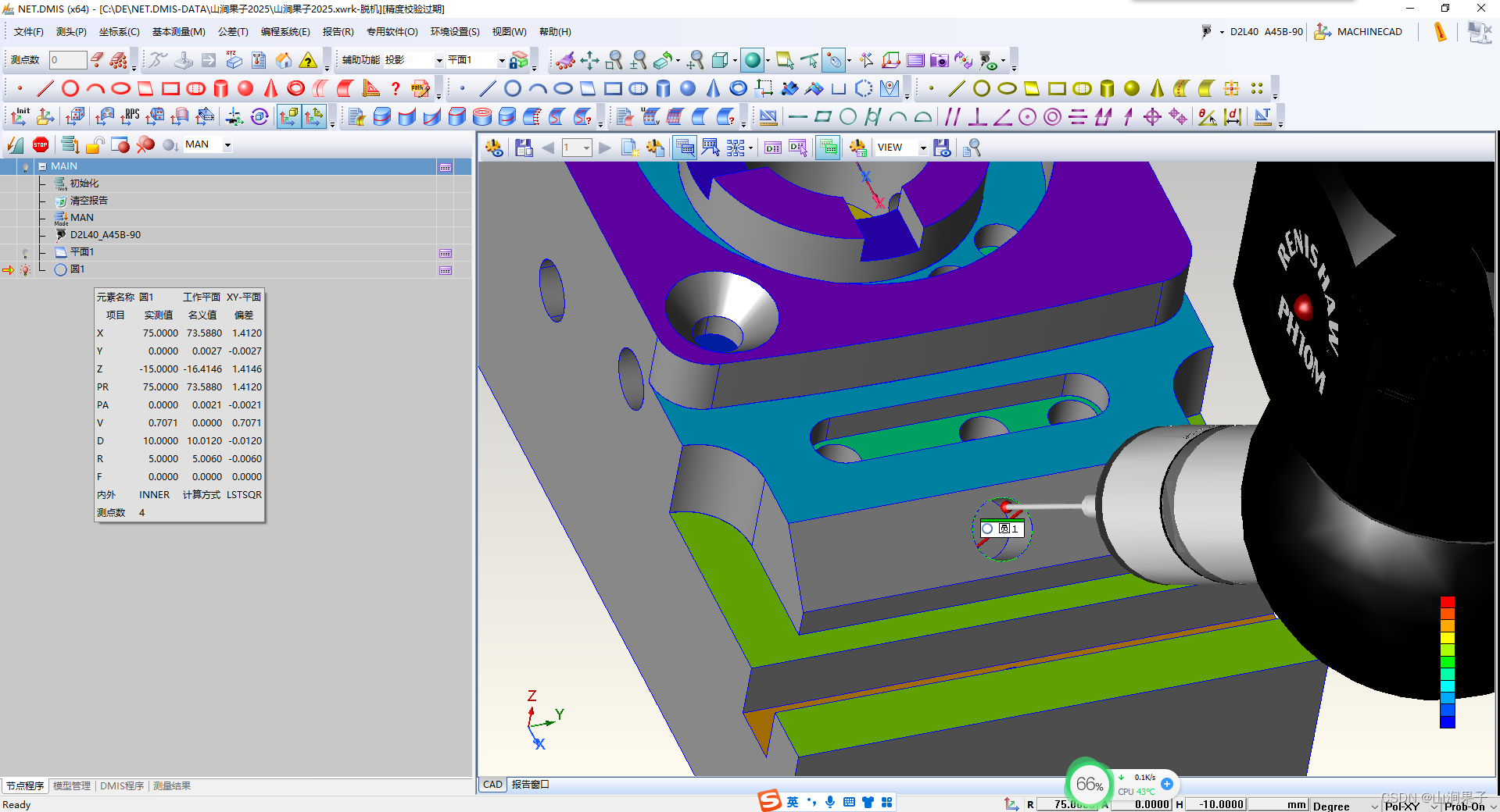
测量2D元素时需要有工作平面,工作平面用来做计算平面。
使用NETDMIS5.0测量圆时,生成圆元素的测量点需要平行于“工作平面”或“投影平面进行计算”,同样的测点投影到不同的平面上,得到的特征也不一样,不正确的工作平面会影响测量结果的测针补偿半径,部分测量元素的矢量方向等。

当需要测量的圆特征不在当前坐标系平面上时,需要指定正确的投影平面(工作平面)以保证测量的准确性。
方法如下:
一.工作平面法
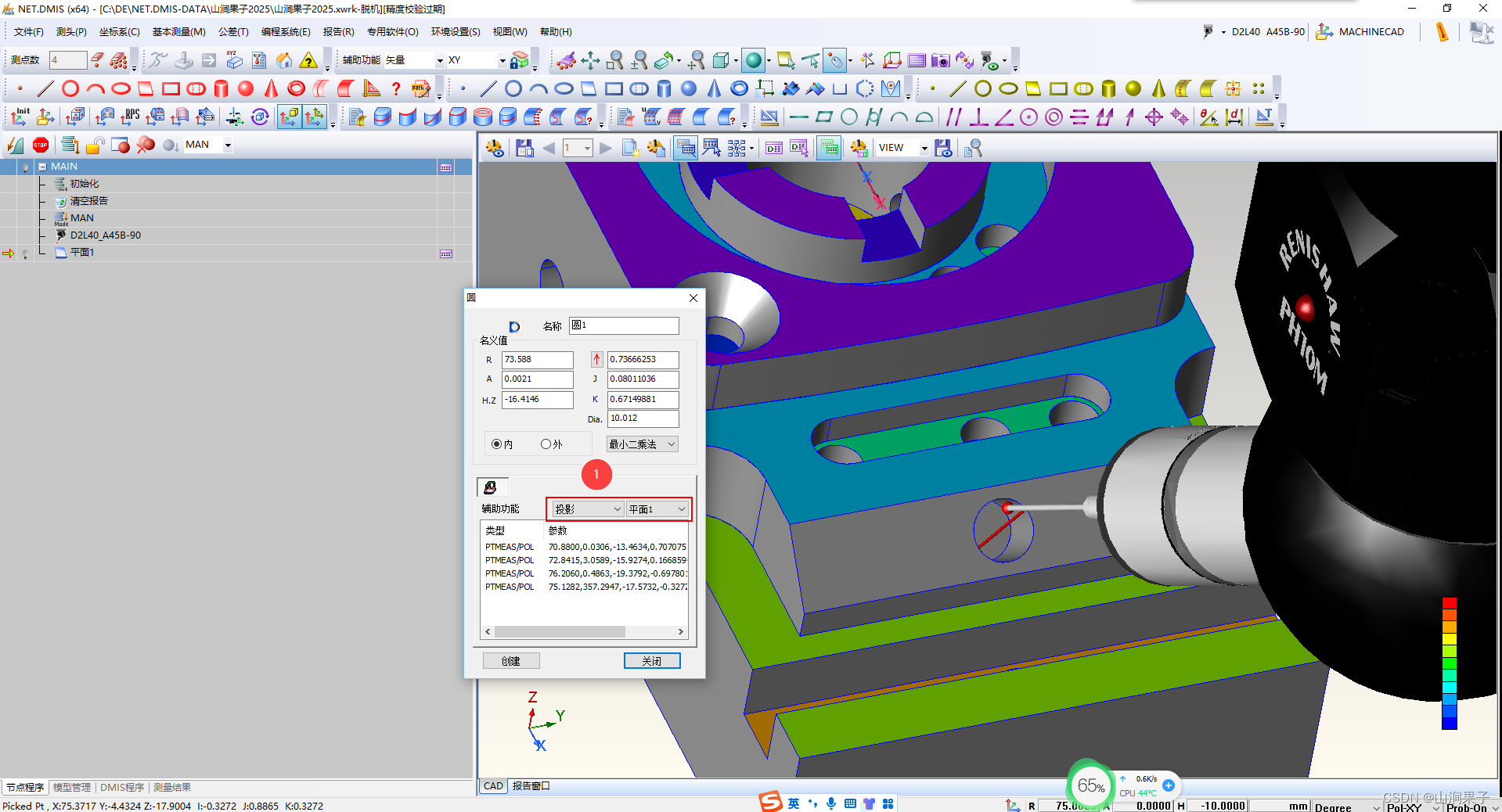
辅助功能选择:矢量——平面1

当一个平面元素被用作工作平面后,平面方向就会被用作圆拟合方向。


GEOALG/PLANE,LSTSQR
F(平面1)=FEAT/PLANE,CART,75.5185,0.2722,-15.5185,0.70710678,0,0.70710678
MEAS/PLANE,F(平面1),4
PTMEAS/CART,71.7600,-12.2326,-11.7600,0.70710678,0,0.70710678
PTMEAS/CART,79.0131,-13.7268,-19.0131,0.70710678,0,0.70710678
PTMEAS/CART,79.2176,11.9486,-19.2176,0.70710678,0,0.70710678
PTMEAS/CART,72.0832,15.0995,-12.0832,0.70710678,0,0.70710678
ENDMES
SNSET/DEPTH,0
GEOALG/CIRCLE,LSTSQR
DMESW/COMAND,'CONST/SET_PROJ_VEC,FA(平面1),1'
F(圆1)=FEAT/CIRCLE,INNER,POL,73.7709,0,-16.2291,0.42219586,-0.05807898,0.90464219,10.0000
MEAS/CIRCLE,F(圆1),4
PTMEAS/POL,70.9483,2.3399,-13.3473,0.57635269,-0.57934028,-0.57635269
PTMEAS/POL,74.6789,3.7520,-16.9771,-0.14959306,-0.97736576,0.14959306
PTMEAS/POL,77.2178,359.1351,-19.6672,-0.68762442,0.23312082,0.68762442
PTMEAS/POL,74.9398,356.3359,-17.2449,-0.20315256,0.95784032,0.20315256
ENDMES
二.坐标系法
对于斜面上两个孔测同心度,建议先用斜面(面尽量取大一点)进行找正,尽量不要直接在模型上抓取两个理论圆进行测量并评价。如果面很小,则考虑可以通用长圆柱作为基准找正。
如果斜孔与某一端面垂直, 即可测量圆所在的端面(平面1)建立找正坐标系。




$$ NET_DMIS_20160720
$$ MADE IN DE 2023-2-23 9:25:24
INCLUD/DMIS,'NET_DMIS_DEFINES.DMI'
INCLUD/DMIS,'VARDEFINE'
DMESW/COMAND,'PROBE_VAL/INIT'
UNITS/MM,ANGDEC
D(MACHINE)=DATSET/MCS
DMESW/COMAND,'COORDSYS/ALIGN'
WKPLAN/XYPLAN
PRCOMP/ON
PRCOMP/ON
FEDRAT/POSVEL,MMPS,300.0000
ACLRAT/POSACL,MMPSS,100.0000
FEDRAT/MESVEL,MMPS,20.0000
ACLRAT/MESACL,MMPSS,100.0000
SNSET/RETRCT,1.0000
SNSET/SEARCH,5.0000
SNSET/APPRCH,1.0000
DMESW/COMAND,'SNSET/MANRETRCT,1.0000'
DMESW/COMAND,'REPORT/CLEAR'
MODE/MAN
DID(D2L40)=DEVICE/STOR,'D2L40'
OPEN/DID(D2L40),SNS
S(A45B-90)=SNSDEF/PROBE,INDEX,POL,45.0,-90.0,0.0000,0.0000,1.0000,189.6500,2.0000
SNSLCT/SA(A45B-90)
GEOALG/PLANE,LSTSQR
F(平面1)=FEAT/PLANE,CART,75.5185,0.2722,-15.5185,0.70710678,0,0.70710678
MEAS/PLANE,F(平面1),4
PTMEAS/CART,71.7600,-12.2326,-11.7600,0.70710678,0,0.70710678
PTMEAS/CART,79.0131,-13.7268,-19.0131,0.70710678,0,0.70710678
PTMEAS/CART,79.2176,11.9486,-19.2176,0.70710678,0,0.70710678
PTMEAS/CART,72.0832,15.0995,-12.0832,0.70710678,0,0.70710678
ENDMES
DATDEF/F(平面1),DAT(A_平面1)
D(坐标系1_S)=DATSET/DAT(A_平面1),ZDIR
D(坐标系1_T)=TRANS/ZORIG,FA(平面1)
SAVE/DA(坐标系1)
SNSET/DEPTH,0
GEOALG/CIRCLE,LSTSQR
DMESW/COMAND,'CONST/SET_PROJ_VEC,FA(XY),1'
F(圆1)=FEAT/CIRCLE,INNER,POL,63.6396,0,-2.1066,-0.24939946,-0.01022272,0.96834674,10.0000
MEAS/CIRCLE,F(圆1),4
PTMEAS/POL,58.9521,1.6277,-2.1066,0.94225491,-0.33489652,0
PTMEAS/POL,64.4288,4.4189,-2.1066,-0.11954284,-0.99282904,0
PTMEAS/POL,68.6202,359.6185,-2.1066,-0.99581536,0.09138800,0
PTMEAS/POL,63.7277,355.5011,-2.1066,0.02165177,0.99976557,0
ENDMES
三.投影平面法
提前选取工作平面,用这个平面作为投影平面。



GEOALG/PLANE,LSTSQR
F(平面1)=FEAT/PLANE,CART,75.5185,0.2722,-15.5185,0.70710678,0,0.70710678
MEAS/PLANE,F(平面1),4
PTMEAS/CART,71.7600,-12.2326,-11.7600,0.70710678,0,0.70710678
PTMEAS/CART,79.0131,-13.7268,-19.0131,0.70710678,0,0.70710678
PTMEAS/CART,79.2176,11.9486,-19.2176,0.70710678,0,0.70710678
PTMEAS/CART,72.0832,15.0995,-12.0832,0.70710678,0,0.70710678
ENDMES
SNSET/DEPTH,0
GEOALG/CIRCLE,LSTSQR
DMESW/COMAND,'CONST/SET_PROJ_VEC,FA(平面1),2'
F(圆1)=FEAT/CIRCLE,INNER,POL,75.0000,0,-15.0000,0.73666253,0.08011036,0.67149881,10.0000
MEAS/CIRCLE,F(圆1),4
PTMEAS/POL,71.4646,0.0379,-11.4646,0.70707514,-0.00946018,-0.70707514
PTMEAS/POL,74.3247,3.7482,-14.1657,0.16685949,-0.97175914,-0.16685949
PTMEAS/POL,78.4932,0.5902,-18.4890,-0.69780113,-0.16170089,0.69780113
PTMEAS/POL,76.7641,356.6898,-16.6361,-0.32721406,0.88648854,0.32721406
ENDMES
测点的矢量方向与测针方向不是同一个概念,在进行斜孔测量时,无论测杆的方向是在哪里,只要测点不打滑,测针与零件不干涉即可。选择适当的测针角度,不要求测针方向一定垂直于斜面手动测量生成程序后,最好再次执行程序,这时,测量的矢量方向都是法向方向。
最后
以上就是称心服饰最近收集整理的关于NETDMIS5.0测量斜孔2023的全部内容,更多相关NETDMIS5内容请搜索靠谱客的其他文章。
本图文内容来源于网友提供,作为学习参考使用,或来自网络收集整理,版权属于原作者所有。
发表评论 取消回复