激活函数主要是神经网络中用到,它的公式为:

下面用matlab来绘制一下
clc
clear all
x = linspace(-10.0,10.0); % 设置x范围为-10到10
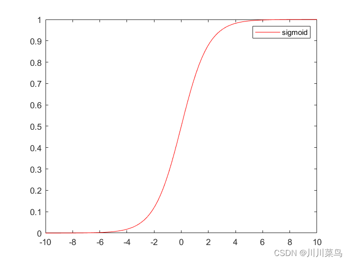
sigmoid = 1./(1.0+exp(-1.0*x)); % 激活函数公式
plot(x,sigmoid,'r') % 绘制颜色为红色
legend('sigmoid');
figure
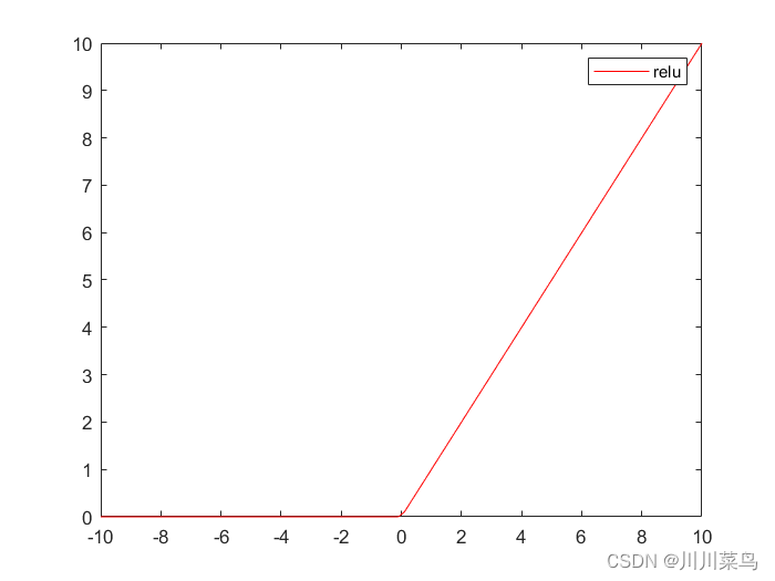
relu = max(x,0);
plot(x,relu,'r');
legend('relu');
结果如下:


最后
以上就是舒适烤鸡最近收集整理的关于Matlab绘制激活函数sigmoid,Relu的全部内容,更多相关Matlab绘制激活函数sigmoid内容请搜索靠谱客的其他文章。
本图文内容来源于网友提供,作为学习参考使用,或来自网络收集整理,版权属于原作者所有。
发表评论 取消回复