前言
学习stm32 基本定时器的使用,用基本定时器实现产生一个PWM,实现单脉冲PWM的功能。
示例详解
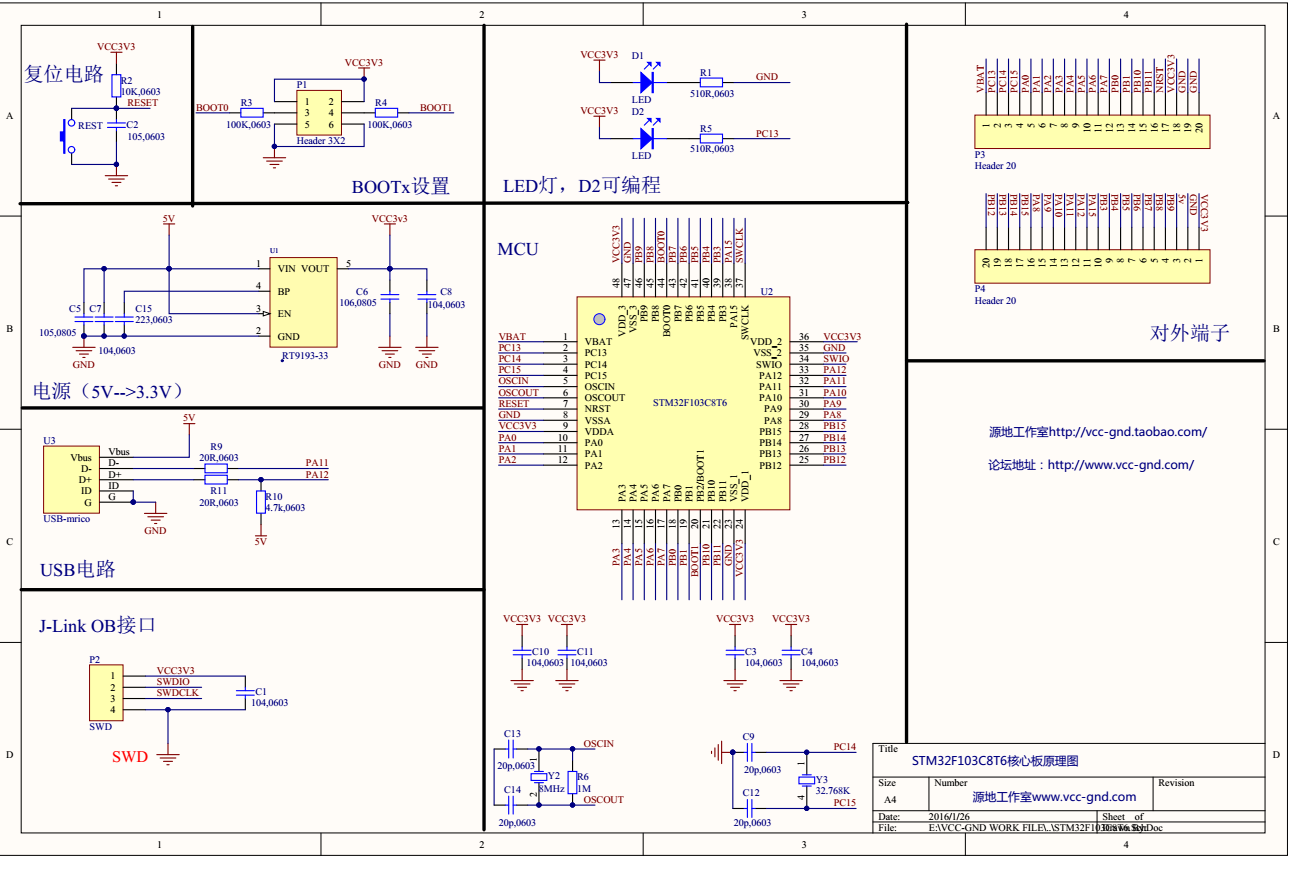
基于硬件平台: STM32F10C8T6最小系统板, MCU 的型号是 STM32F103c8t6, 使用stm32cubemx 工具自动产生的配置工程,使用KEIL5编译代码。

本示例所用的最小系统板原理图:

-
- 从本节开始,关于CUBEMX工具及KEIL工具的操作将不再细讲,如果还有不熟悉的可以查看之前的教程文档。下面直接介绍工程配置:
-
-
- 系统时钟树
-

-
-
- 定时器配置
-


-
-
- 引脚配置
-

-
- 工程代码
- 在main.c 中加入如下图所示代码:
- 工程代码

-
- 到此,单脉冲PWM实验就完成了,在本实验中可能看到PA8引脚每隔1s输出一个 周其为100us 占空为50us 的PWM, 引脚可以看到如下图所示波形输出!!


OK,本期实验完成!下期见!同时如果大家有什么疑问或是有想了解的其它内容,也欢迎大家留言!!最后喜欢这个公众号的同学们记得加关注了,每天都会有技术干货推出!!
文中资料下载,在公众号里给十三发消息:
下载|STM32基础系列教程7
关注十三公众号
最后
以上就是舒适烤鸡最近收集整理的关于STM32 基础系列教程 7 - 单脉冲PWM的全部内容,更多相关STM32内容请搜索靠谱客的其他文章。
本图文内容来源于网友提供,作为学习参考使用,或来自网络收集整理,版权属于原作者所有。
发表评论 取消回复