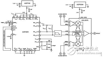
电路为宽带直接变频发射机模拟部分的完整实施方案(模拟基带输入、RF输出)。通过使用锁相环(PLL)和宽带集成电压控制振荡器(VCO),本电路支持500MHz至4.4GHz范围内的RF频率。PLL中的本振(LO)执行谐波滤波,确保提供出色的正交精度、边带抑制和低误差矢量幅度(EVM)。低噪声、低压差调节器(LDO)确保电源管理方案对相位噪声和EVM没有不利影响。这种器件组合可以提供500MHz至4.4GHz频率范围内业界领先的直接变频发射机性能。

图1:直接变频发射机(原理示意图:未显示所有连接和去耦)。

图2:CN-0285直接变频发射机评估板。
电路描述
图1所示电路使用完全集成的小数N分频PLL ICADF4351($8.6160)和宽带发射调制器ADL5375($6.0480).ADF4351向发射正交调制器ADL5375提供LO信号,后者将模拟I/Q信号上变频为RF信号。两个器件共同提供宽带基带I/Q至RF发射解决方案。ADF4351采用超低噪声3.3VADP150($0.3720)调节器供电,以实现最佳LO相位噪声性能。 ADL5375则采用5VADP3334LDO供电。ADP150 LDO的输出电压噪声仅为9μVrms,有助于优化VCO相位噪声并减少VCO推压的影响(等效于电源抑制)。
需要对ADF4351 RF输出进行滤波,以衰减谐波水平,使ADL5375正交产生模块的误差最小。依据测量和仿真得知,奇次谐波对正交误差的贡献大于偶次谐波;如果将奇次谐波衰减至?30dBc($20.9824)以下,则可以实现?40dBc或更好的边带抑制性能。ADF4351数据手册给出了其二次谐波(2H)和三次谐波(3H)水平,如表 1所示。为使三次谐波低于-30dBc,大约需要衰减20dB.

表1:ADF4351 RF输出谐波水平(未经滤波)。
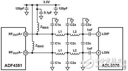
本电路提供四种不同的滤波器选项,以适应四个不同的频段。这些滤波器设计采用100Ω差分输入(ADF4351 RF输出经适当匹配)以及50Ω差分输出(ADL5375 LOIN差分阻抗)。并采用切比雪夫响应,以获得最佳滤波器滚降,但通道纹波会增多。滤波器原理图如图3所示。这种拓扑结构十分灵活,既可以使用全差分滤波器,使器件数量最少,也可以对各路输出使用一个单端滤波器,或者综合运用以上二者。我们发现,对于较高频率(》2GHz),两个单端滤波器的串联电感值是全差分滤波器电感值的两倍,因而器件寄生效应的影响得以减小,可提供最佳性能。对于较低频率(《2GHz),全差分滤波器足以满足需要。

图3:ADF4351 RF输出滤波器原理图。
ADF4351输出匹配包括ZBIAS上拉电阻,电源节点的去耦电容也起到一定的作用。为实现宽带匹配,建议使用阻性负载(ZBIAS=50Ω),或者将一个阻性负载与ZBIAS的电抗性负载并联。后者提供的输出功率稍高,具体取决于所选的电感。
comefrom:http://www.elecfans.com/article/88/131/189/2015/20150624374663.html
最后
以上就是自信八宝粥最近收集整理的关于变频无线发射机系统电路设计详解的全部内容,更多相关变频无线发射机系统电路设计详解内容请搜索靠谱客的其他文章。
发表评论 取消回复