以前做过的一个演示项目,一款判断人体进出的语言播报方案,通过LwM2M 协议连接 OneNET :
硬件平台:M5311 + STM32F103
云平台:中国移动 OneNET
语音芯片:WT(唯创知音) WT588D
传感器探头: SHARP(夏普) GP2Y0A21YK0F
文章意在于对本次项目做个笔记,方便以后再次用到。
目录
- 前言
- 一、硬件部分
- 1.1 M5311芯片部分
- 1.2 SIM 卡部分
- 1.3 控制与指示部分
- 1.4 STM32部分
- 1.5 WT588D部分
- 1.6 功放部分
- 1.7 电源部分
- 二、对接流程
- 2.1 整理流程图
- 2.2 注册码
- 2.3 OneNeT 指令集接入汇总
- 2.3.1 资源说明
- 三、软件部分
- 3.1 基本定义
- 3.2 AT命令发送函数
- 3.3 M5311初始化函数
- 四、云平台部分
- 4.1 创建添加产品
- 4.2 添加设备
前言
本文是个人笔记,文章只讲基本流程,不讲细节,因为时间太久了,也不太记得了= =!只是个人笔记……
最后所有的资料原理图和程序都会上传至资源。
一、硬件部分
整个项目硬件本相对来说是最简单的,硬件设计可以参考《M5311硬件设计手册》,下面上一下各部分原理图,因为本文主要记录的是 M5311 的使用,STM32我就当大家都很熟悉了,上个最小系统,然后语音模块WT588D 芯片:
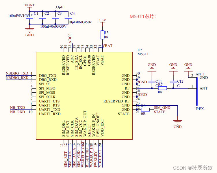
1.1 M5311芯片部分

1.2 SIM 卡部分

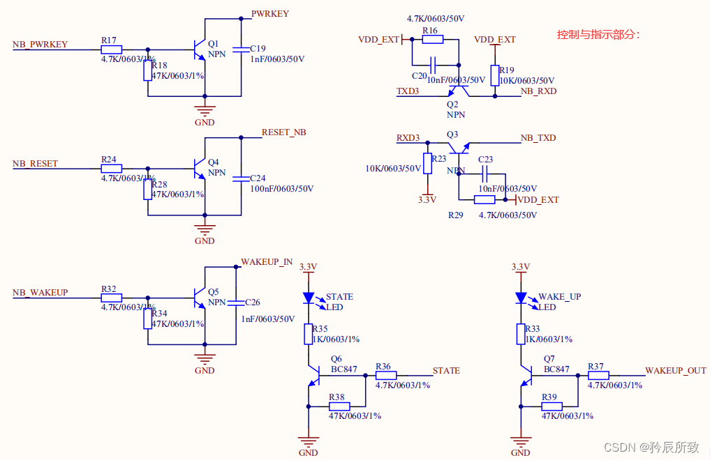
1.3 控制与指示部分

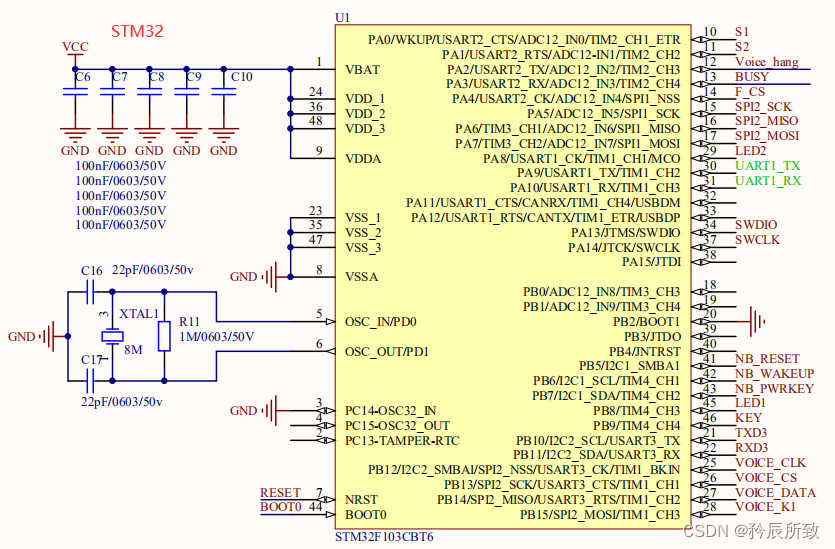
1.4 STM32部分

1.5 WT588D部分

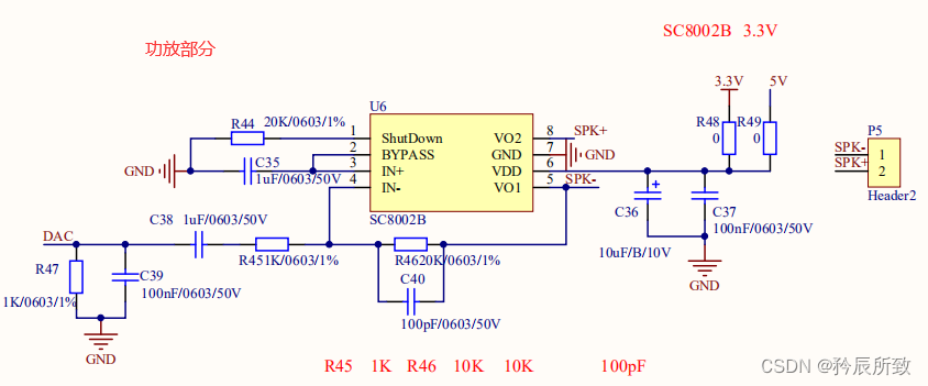
1.6 功放部分

1.7 电源部分

其他的细节图这里就不上了,只要把主要的这几个地方设计好,其他的地方是很简单的。
二、对接流程
一般来说,对于开发者,这种对接流程是整个工程中相对比较复杂的。
但是中移动官方已经给我们提供了详细的说明文档:《M531X_OneNET参考手册》,因为模块是中移动的,云平台也是中移动的,所以对接资料还是很到位的,这里我只做个简单总结:
2.1 整理流程图

2.2 注册码
一般来说都是对接重庆的平台,M5311直接使用这个码就可以:
/*设置模组侧设备注册码*/
char* Onenet_key = "AT+MIPLCREATE=56,130038F10003F2002A04001100000000000010196E
62696F7462742E6865636C6F7564732E636F6D3A35363833000131F300080000000000,0,56,0rn";//设置模组侧设备注册码
2.3 OneNeT 指令集接入汇总
说明部分截取文档中的说明:


2.3.1 资源说明
对于上面的 Object 3200 资源对应关系,有一个表格(下面只列出了部分),在上传资源《资源表》文档有完整的说明:



如果设备超过了保活时间就会离线,此时无法发送消息,需要重新上线,但是不需要再进行注册码登记了,直接发送资源配置与登录即可,保活时间单位为s
三、软件部分
本项目的重点就在于 M5311 的驱动部分,解决了 M5311 的驱动,其他基本没有问题。
3.1 基本定义
M5311 的驱动需要根据文档的说明来,首先我们得根据自己的需求做一个初始的定义:

3.2 AT命令发送函数
其次实现 AT 指令发送的函数:

3.3 M5311初始化函数
初始化函数中除了对模块的复位操作,还有重要的地方就是获取 SIM 卡的 IMEI 和 IMSI,这个在后面平台添加设备的时候需要填写 SIM 卡的这两个参数。
初始化函数如下图:

其他的地方直接看下面源代码把。
虽然所有资料我会上传至资料,但是还要积分下载,这里我把本项目核心的 M5311 驱动部分代码直接贴上,需要的小伙伴直接看这个就行了
/******
*
正常程序中等待返回指令,不能死等,如果设备没有插卡或者卡不正常,就永远启动不了,
进入不了正常的门禁程序
每个步骤使用函数定义,每个步骤规定尝试次数,使用if判断 即便失败,也能够进入正常程序
2020/2/18
模组侧 OneNET 数据收发流程
序列 命令 描述
1 AT+MIPLNOTIFY=0,0,3200,0,5750,1,4,"abcd",0,0,147 数据上传
2 AT+MIPLREADRSP=0,32705,1,3200,0,5750,1,4,"abcd",0,0 Read 操作回复
3 AT+MIPLWRITERSP=0,25845,2 Write 操作回复
4 AT+MIPLEXECUTERSP=0,18166,2 Execute 操作回复
data type
1 string 2 opaque 3 integer 4 float 5 bool
+MIPLNOTIFY Example
AT+MIPLNOTIFY=0,1477,3202,0,5600,4,3,"1.2",0,0,35
OK
+MIPLEVENT:0,26,35
AT+MIPLNOTIFY=0,1478,3202,2,5600,4,5,"-0.08",2,1
OK
AT+MIPLNOTIFY=0,1478,3202,2,5601,4,3,"-0.08",1,2
OK
AT+MIPLNOTIFY=0,1478,3202,2,5602,4,5,"-0.08",0,0
OK
4.6.9. AT+MIPLREADRSP
+MIPLREADRSP Example
+MIPLREAD:0,289,3200,0,5750
AT+MIPLREADRSP=0,289,1,3202,0,5750,1,5,"-0.08",0,0 //"-0.08前面是长度",5 再前面2个是数据类型 1
OK
示例
+MIPLREAD:<ref>,<mid>,<objid>,<insid>,<resid>
参数说明
<ref>
OneNET 设备实例 ID。
<mid>
消息 ID。
<objid>
Object ID。
<insid>
Instance ID,如果为-1,需要读取该 object 下的所有资源。
<resid>
Resource ID,如果为-1,需要读取该 instance 下的所有资源。
+MIPLREAD:0,18172,3200,0,5750
AT+MIPLREADRSP=0,18172,11 //错误读取
OK
+MIPLREAD:0,18172,3200,0,-1
AT+MIPLREADRSP=0,18172,1,3200,0,5500,5,1,"0",2,1 //最后一个1,第一条报文
OK
AT+MIPLREADRSP=0,18172,1,3200,0,5501,3,3,"-12",1,2 //最后一个为2,中间报文
OK
AT+MIPLREADRSP=0,18172,1,3200,0,5750,1,4,"test",0,0 //最后一个为0,最后一条报文
OK
+MIPLWRITERSP Example
+MIPLWRITE:0,321,3200,0,5750,1,3,123,0
AT+MIPLWRITERSP=0,321,2
OK
2020/2/19
AT+MIPLDISCOVERRSP
该命令用于设置指定 object 的所需资源列表。
举例:
/
查表可得:此处设定 数字输入 3个资源列表:1、数字输入状态 2、数字输入计数器 3、应用类型
/
AT+MIPLDISCOVERRSP=0,3200,1,14,”5500;5501;5750”
OK
说明:设备注册时间例程为 3000S,时间范围为 有符号的 4字节整形 [-2147483648, 2147483647];
建议设置为一两天,快到时间更新
:
模组侧设备存活时间更新流程
序列 命令 描述
AT+MIPLUPDATE=0,3000,0 //存活时间更新流程,继续存活3000S
******/
#include"common.h"
// typedef enum
// {
// //! Waiting for the synchronisation +MIPLxxxx
// GET_SYNC_STATE=0,
// //!
// GET_ref_STATE,
// //!
// GET_mid_STATE,
// //!
// GET_objid_STATE,
// //!
// GET_insid_STATE,
// GET_resid_STATE
// } STATES_GET_PACKET;
char* AT = "AT";
char* AT_RST = "AT+CMRB";
char* IMEI = "AT+GSN";
char* IMSI = "AT+CIMI";
char* Open_led = "AT+CMSYSCTRL=0,2";
char* Close_sleep = "AT+SM=LOCK_FOREVER";
// char* RSSI = "AT+CSQ";
// char* CEREG = "AT+CEREG?";
char RSSI[] = "AT+CSQ";
char CEREG[] = "AT+CEREG?";
/*设置模组侧设备注册码*/
char* Onenet_key = "AT+MIPLCREATE=56,130038F10003F2002A04001100000000000010196E
62696F7462742E6865636C6F7564732E636F6D3A35363833000131F300080000000000,0,56,0rn";//设置模组侧设备注册码
char* LWM_object_T = "AT+MIPLADDOBJ=0,3303,1,"1",0,1"; //订阅 Object 3303 资源设置
char* LWM_Resource_T = "AT+MIPLDISCOVERRSP=0,3303,1,4,"5700"";//订阅 Resource 5700 资源设置
char* LWM_object_H = "AT+MIPLADDOBJ=0,3304,1,"1",0,1";//订阅 Object 3304 资源设置
char* LWM_Resource_H = "AT+MIPLDISCOVERRSP=0,3304,1,4,"5700""; //订阅 Resource 5700 资源设置
char* Onenet_connect = "AT+MIPLOPEN=0,65000,30"; //设备登录到 OneNET 平台,一天为86400秒,16位 65535 ,定时65000S,到64500时间更新
char LWM_object_Pir[] = "AT+MIPLADDOBJ=0,3300,1,"1",0,0"; //3300通用传感器
char LWM_Resource_Pir[] = "AT+MIPLDISCOVERRSP=0,3303,1,4,"5502"";//订阅 Resource 5502 资源设置 ,bool类型,分别对应进出
char* Time_refresh = "AT+MIPLUPDATE=0,65000,0"; //平台时间更新
char* T_begin= "AT+MIPLNOTIFY=0,0,3303,0,5700,4,4,"";
char* T_end = "",0,0";
void T_Send_Test(u8 t_data){
char Send_onenet_T[50] = "";
sprintf(Send_onenet_T,"AT+MIPLNOTIFY=0,0,3303,0,5700,4,4,"%d",0,0",t_data);
Iot_SendCmd(Send_onenet_T,"OK",1000);
}
/*******************************************************************************
发送字符串 并解析返回值是否正确
cmd为传入值 reply 为校验返回值 wait 为延时
*******************************************************************************/
int Iot_SendCmd(char* cmd, char* reply, int wait)
{
u8 i;
memset(&struct_usart3.USART_BUFF, 0, sizeof(struct_usart3.USART_BUFF)); //先清空缓冲区
struct_usart3.USART_Length = 0;
printf("[NBiot_SendCmd] %srn 等待时间 %d msrn", cmd,wait);
delay_ms(100);
uart3_send_buff((u8*)cmd,strlen(cmd));
if (wait >= 1000){
for (i = 0; i < (wait / 1000); i++){
delay_ms(1000);
}
}
else delay_ms(wait);
if(strcmp(reply , "") == 0) return 0 ; // 返回值为空
if (struct_usart3.USART_Length != 0){
if (strstr((char*)struct_usart3.USART_BUFF, reply)){
printf("rn%srn", struct_usart3.USART_BUFF);
return 1;
}
else if (strstr((char*)struct_usart3.USART_BUFF, "ERROR")){
printf("ERROR...rn");
return 0;
}
else{
printf("rn%srn", struct_usart3.USART_BUFF);
return 0;
}
}
return 0 ;
}
void Iot_SendNOCheck(char* cmd)
{
uart3_send_buff((u8*)cmd,strlen(cmd));
}
void m5311_on(void)
{
//硬件复位
GPIO_SetBits(GPIOB,GPIO_Pin_7);
delay_ms(1200);
GPIO_ResetBits(GPIOB,GPIO_Pin_7);
delay_ms(200);
}
/**************
* 重启模块
*************/
/**************
* 重启模块,如果失败,尝试3次
*************/
int Rst_mode()
{
int res = 0 ;
int i = 0;
for(i=0;i<4;i++){
res = Iot_SendCmd(AT_RST,"READY",3000);
if(res == 1) return res;
}
return res ;
}
/**************
* AT,如果失败,尝试3次
*************/
int AT_OK()
{
int res = 0 ;
int i = 0;
for(i=0;i<4;i++){
res = Iot_SendCmd(AT,"OK",1000);
if(res == 1) return res;
}
return res ;
}
/**************
* 关闭睡眠,如果失败,尝试3次
*************/
int Closesleep_mode()
{
int res = 0 ;
int i = 0;
for(i=0;i<4;i++){
res = Iot_SendCmd(Close_sleep,"OK",1000);
if(res == 1) return res;
}
return res ;
}
int Check_CEREG()
{
int res = 0 ;
int i = 0;
for(i=0;i<6;i++){
res = Iot_SendCmd(CEREG,"1",1500);
if(res == 1) return res;
}
return res ;
}
/**************
* Onenet注册码 ,如果失败,尝试3次
*************/
int Onenet_create()
{
int res = 0 ;
int i = 0;
for(i=0;i<4;i++){
res = Iot_SendCmd(Onenet_key,"+MIP",1500);
if(res == 1) return res;
}
return res ;
}
/*
订阅Object,LWM2M协议标准
*/
int Lwm2m_object_Pir()
{
int res = 0 ;
int i = 0;
for(i=0;i<4;i++){
res = Iot_SendCmd(LWM_object_Pir,"OK",1000);
if(res == 1) return res;
}
return res ;
}
int Lwm2m_object_T()
{
int res = 0 ;
int i = 0;
for(i=0;i<4;i++){
res = Iot_SendCmd(LWM_object_T,"OK",1000);
if(res == 1) return res;
}
return res ;
}
int Lwm2m_object_H()
{
int res = 0 ;
int i = 0;
for(i=0;i<4;i++){
res = Iot_SendCmd(LWM_object_H,"OK",1000);
if(res == 1) return res;
}
return res ;
}
/*
订阅Resource
*/
int Lwm2m_resource_Pir()
{
int res = 0 ;
int i = 0;
for(i=0;i<4;i++){
res = Iot_SendCmd(LWM_Resource_Pir,"OK",1000);
if(res == 1) return res;
}
return res ;
}
int Lwm2m_resource_T()
{
int res = 0 ;
int i = 0;
for(i=0;i<4;i++){
res = Iot_SendCmd(LWM_Resource_T,"OK",1000);
if(res == 1) return res;
}
return res ;
}
int Lwm2m_resource_H()
{
int res = 0 ;
int i = 0;
for(i=0;i<4;i++){
res = Iot_SendCmd(LWM_Resource_H,"OK",1000);
if(res == 1) return res;
}
return res ;
}
/**************
* Onenet登录 ,如果失败,尝试3次
*************/
int Onenet_sign_in()
{
int res = 0 ;
int i = 0;
for(i=0;i<4;i++){
res = Iot_SendCmd(Onenet_connect,"OK",1000); //测试查看返回结果再确定如何使用
if(res == 1) return res;
}
return res ;
}
int Onenet_time_refresh()
{
int res = 0 ;
int i = 0;
for(i=0;i<4;i++){
res = Iot_SendCmd(Time_refresh,"OK",1000); //测试查看返回结果再确定如何使用
if(res == 1) return res;
}
return res ;
}
/*
采用这种逻辑,产品不会因为NB网络问题导致,正常的门禁播报不能实现
*/
#ifdef TTEST
void m5311_init(void)
{
m5311_on();
}
#else
void m5311_init(void)
{
m5311_on();
printf("等待软复位……rn");
if(Rst_mode()){
if(AT_OK()){
printf("复位成功……,AT指令测试成功,打开LED指示灯rn");
Iot_SendCmd(Open_led, "OK", 1000);//打开LED指示灯,正常程序不需要
if(Closesleep_mode()){
printf("关闭睡眠模式,查询NB卡的IMEI和IMSIrn");
Iot_SendCmd(IMEI,"OK", 1000); //获取IMEI
Iot_SendCmd(IMSI,"OK", 1000); //获取IMSI
printf("查看信号质量rn");
if(Check_CEREG()){
printf("信号正常,一切准备就绪rn");
}
}
}
}
}
#endif
/*****
onenet 连接
while (!Send_NBIOT(Onenet_key, "+MIP", 500)); //这个消息经常返回出错,原因不明。
while (!Send_NBIOT(LWM_object_T, "OK", 1000));
while (!Send_NBIOT(LWM_Resource_T, "OK", 1000));
while (!Send_NBIOT(LWM_object_H, "OK", 1000));
while (!Send_NBIOT(LWM_Resource_H, "OK", 1000));
while (!Send_NBIOT(Onenet_connect, "OK", 1000));
Serial.println("Connect_onenet!!!");
*******/
#ifdef TTEST
void onenet_init(void)
{
printf("开始测试……,请手动输入指令rn");
}
#else
void onenet_init()
{
printf("开始创建设备,如果创建过,返回错误也没关系,直接跳过这一步rn");
Onenet_create();
Lwm2m_object_Pir();
Lwm2m_resource_Pir();
if(Onenet_sign_in()){
printf("ONENET 登录成功!rn");
}
else;
Onenet_ON = TRUE; //这里不好判断是不是真的连接上了,所以初始化以后目前都认为是连接上了
}
#endif
/*
数据处理
缓存数据处理判断先测试一下,空闲标志位 = 1时候处理,
再测试 长度 部位0 情况处理。
有一个问题,就是缓存什么时候清空,应该是判断完了以后就清空,要不人随时可能来数据,冲乱数据位
void T_Send_Test(u8 t_data){
char Send_onenet_T[50] = "";
sprintf(Send_onenet_T,"AT+MIPLNOTIFY=0,0,3303,0,5700,4,4,"%d",0,0",t_data);
Iot_SendCmd(Send_onenet_T,"OK",1000);
}
*/
void EXECUTER_back(char *cmd)
{
char Send_EXECUTER_back[50] = "";
sprintf(Send_EXECUTER_back,"AT+MIPLEXECUTERSP=0,%s,2",cmd);
Iot_SendNOCheck(Send_EXECUTER_back);
printf("%srn",Send_EXECUTER_back);
}
void call_back()
{
u8 i = 0;
u8 j = 0;
u8 u8Count =0;
char msg[10] = {0};
if(struct_usart3.flag == 1){
printf("收到服务器数据:%s rn",struct_usart3.USART_BUFF);
if (strstr((char*)struct_usart3.USART_BUFF, "+MIPLEXECUTE")){
printf("指令数据……rn");
if(strstr((char*)struct_usart3.USART_BUFF, "chone")){command_on = TRUE;command = 1;}
else if(strstr((char*)struct_usart3.USART_BUFF, "chtwo")){command_on = TRUE;command = 2;}
else if(strstr((char*)struct_usart3.USART_BUFF, "chthree")){command_on = TRUE;command = 3;}
else if(strstr((char*)struct_usart3.USART_BUFF, "chfour")){command_on = TRUE;command = 4;}
else if(strstr((char*)struct_usart3.USART_BUFF, "chfive")){command_on = TRUE;command = 5;}
else if(strstr((char*)struct_usart3.USART_BUFF, "chsix")){command_on = TRUE;command = 6;}
else if(strstr((char*)struct_usart3.USART_BUFF, "chseven")){command_on = TRUE;command = 7;}
else if(strstr((char*)struct_usart3.USART_BUFF, "cheight")){command_on = TRUE;command = 8;}
else if(strstr((char*)struct_usart3.USART_BUFF, "chnine")){command_on = TRUE;command = 9;}
else if(strstr((char*)struct_usart3.USART_BUFF, "chten")){command_on = TRUE;command = 10;}
else;
//+MIPLREAD:0,289,3200,0,5750
//AT+MIPLREADRSP=0,32705,1,3200,0,5750,1,4,"abcd",0,0 Read 操作回复,
//+MIPLEXECUTE:0,51638,3301,0,5601,4,"ping"
//AT+MIPLEXECUTERSP=<ref>,<msgid>,<result>
//AT+MIPLEXECUTERSP=0,51638,2
for(i=0;i<strlen(struct_usart3.USART_BUFF);i++){
if((char)struct_usart3.USART_BUFF[i] == ':') break;
}
i++;//0
i++;//,
i++;//数字第一位,这里如果不继续加一位,下面的for会直接跳出,因为第一个if就是','
u8Count =i;
for(;i<(strlen(struct_usart3.USART_BUFF)-u8Count);i++){
if((char)struct_usart3.USART_BUFF[i] != ','){
msg[j++] = struct_usart3.USART_BUFF[i];
}
else break;
}
printf("指令回复……rn");
EXECUTER_back(msg);
printf("指令回复完毕……rn");
}
else if(strstr((char*)struct_usart3.USART_BUFF, "+MIPLWRITE")){
printf("写数据……rn");
}
else if(strstr((char*)struct_usart3.USART_BUFF, "+MIPLREAD")){
printf("读数据……rn");
}
else printf("不需要的数据rn");
printf("清楚缓存……rn");
struct_usart3.flag = 0;
struct_usart3.USART_Length = 0;
memset(&struct_usart3.USART_BUFF, 0, sizeof(struct_usart3.USART_BUFF)); //清空缓冲区
}
}
四、云平台部分
云平台设置部分,使用截图演示一遍。
4.1 创建添加产品
在 OneNET 主界面右上角 进入控制台 界面,选择NB-IoT物联网套件,如图:

进入NB-IoT物联网套件页面以后,如果以前有产品会有产品列表:

这里我们点击添加产品:

4.2 添加设备
点击需要添加设备的产品进行添加设备,按如下操作:

这里填写的 IMEI 和 IMSI 是根据上文 3.3 M5311初始化函数获取到的,新的 SIM卡添加设备需要在 第一次上电的时候查看一下这两个参数:

这里我就不添加了,直接用以前的设备做个展示:

添加好了设备以后模块通过我们的正常流程就能与 OneNET 交互信息了,里面的一些详情和资源可以自己研究查看一下,比如资源属性:

这个5502是和 2.3.1 资源说明 一样的,属性意义在《资源表》文档中有说明:

本片记录就到这里,需要全部资源的小伙伴可以去下载,或者直接找我要也可以!
资源链接:STM32+ M5311连接OneNET方案原理图,源码,参考资料
最后
以上就是自然玫瑰最近收集整理的关于STM32+M5311对接 OneNET 项目记录前言一、硬件部分二、对接流程三、软件部分四、云平台部分的全部内容,更多相关STM32+M5311对接内容请搜索靠谱客的其他文章。
发表评论 取消回复