- 数据选择器又称多路选择器(Multiplexer,MUX)常见数据选择器有2选1、4选1和8选1数据选择器。数据选择器功能可类比于一个单刀多掷的开关。
- 2选1选择器是在A的控制下从D1D0选择一路送到Y。A=0时将D0上的数值送给Y,A=1时将D1上的数值送给Y。

- 用8选1的MUX实现逻辑函数
- 8选1MUX的型号为74151,对将函数写成最小项形式并分配系数m0和m6接低其余接高。

- 8选1实现两个输入变量的函数

- 逻辑变量数大于地址位数

- 数据选择器进行扩展,用4选1MUX实现8选1MUX
- 利用使能端
- 树状扩展
- 需要指出的是C接口时MSB,A接口是LSB
- 同时放个74151作为对照,出错点:将两个输入端接到一起,修改为用或门接在一起
- 设置D端输入为0101_1110,可以看出当A2A1A0=111时输出0(最后一个数),串行输出为01111010,D0-D7的顺序来读

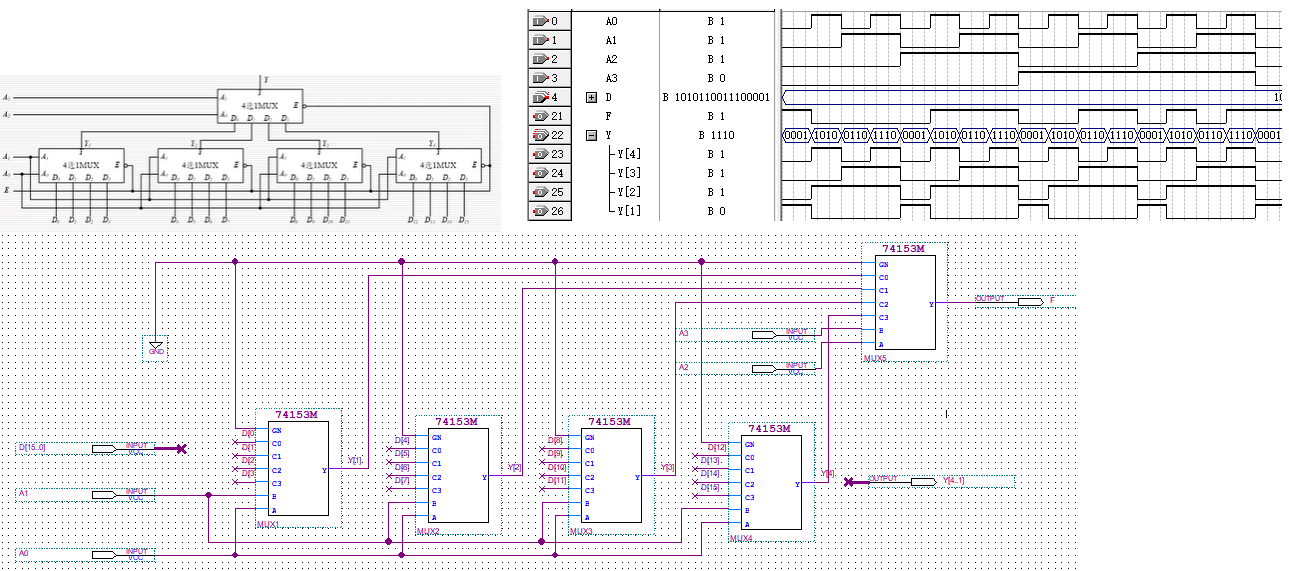
- 用4选1MUX实现16选1MUX(树状扩展)
- 高两位A3A2选择Y4Y3Y2Y1哪一路传输,低两位A1A0共接控制4选1MUX准备一路数据放在输出Y口
- 准备数据D[15…0]=1010_1100_1110_0001,按照D0先输出的顺序为1000_0111_0011_0101

最后
以上就是背后蜗牛最近收集整理的关于quartus仿真24:数据选择器MUX四选一74153八选一74151的全部内容,更多相关quartus仿真24内容请搜索靠谱客的其他文章。
本图文内容来源于网友提供,作为学习参考使用,或来自网络收集整理,版权属于原作者所有。
发表评论 取消回复