我是靠谱客的博主 开心花生,这篇文章主要介绍MATLAB 插值+计算离散点曲率,现在分享给大家,希望可以做个参考。

思路:点足够密的话直接用 diff、gradient 求曲率,稀疏的话先插值再算曲率。

公式:K = frac{|y''|}{(1+y'^2)^{frac{3}{2}}}

点密的情况

  1. 输入曲线坐标(1-2)
  2. 求一、二阶导数(4-9)
  3. 通过公式求得曲率(10)
x = 0:0.01:7;
y = cos(x*0.5*pi);

h1 = abs(diff(x));
h = [h1 h1(end)];
ht = h;

y1 = gradient(y)./ht;
y2 = gradient(y1)./ht;
curv = abs(y2)./sqrt((1+y1.^2).^3);

plot(x,y,'-',x,curv,'--r);
legend('Raw Data, 'Curvature','Location',"best");
grid on

图像与下文理论值图像相同 

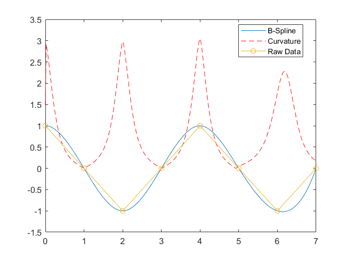
点稀疏的情况

  1. 输入散点坐标(1-2)
  2. 用样条曲线(B-Spline)等方法插值得到拟合曲线(3-4)
  3. diff、gradient 函数求拟合曲线的一、二阶导数(6-11)
  4. 通过公式求得曲率(12)

例:余弦函数取 8 个点,用 B-Spline 插值

x = 0:1:7;
y = cos(x*0.5*pi);
xx = 0:0.01:7;
yy = spline(x,y,xx);

h1 = abs(diff(xx));
h = [h1 h1(end)];
ht = h;

yy1 = gradient(yy)./ht;
yy2 = gradient(yy1)./ht;
curv = abs(yy2)./sqrt((1+yy1.^2).^3);

plot(xx,yy,'-',xx,curv,'--r',x,y,'o-');
legend('B-Spline', 'Curvature','Raw Data','Location',"best");
grid on
效果图

补充用法

求最大曲率并在图中标出

[max_val,max_ind]=max(curv);
hold on
plot(xx(max_ind),yy(max_ind),'*r');

与理论值(余弦函数曲线)对比

曲线对比
曲率对比

几种插值方法对比

列举四种方法,分别为:分段线性插值、三次样条曲线(B-Spline)插值、三次 Hermite 插值(PCHIP)、修正 Akima 分段三次 Hermite 插值(Akima)

Case 1: 三维螺线

三维螺线散点
插值

俯视

侧视

Case 2:二维梯形波

二维梯形波

Case 3:三维不规则折线

三维不规则折线(不等间距)

对比可得:

Case 1:B-Spline>Akima>PCHIP>Linear

Case 2:Linear>PCHIP>Akima>B-Spline

Case 3:Linear≈PCHIP≈Akima>B-Spline

故在插值的时候需要选择适合的计算方法

开坑待填

三维曲线曲率计算

其实早就写好了,但是实在懒得整理_(´ཀ`」 ∠)_

最后

以上就是开心花生最近收集整理的关于MATLAB 插值+计算离散点曲率的全部内容,更多相关MATLAB内容请搜索靠谱客的其他文章。

本图文内容来源于网友提供,作为学习参考使用,或来自网络收集整理,版权属于原作者所有。
点赞(161)

评论列表共有 0 条评论

立即
投稿
返回
顶部